
一直以来,发票的丢失处理在财务人员心中都是非常麻烦的,挂失、处罚、抄报税证明等等,反正要折腾够。那么到底要怎么处理?哪些环节不需要做了?今天小编根据税务总局发布的最新政策,特意整理了不同情形下的发票丢失处理办法,今天起,就按这个来~
丢失空白发票
一、处理方法
丢失空白发票后就是向税务局报告,然后接受处罚。

二、政策依据
《中华人民共和国发票管理办法实施细则》第三十一条:


《中华人民共和国发票管理办法》第三十五条、第三十六条:



当然,现在丢失发票报告也非常简单,电子税务局即可操作。
第一步、登录电子税务局,点击我要办税-综合信息

第二步、点击特定涉税信息报告-发票遗失、损毁报告进入

第三步、填写相应信息提交即可。

丢失已经开具的增值税专用发票
丢失已经开具的增值税专用发票专门有一个文件做了具体处理规定,这个文件就是国家税务总局公告2014年19号文。
当然还需要结合《中华人民共和国发票管理办法及其实施细则》的规定一并梳理。
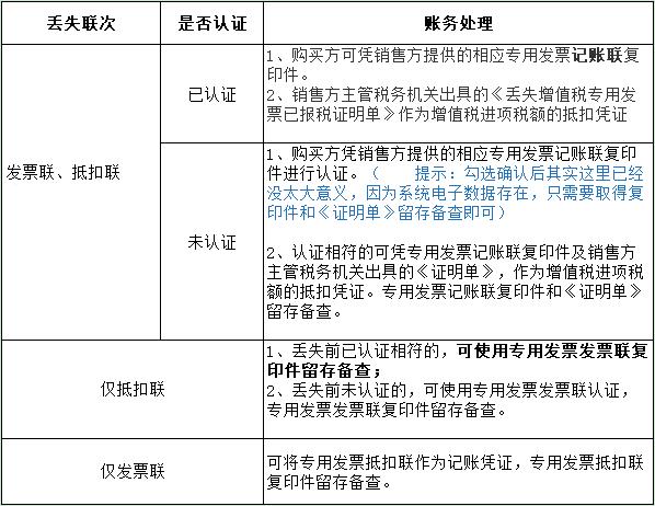
那么处理流程就是,遗失报告-接受处罚-根据专票丢失联次做相应的处理。
具体来说,就是如图所示:

其实也并不复杂,简单的说就是,两联的东西,你丢一张就用另一张补上,你都丢了就用记账联复印件加盖发票专用章。
当然,这仅仅是理论上的流程,在实践中,各地处理方式还是有差异的,具体表现在哪里呢?
比如:个别地方并没有严格要求已开具的发票丢失必须报告,有些地方也不会罚款,而就算要罚款,罚多罚少也各有不同。
丢失已经开具的普通发票
丢失已经开具的普通发票可就没有特别的文件规定了,既然没有,那就按照《中华人民共和国发票管理办法及其实施细则》规定做呗,理论的流程也就是
报告-处罚-取得记账联复印件、并凭借相应证明入账。
对于这个具体相应的证明,税务上并没有明确的规定,如果各省税局没有特别的要求,我们账务处理可以参照《关于印发<会计基础工作规范>的通知》( 财会字〔1996〕19号 )第五十五条第五款规定执行。
1. 应当取得原开出单位盖有公章的证明,并注明原来凭证的号码、金额和内容等,由经办单位会计机构负责人、会计主管人员和单位领导人批准后,才能代作原始凭证。
2. 如果确实无法取得证明的,如火车、轮船、飞机票等凭证,由当事人写出详细情况,由经办单位会计机构负责人、会计主管人员和单位领导人批准后,代作原始凭证。
简单的说就是,税务不要证明,你得让*票开**方给你一个证明,或者自己有一个符合内控流程的手续来作为记账依据。
其实发票丢失的处理随着发票信息化管理的推进,处理方式已经越来越简便。
但是,要提醒大家的是,不管有多麻烦,千万不要胡乱处理丢失的发票,特别是下面这些所谓“妙招”,更是不可取。
警惕!发票丢失处理不当,带来的税务风险





财务工作除了必要的耐心和细心
最重要的是职责明确,流程清晰
近乎完美的公司财务流程手册
限量500份,先到先得!

来源:二哥税税念
更多精彩财税知识学习下戳点击"了解更多"