
撰写|王志 编辑|LZ
穿透研究一家上市25年、高速成长7年的公司很有意义。不仅在于获得了它成长的因子,更关键的是理解了它源于事实之上的内在逻辑和规律,以及有机会划出可持续发展的未来的延长线。我们不允许自己只是凭借几个数据或短期几个信息简单勾稽一番,就对一家公司立判高下;我们认为看到的事实只是结果,而果源于因,需要我们通过对历史周期中各阶段的碎片进行拼接才能还原企业的内在价值。
长春高新其实是一家颇为复杂的公司,国有股东机制与市场充分竞争关系、多元产业布局与核心主线关系、控股股东与产业带头人利益分配关系等等。在大量碎片信息面前,我们的总认识是什么?结论是什么?总认识和结论的依据是什么?可持续发展是否经得起论证?《蓝筹企业评论》编辑LZ与研究员王志进行了讨论,以下是对话实录。
像一家新公司澎湃而有动力
Q:你研究长春高新这家上市25年的老公司花了1个多月,有充分下结论的依据了吗?总体评价是什么?可以简单概述它的特质么?

A:的确,这家公司相当老了。我有一个总认识,在它的身上还看不出很多腐朽、缓慢、辎重老公司迹象,反而像一家新公司澎湃而有动力,这殊为不易。
这家公司选赛道很有特点,像关于孩子的生长素和女人的卵泡。它总能持之以恒摸索出独立的东西来,然后做成冠军公司。
还有这是一家长于投资控股的企业。在选好赛道后,总能找到市场顶尖的专业人士一起来干事情,共同持股,并把事情做成。
Q:具体怎么理解,你发现了什么规律吗?
A:从它早期由地产业向生物医药转型之初,选定基因工程制药的生长素这一赛道时,它就找来已从加利福尼亚大学药物化学专业毕业了两年的博士金磊,共同组建金赛药业。金磊是以旗下公司重组人生长激素生产工艺专有技术来出资的,持股24%。
后来做疫苗研发的百克生物也遵循这一路径,成立两年后以增资引入迪奥科技。迪奥科技以水痘减毒活疫苗技术、甲肝灭活疫苗技术作为出资,持股百克生物40%股权。迪奥科技由孔维全资持有,孔维曾先后在美国马里兰大学药学院、美国约翰霍普金斯大学医学院和公共卫生学院从事博士后研究。
为什么金磊和孔维一直与长春高新绑在一起,一个是长春高新擅长于让利,二是它擅长于放权。而且让出的是大利,你看一个是24%,一个是40%。在放权方面,虽然长春高新是控股股东,但金赛药业和百克生物这两个旗舰公司的核心层从来没换过,一直由金磊和孔维决策和主导。结果是,在金磊带领下,金赛药业研发出了重组人生长激素粉针、水针和长效水针,打造了成体系的生长素产品线。之后,又研制出注射用重组人促卵泡激素。百克生物也较类似,孔维增资进入两年后,团队研发出水痘减毒活疫苗,批签发量长期霸占市场第一(仅2019年第二)。2020年3月,又研发出中国首个鼻喷流感减毒活疫苗。
Q:这个讨论很有价值。这说明他们两个不仅发展了三个产业方向,而且构成了长春高新1700亿元市值最核心的价值体系。这等于说,它开放了这个让利和让权的机制,获得的是最大利益。
A:是的。通过研究,我还发现金赛药业、百克生物的成功,对近年来长春高新走向成熟的投资控股道路有着路径性作用。例如口服生长激素项目、20价肺炎多糖结合疫苗、生物类似药、双特异性抗体药物、呼吸道合胞病毒疫苗等国际前沿性项目都是通过参股的方式获取,合作方主导技术研发。
长春高新简单与复杂的两面
Q:我想知道你能归纳长春高新好的一面是什么?需要保持怀疑和警惕又是什么呢?
A:在选好赛道后,能够锲而不舍往前延伸,然后发展成为细分赛道的冠军,这里边生长素产品体系的构建就是例子。然后,在此基础上又去延伸新的方向,在新的方向又去派生出一个产品体系,促卵泡素大有这种势头。这是它很可贵的一面。
睿蓝研究发现,它从上市到2009年的13年,长春高新都面临着短期偿债压力。期内,上市公司少数股东权益在所有者权益合计中占比由0.85%升至36.9%。这反映了不纯熟的资本运作增多,对企业是一种负效应。

事实上,1996年-2009年,长春高新业绩表现也确实很糟糕。这是环环相扣的。
即使近年来上市公司的资本运作走向纯熟,这不代表过往长达13年之久的不纯熟路径可以忽略。相反,这恰恰是要我们时常保持怀疑和警惕的。
Q:这个我赞同。那它复杂的一面是什么?简单的一面又是什么?
A:先说复杂的一面。作为老牌国企的长春高新,长期在长春新区国资委下运行,治理结构具有透明性与不透明性。
在2004年对长生生物的转让,就明显不是完全意义上的市场行为,因为解释不通,它为什么要放弃已经研发出狂犬病疫苗的长生生物,后来它自己又重新建立百克生物疫苗块板就充分说明了这个事实。抛开2018年发生的“长生疫苗事件”不说,2015年12月长生生物借壳黄海机械后,市值一度达200余亿元,相较同时期的长春高新差距并不是很大。这是它不透明的一面。

此外,2012年11月和2013年4月,长春高新因关联方长期非经营性占用资金问题受到吉林证监局责令改正,相应占用余额8126.67万元和2974.62万元。
至于简单的一面,则是在发展过程中,长春高新形成了很有穿透力的业务结构纵深线。在基因工程制药业务方面,金赛药业逐渐发展出成体系的生长素产品线,目前已是国内这一细分赛道的冠军;促卵泡素方面也大有成体系产品线趋势。在疫苗业务方面,百克生物已上市水痘减毒活疫苗、人用狂犬病疫苗(Vero 细胞)和冻干鼻喷流感减毒活疫苗3款疫苗,另还有14款疫苗处于临床或临床前研究。
Q:我们继续来讨论它复杂的一面,长春高新的法人治理结构怎么样?
A:上市至今,长春高新共更换过三次董事长、5次总经理。其中,董事长有两人来自政府交叉系统,总经理有4人来自政府交叉系统。
1996年11月-2001年6月,由刘福成担任董事长、法定代表人。据招股书披露,刘曾任职于中科院长*光春**机所综合计划科长,长春市科学技术委员会副处长,长春高新技术产业开发区省委会处长。
2001年6月-2018年6月,杨占民接棒刘成福,杨可以说是长春高新由弱小到壮大的监护人。在任职长春高新董事长前,杨占民曾任吉林省物资集团总公司副总经理、吉林省物资总会副会长、吉林省国际经济贸易开发公司总经理等职位,是三任董事长中唯一 一个非政府系统出身人员。
2018年6月至今,马骥接任董事长职务。生于1965年的马骥从重庆建筑工程学院毕业后,在吉林建筑工程学院做过长达7年的教师。2008年-2011年,历任长春高新区国资委副主任,长春高新技术产业发展总公司总经理,长春高新董事;2011年-2016年始,历任长春高新技术产业开发区管委会主任助理长东北核心区管委会主任,长春市宽城区奋进乡委员会书记。
相较董事长职务,长春高新总经理更换次数则更多。刘成福(1996年11月-2001年2月)、杨占民(2005年5月-2014年5月)曾兼任过总经理职务。因对长生生物的股权收购,高俊芳曾于2001年5月-2003年1月也在长春高新任职过总经理一职。
继杨占民后,2014年5月-2017年11月,周伟群接手总经理。周伟群于1999年5月就职于长春高新,历任董秘、副总经理和常务副总经理。在进入长春高新前,曾任吉林省经济体制改革委员会干部,长春高新技术产业开发区管理委员会调研处处长。
周伟群卸任后,马骥在接棒董事长前,短暂地担任过总经理(2017年11月-2018年6月)。此后,安吉祥走马上任该职务。安吉祥毕业于吉林省委*党**校,曾任长春高新技术产业开发区财务处干部和长春高新开发区财政局局长。安吉祥与长春高新有些渊源,早于上市前的1994年1月担任财务部长,长达4年之久。1999年5月-2018年6月,历任长春高新董事、副总经理和常务副总经理。2019年2月至今,安吉祥还兼任百克生物的法定代表人及董事长。
Q:把长春高新董事长、总经理的委派与其长周期的发展历程联系起来看,你有什么新的发现?
A:长春高新是国有资产控制体系下的一家公司,在重要决策上较大地体现了国有资产的想法。这也反映了长期以来处于国有体系下的董事会是具有格局和视野的,能用好人。在发展的过程中,长春高新基本上尊重了市场竞争原则和产业发展方向,保持了自己在市场上的活跃性和竞争力。国有体系只是履行股东责任,尊重企业自身发展和决策。
核心团队的利益如何深度重构?
Q:它是怎么做到的?
A:这离不开“价值协同”。具体来看,我们认为长春高新的控股股东与外围专业人士在发展过程中不断地构筑价值协同。
通过无形资产(技术)出资,金磊在金赛药业中直接持有股权,孔维在百克生物中持有股权。这仅是协同的开始。
事实上,早于2012年长春高新就在着力拓宽与金磊之间的这种价值协同,拟发行股份购买金赛药业30%股权,后因实施条件不成熟被终止。
后来,金磊于2014年末-2018年进入长春高新董事职位。任职期内,一直是上市公司报酬最高的一位。2015年-2018年,税前报酬总额为262.04万元、268.23万元、266.47万元和411.17万元。
2019年12月,长春高新完成了向金磊、林殿海发行股份及可转换债券购买后两者所持金赛药业29.5%股权。其中,金磊所持金赛药业23.5%股权,总对价44.9亿元(股份对价40.4亿元,直接发行股份数量2326.1688万股;可转换债券对价4.5亿元,可转换债券按初始转股价格可转股数量259.0822万股);林殿海持有金赛药业6%股权,总对价11.46亿元,全部以股份对价支付,直接发行股份数量660.0641万股。

数据来源:企业公告
在发行股份购买资产同时,长春高新还以非公开发行股份方式募集配套资金9.99亿元,相应发行股份总数238.5551万股,占总股本1.18%。其中,汇添富以1.99亿元认购47.711万股,博时基金以0.99亿元认购23.86万股,李威以0.99亿元认购23.86万股,工银瑞信以1.21亿元认购28.84万股,富国基金以4.79亿元认购114.29万股。

数据来源:企业公告
完成后,金磊在长春高新持股由此前0.02%升至11.51%,林殿海在上市公司持股3.26%,分别位列第二大股东和第三大股东。
通过定增,金磊、林殿海在上市公司中直接持有股权,从子公司层面到了上市公司层面,形成了上层公司的利益共同体。通过股权对价置换,长春高新对金赛药业持股由70%升至99.5%,在增厚公司业绩同时,进一步增强了核心子公司的管控力度,使其在业务、资产、财务、人员、机构等方面与长春高新整体实现一致性的优化整合。
金磊进入长春高新第二大股东次年,上市公司实施了上市以来最大力度的一次分红,具体为每10股转增10股、每10股派10元。这进一步加固了价值协同。
2020年7月10日-12月16日,金磊累计减持409万股,占总股本1.0106%。减持后,持股降至10.4994%。若以12月16日404.25元/股收盘价计,获得利益16.53亿元。
Q:上面讲了金磊的价值协同,那百克生物的孔维呢?
A:2006年6月,由孔维全资持有的迪奥科技以生物疫苗非专利技术作为增资,获取百克生物40%股权。股改后,迪奥持股降至30.77%。从这个角度分析,百克生物分拆上市早已酝酿,草蛇伏线,延绵千里。
2020年4月,孔维对迪奥清算注销,将其通过迪奥间接持有百克生物股权转为直接持有。同月,孔维先后与嘉睿聚创、林殿海签订《股权转让合同》,作价30.55元/股,将其持有百克生物327.33万股、326.61万股转让给后两者,相应股权转让款为9999.99万元、9977.92万元。至此,孔维在百克生物中持股降至28.06%,嘉睿聚创、林殿海均取得百克生物0.88%股权。2020年8月,百克生物向上交所科创板递交了招股说明书。
不难发现,百克生物今后上市成功,孔维与长春高新的价值协同将进一步拓宽。
Q:这里和前面均出了一个林殿海,他是个什么背景呢?
A:林殿海在长春高新及百克生物均持有股权。林殿海毕业于中国科学院微生物研究所(硕士),在加盟金赛药业前,曾任职于长春生物制品研究所近9年,担任病毒研究室主任。1997年7月-2002年6月,就职于金赛药业,任副总经理。
Q:这个已讲清楚了。你前面提到长春高新做了一次非公开定向增发,募资具体用途是什么?长春高新上市后直接融资状况如何?
A:那次定增所募集配套资金净额全部用于补充上市公司流动资金。不过,有一点需要警惕的是,即便募资被用于补充流动资金,2019年和2020年前三季度,长春高新通过间接融资所取得的现金为4.06亿元、8.91亿元,较过往5个会计年度大幅增加。
除了定增募集配套资金外,长春高新还进行过两次直接融资,分别为1998年10月配股和2016年4月配股,相应募集资金2.27亿元(实物资产0.795亿元,现金1.47亿元)和17.72亿元。
其中,首次配股资金1828.58万元用于收购长生生物29.17%股权,长春高新技术产业开发区新建区二期集中供热锅炉房工程和集中供热热网工程分别投入2969.7万元、2979.85万元。低分子肝素针剂( 圣喜抗凝注射液)车间技术改造项目、盐酸西替利嗪( 镇敏特)合成车间技术改造项目拟分别投入2961.67万元和2303.26万元,这两个项目所属华康药业,后来并未动用配股募资。据其披露,3664.93万元被变更投向,用于收购长春晨光制药厂并补充该企业流动资金。

可以看到,募资并非用于主业,超过1/3用于资本运作。事实证明,收购晨光制药并不是一笔划得来的买卖。睿蓝研究发现,2003年-2009年,晨光制药累计发生亏损5453万元,该企业在被吸收合并前从来就没有盈利过。
第二次配股募资,除5.43亿元用于补充流动资金外,其余全部资金用于百克生物疫苗生产基地I期项目和新产品研发投入,实际投入金额分别为3.47亿元和9.13亿元。截至2020年三季度已全部投入完毕。

相较首次配股募资,第二次配股募资被切切实实用于扩大再生产以及新产品研发。
Q:我们再深入地讨论它的产业化成长路径,这不但是它的核心价值所在,也是持续价值预期所在,投资人应该会特别关注,因为历史逻辑和规律往往会投射到未来逻辑中。
A:好的。应该说长春高新业务方向清晰而明确。
金磊是一个十分专注且具有创新精神的医学家,能够在一个细分赛道持之以恒发展出一个大产业的领军人物。金赛药业于1998年研制出重组人生长激素粉针,2005年推出水针,2014年上市全球第一支重组人生长激素长效水针。从而在生长素方向形成成体系产品线。
长春高新在2019年定增预案中披露,2019年中期金赛药业生长素粉针、水针及长效水针的价格分别为91.14元/支、877.89元和4014.22元。

数据来源:企业公告
Q:粉针、水针、长效水针区别是什么,价格差异特别大。
A:粉针和水针注射频率为每天一次,储存温度为2-8℃,患者依从率低(水针为较低);长效水针注射频率为每周一次,首次使用后可室温储存21天,患者依从率较高。
目前,水针及长效水针都在拓展适应症。其中,用于治疗肾移植前因慢性肾脏疾病(CKD)所引起的儿童生长障碍、治疗Prader-Willi综合征所引起儿童生长障碍的重组人生长素(水针)处于 Ⅲ 期临床试验;用于治疗儿童特发性矮小(ISS)、成人生长激素缺乏症(AGHD)、先天性卵巢发育不全症(Turner)和用于小于胎龄儿(SGA)未实现生长追赶导致的身材矮小的重组人生长激素长效水针处于 Ⅱ 期临床。

Q:那么,它与粉针、水针和长效水针相对应的收入是什么关系呢?
A:金赛药业营收和业绩分别于2004年、2011年突破1亿元大关,在长效水针、重组人促卵泡激素相继研发上市后,两者均迎来放量增长。2016年-2019年,金赛药业分别实现营收13.79亿元、20.84亿元、31.96亿元和48.22亿元,按年增长29.93%、51.09%、53.36%和50.87%;实现净利润4.96亿元、6.86亿元、11.32亿元和19.76亿元,按年增长29.73%、38.29%、65.08%和74.59%。

睿蓝研究发现,在金赛药业增长中重组人生长激素水针的放量“功居至伟”。2017年-2018年及2019年中期,生长素水针分别实现收入14.09亿元、22.04亿元和15.14亿元,在其营收中占比67.63%、68.96%和70.76%;期内,生长素长效水针的收入已在追赶粉针,具体收入为2.21亿元、3.41亿元和2.16亿元,相应在营收中占比10.62%、10.67%和10.09%。

数据来源:企业公告
Q:生长素竞争对手情况如何?
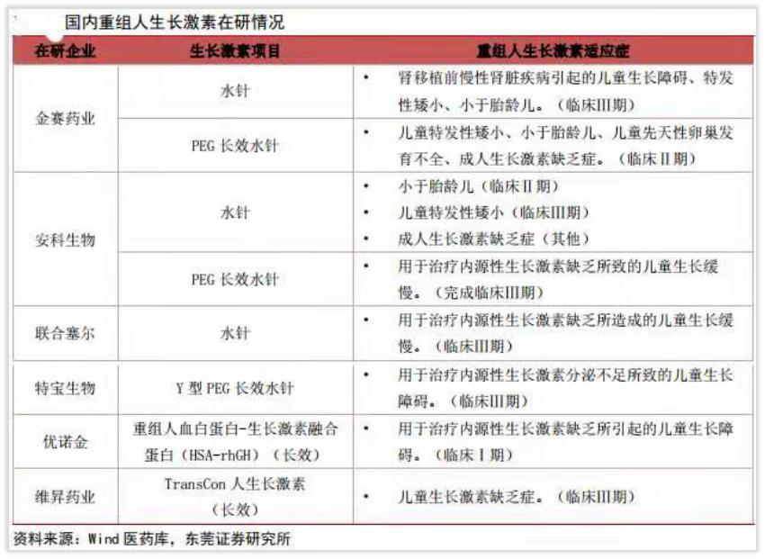
A:目前,粉针有金赛药业、安科生物、联合塞尔、海济生物、 LG 生命科学公司,以及默克雪兰诺等;水针有金赛药业、安科生物、诺和诺德。全球已上市生长激素长效水针的只有两家:金赛药业和韩国LG公司。安科生物的用于治疗儿童特发性矮小、小于胎龄儿水针分别处于临床Ⅲ期和临床Ⅱ期,用于治疗内源性生长激素缺乏所致的儿童生长缓慢长效水针已完成临床Ⅲ期。
联合塞尔治疗内源性生长激素缺乏所造成的儿童生长缓慢水针也已进入临床Ⅲ期;特宝生物、优诺金治疗内源性生长激素分泌不足所致的长效水针分别处于临床Ⅲ期和临床Ⅰ期;维昇药业的长效水针处于临床Ⅲ期。

Q:疫苗方向矩阵情况呢?
A:它的疫苗业务是在出售长生生物期间搭建的,孔维组建百克生物领衔研究团队。2007年5月通过收购迈丰药业,取得人用狂犬病疫苗(Vero 细胞);2008年2月上市水痘减毒活疫苗;2020年3月推出国内首个鼻喷流感减毒活疫苗。现在已经是一家专业的疫苗公司。
2017年-2019年及2020年中期,百克生物水痘疫苗批签发量分别为487.93万支、650.74万支、715.96万支和454.83万支,相应市场份额34.05%、31.84%、34.05%和39.42%。除2019年批签发量位居第二,其余年份都处于市场第一。

数据来源:百克生物招股书
包括百克生物在内,共有5家水痘疫苗公司。其中,北京科兴2020年加入水痘疫苗,上半年批签发量32.68万支,市场份额2.83%。北京科兴为科兴生物[SVA.O]间接控股子公司。其余3家分别为上海生物制品研究所、长春祈健和上海荣盛生物,2020年中期,批签发量分别为345.54万支、301万支和19.77万支,相应市场份额29.95%、26.09%和1.71%。
百克生物人用狂犬病疫苗(Vero 细胞)目前处于生产设备和生产工艺进行改造升级状态,预计2021年下半年恢复生产。相较冻干人用狂犬病疫苗(Vero 细胞),前者竞争力较弱(效期相对较短且储存运输要求较高)。不过,百克生物冻干人用狂犬病疫苗(Vero细胞)目前已处于 Ⅲ 期临床。这是一个很值得期待的产品。目前,该款疫苗已获批上市的有成大生物、宁波荣安和广州诺诚。2020年中期,前两者批签发量分别为532.39万人份、142.41万人份,相应在狂犬疫苗批签发量占比62.51%和16.72%,后者未获批签发。
目前,站在人用狂犬病疫苗顶端赛道的是康华生物,其于2014年上市了国内首款冻干人用狂犬病疫苗(人二倍体细胞),2020年批签发量为370.36万支。
鼻喷流感减毒活疫苗是百克生物上市的第三款疫苗,该疫苗是一款通过鼻内喷雾方式给药预防流感病毒的疫苗产品。2019年,流感疫苗批签发企业数量为6家,均为裂解疫苗。华兰生物占据流感疫苗的主要市场份额,2019年批签发量占比达到42%;其次是长春所和赛诺菲,占比分别为19.9%和18.6%。
目前,百克生物已进入 Ⅲ 期临床的还有带状疱疹减毒活疫苗,已获得临床许可的有吸附无细胞百白破(三组分)联合疫苗、鼻喷流感减毒活疫苗(液体制剂)。此外,百克生物还有冻干鼻喷重组新型冠状病毒疫苗(减毒流感病毒载体)、流感病毒裂解疫苗(BK-01佐剂)、冻干人用狂犬病(MRC-5细胞)疫苗、全人源抗狂犬病毒单克隆抗体、麻疹腮腺炎风疹联合疫苗、呼吸道合胞病毒 RSV 重组蛋白疫苗、b 型流感嗜血杆菌结合疫苗、全人源抗破伤风毒素单克隆抗体、肿瘤治疗性疫苗和阿尔茨海默病治疗性疫苗等10款疫苗处于临床前研究。

Q:我特别注意你不断提到的促卵泡激素。现在看起来体量还不算大,却已经看得出来在往独立产业方向疾进,我看前不久它还收购了信立泰促卵泡激素的一个在研发项目,你可以全方位阐述一下。
A:我们通过研究,发现长春高新最早是在2010年财报中披露了促卵泡素信息,当时重组人促卵泡素已申报生产。2011年它将重组人促卵泡激素及其制备申请了发明专利,2014年完成现场检查及GMP认证工作,2015年推出注射用重组人促卵泡激素产品。
促卵泡素用于治疗不孕症,适应症为不排卵[ 包括多囊卵巢综合征(PCOS)]且对枸橼酸克罗米酚治疗无反应的妇女。
2017年、2018年及2019年中期(注:2019年中期后,公司未披露单项收入数据),重组人促卵泡激素实现收入4553.75万元、13539万元和11169.1万元,在金赛药业收入中占比2.19%、4.24%和5.22%,相应毛利率为22.13%、65.48%和74.6%。据测算,2019年全年约19704万元。
2020年12月,金赛药业支付6068万元技术转让费,受让了成都信立泰所有的处于I期临床试验阶段的在研品种“重组人促卵泡激素-CTP融合蛋白注射液”中国大陆地区的全部技术所有权和知识产权。完成后,该款疫苗的有关的知识产权全部归金赛药业所有。

数据来源:信立泰公告
这一产品是一种长效重组人促卵激素,开发适应症为辅助生殖中与GnRH拮抗剂联合应用,促进女性多卵泡发育。较之目前国内市场上的重组人促卵泡激素每天给药1次,长效促卵泡素拟每周给药1次,可以提高患者的便利性和依从性。
从生长素成体系产品线的构建,到促卵泡素产品线的延伸,可以看到长春高新是一家选好一个方向后能够花很长时间去把这件事情做好的企业,这也构建其自身长期主义和专业主义的秉性。
Q:长春高新选赛道的能力似乎很强。
A:对,这就是它比较“狠”的一面。
Q:促卵泡素会不会成为长春高新继生长素、疫苗后的第三条赛道?
A:这个问题待观察。不过,促卵泡激素是重要的辅助生殖药品。
我国不孕不育率在2019年上升至16.4%,2016年-2019年不孕率的CAGR(复合年均增长率)为3.02%,增速高于国际市场(同时期,美国CAGR为2.58%)。根据国家卫健委,我国不孕不育夫妇从1997年的4410万对上升至2019年的4990万对,其中女性占50%,有4990万人。不孕女性中约 20%的病因属于排卵异常,需要使用促排卵药物诱发排卵,因此需求大概约998万人。
此外,国家放宽生育条件,2016年全面实行二孩政策,2021年东北探索放开三胎政策。促卵泡素市场将保持增长。
全球促卵泡素市场,由默克及默沙东垄断。2013年-2018年,全球促卵泡素规模维持在11-13亿美元之间,其中默克的重组人促卵泡素“果纳芬” 销售额维持在7.5-8.5亿美元,默沙东“普丽康”为2.68亿美元。除金赛药业外,国内目前上市促卵泡激素产品主要有默克雪兰诺、默沙东、丽珠集团、IBSA等。其中,金赛药业、默克雪兰诺、默沙东产品均为重组人促卵泡激素,丽珠集团、IBSA的产品为尿源性促卵泡激素。
默克集团样本医院市占率近三年呈下滑趋势,但保持行业第一,2019年其样本医院重组人促卵泡激素市占率为50.73%。丽珠集团的尿促卵泡素凭借价格优势,样本医院市占率为28.23%,排行业第二。2019年,金赛药业样本医院市占率约为7.52%,排名第三。
根据Wind医药库,2020年前三季度,重组人促卵泡素的市占率前三名企业的中标均价为3.14 元/IU,尿促卵泡素的中标均价为1.7元/IU。尿促卵泡素一个疗程费用为2680元-3573元,重组人促卵泡激素一个疗程费用为4940元-6586元。
目前,国产重组人促卵泡激素只有金赛药业,有9家正在项目研发。其中, LG 生命科学公司已提交了上市申请,辉凌、成都泽研/上海景泽、康宁杰瑞、齐鲁制药4家企业进入临床Ⅲ期,双鹭药业、泰德制药分别处于临床Ⅰ期和获批临床状态。
长效重组人促卵泡激素方面,双鹭药业、康宁杰瑞和金赛药业已进入临床Ⅰ期,金凯生物获批临床。

尿促卵泡素方面,辉凌治疗无排卵性不孕的尿促卵泡素研发项目已进入临床Ⅲ期,预计近年内尿促卵泡素市场竞争企业会增加,丽珠集团不再垄断尿促卵泡素市场。
我看好长春高新在促卵泡素业务方向的发展,它收购成都信立泰所有的处于I期临床的“重组人促卵泡激素-CTP融合蛋白注射液”,就是在加快这个进程。
Q:对于它的产业层面,你还有什么需要补充的吗?
A:我明显感觉到,长春高新发展的后半场在淡化非主业业务。这其中最为具有代表性就是于2017年8月将搞了15年之久的艾滋病疫苗研发项目进行剥离。非主业的淡化,使得长春高新的研发及其投入更加清晰化。
我们发现,2008年-2019年,长春高新研发投入金额的绝对值处于持续增长中,由0.068亿元增至4.06亿元。不过,研发投入占比在2016年乃至之后持续下降。

我们需要辩证地来看待长春高新这一现象,并非出现下降就是“坏的”,毕竟它是在国有资产体系下运行的。“下降”除了反映其销售增长快于研发投入外,也说明长春高新的市场好于预期,印证了它产品选得好,市场定位非常精准。
Q:长春高新核心研发团队如何,你有深入研究吗?
A:分为两条线。一条以金磊为核心,一条以孔维为核心。
金赛药业核心团队共计4人:金磊、李先钟、秦锁富、徐万国。百克生物疫苗条线由孔维、姜春来、魏巍、刘大维、朱昌林及时念民等6名核心团队牵头组成。
穿透长春高新三层利益结构
Q:我们来讨论机构投资人是如何投资长春高新的吧,你对它机构投资人有完整研究?
A:社保基金在2009年时就投资了长春高新,持股174.99万股,占总股本1.33%,位列第四大股东,一直长期持有长春高新至今,仅在2015年未出现在十大股东行列。截至2020年三季度,全国社保基金一一八组合、一零一组合、一零四组合分别持有600.85万股、410万股和403.89万股,占总股本1.48%、1.01%和1%,位居第六大、第七大和第八大股东。
在社保基金退出十大股东行列之际,中央汇金资产2015年进入长春高新,持股429.79万股,占总股本3.27%,位居第二大股东,一直持续到2019年12月定增完成。截至2020年三季度,中央汇金资产持股859.58万股,占总股本2.12%,位列第五大股东。
继社保基金、中央汇金资产之后,北上资金在2018年开始投资长春高新,持股154.62万股,占总股本0.91%。此后,北上资金一路增持,截至2020年三季度,持股1092.91万股,占总股本2.7%。

数据来源:企业三季报
在社保基金进场后,长春高新也受到机构投资者青睐。截至2021年3月8日,共有464只基金83家机构持仓长春高新,占流通A股21.05%。

数据来源:Wind
Q:一家好公司不怕没有好投资人。还记得,上次研究的恒瑞医药吗?我发现通过恒瑞医药和这次的长春高新研究,对投资人的特征、规律和周期也有了定律及分辨力,发现好的基金管理人确实在实践好的价值投资和持股长期主义。反过来,也印证了他们是最大的受益者。
A:是的,我也有这个感受。
易方达于2009年买进长春高新,此后一直持有长春高新至今,曾分别在2014年、2016年和2018年通过旗下基金位列前十大股东。如2018年通过易方达50指数证券投资基金持股201.69万股,占总股本1.19%,列第五大股东;通过易方达医疗保健行业混合型证券投资基金持股135.91万股,占0.8%,列第十大股东。
易方达目前在长春高新中持仓的基金经理有张胜记、刘武、杨桢霄、张清华、孙松、余海燕、冯波等。其中,张胜记管理的易方达上证50增强A,2004年成立,现资产规模240.22亿元,累计收益率687.87%,年化收益率12.93%,在224只同类基金中排名第二;其管理的易方达上证50增强C,成立于2017年,现资产规模36.72亿元,累计收益率121.76%,年化收益率23.6%,在224只同类基金中排名第27。张就是一个长期主义者。

数据来源:Wind
杨桢霄管理的易方达医疗保健,2011年成立,现资产规模53.1亿元,累计收益率249.7%,年化收益率13.17%,在1841只同类基金中排名265;与萧楠共同管理的易方达大健康主题成立于2017年,资产规模8.58亿元,累计收益率112.7%,年化收益率24.46%,在2025只同类基金中排名411。杨本人所管理的基金均为医药行业,投资风格为大盘成长。

数据来源:Wind
招商基金于2012年开始买入长春高新,一直持股至今。历经2019年减仓后,在2020年开始大举加仓。招商基金目前在长春高新中持仓的基金管理人有侯昊、贾成东、(吴亮谷、姚飞军、尹晓红、马龙)等。其中,侯昊管理的招商中证白酒,2015年成立,现资产规模568.47亿元,累计收益率341.79%,年化收益率29.26%,在1076只同类基金中排名第13;其管理的招商国证生物医药,成立于2015年,现资产规模149.84亿元,累计收益率38.57%,年化收益率5.8%,在1076只同类基金中排名431。侯的投资风格为大盘成长、大盘平衡、大盘价值和中盘价值。

数据来源:Wind
鹏华基金曾在2004年-2006年象征性持仓过长春高新,2012年和2014年卷土重来。2015年后,开始一路增持。鹏华基金目前在长春高新中持仓的基金管理人有陈璇淼、王宗合、金笑非、谢书英、郎超、郭盈等。其中,陈璇淼管理的鹏华外延成长,成立于2015年,现资产规模44.06亿元,累计收益率113.8%,年化收益率13.97%,在2025只同类基金中排名404;鹏华价值成长,2020年,现资产规模56.98亿元,累计收益率28.08%,年化收益率25.84%,在1841只同类基金中排名1075。陈的投资风格为大盘成长。

数据来源:Wind
汇添富于2011年买入长春高新持股至今,曾于2016年和2017年买进前十大股东。2017年,通过汇添富医疗服务灵活配置混合型证券投资基金持股170.06万股,占总股本1%,列第九大股东;通过汇添富均衡增长混合型证券投资基金持股130.84万股,占0.77%,列第十大股东。
汇添富目前在长春高新中持仓的基金管理人有胡昕炜、郑磊、(何旻、刘伟林、杨瑨、刘江)等。其中,胡昕炜管理的汇添富消费行业,成立于2013年,现资产规模176.96亿元,累计收益率648.7%,年化收益率29.21%,在1841只同类基金中排名86;其管理的汇添富价值创造2018年成立,资产规模95.71亿元,累计收益率106.61%,年化收益率26.03%,在1841只同类基金中排名530。胡的投资风格为大盘成长。

数据来源:Wind
归纳与结论
Q:我似乎从恒瑞医药和长春高新发现了一些规律性的逻辑——“什么是好公司?”的定义,比如主业清晰、独立赛道、保持产业前沿发展的可持续性、产品矩阵、机制对称、各阶段的利益合伙人匹配,你觉得呢?
A:的确。一个好公司标准可能有许多,没有一个十分标准的范本。但是,有一点是明确的,一个公司的市场长期来看一定是与它的价值对称的。
通过我们对恒瑞医药和长春高新研究发现有一个共同规律,这两家公司都是在自己的赛道上坚持得足够久,不断创新和加宽护城河,始终在引领产业发展。
你看,恒瑞医药从仿制药起步到自身成梯队创新药产品体系的形成,从1个到目前7个创新药产品体系;长春高新在生长素由粉针到水针再到长效水针,乃至卵泡和疫苗,都建立了一个体系完整的产品线,开创出有自己独立价值。
Q:我们最后来讨论一下长春高新持续价值,这是投资人最关心的话题。
A:它的持续价值除了在原有三大赛道(生长素、促卵泡素以及疫苗)不断加固外,还在通过投资控股不断寻找新的赛道。
2017年,长春高新首次披露“扎实开启国际化步伐”,努力进行靠近国际高端产业领域、引进前沿产品。实际上,早于2013年,它就提出“定位前沿,持续投入”的战略。
2017年8月,长春高新参与了美国Rani公司D轮第一次融资,投资金额1500万美元。完成后,长春高新在Rani公司持股1.27%,通过参股获得新型生物口服制剂(口服生长激素等)项目合作开发机会。
2017年12月,长春高新及百克生物共同向瑞宙生物投资2.9亿元,相应获得40%和10%股权。瑞宙生物成立于2017年9月,创始人祝先潮。瑞宙生物能够运用肺炎球菌疫苗制备技术进行肺炎球菌多糖结合疫苗及其他衍生疫苗的后续研发。我们可以看到,百克生物正在研发“20价肺炎多糖结合疫苗”。这个预期可能还需要比较长的时间。
我们在研究中发现,2019年3月至今,祝先潮在长春高新中担任董事,他是是加州大学分子生物学生物化学博士。曾任美国圣地亚哥BD生物科学部重组蛋白研发科学家、美国辉瑞公司新药研发中心/新型疫苗研发中心任首席科学家(蛋白质科学部门负责人)、华兰生物首席科学家、研发中心负责人;2013年12月-2016年5月,担任美国药典委员会上海研发中心生物药部负责人。
2019年3月,长春高新与冰岛安沃泰克(Alvotech.hf)公司共同建立合资公司,各出资1亿元,均持股50%。其中,安沃泰克以现金出资1000万美元,以六项生物类似药产品合同技术许可权评估作价向合资公司出资9000万美元。通过这一投资,引进多种抗体类生物类似物产品。
2019年9月,长春高新与美国 Amesino 公司共同设立合资公司,两者相应持股20%和80%。Amesino 公司创始人吴晓云。完成后,抗体平台合资公司将获得美国 Amesino 公司的拥有全球知识产权的双特异性抗体药物平台。
2019年10月,长春高新与美国CyanVac公司共同设立合资公司。其中,长春高新出资600万美元,持有合资公司20%股权。CyanVac公司创始人何飙,合资公司将获得CyanVac公司呼吸道合胞病毒疫苗在除中国外的世界范围内权益并实施疫苗研制开发。
2020年7月,长春高新以2830万美元认购美国Brillian公司42.1382%股权,实现控股。Brillian 公司主要进行高端仿制药与儿童505b2改良药研发。通过投资,取得Brillian 公司儿童药平台项目。

通过上述股权投资所进入新的赛道与其原有基因工程制药以及疫苗业务的进一步加宽,共同构成了它未来的持续价值。
Q:你认为它有不确定性方面吗?
A:我觉得他最大的不确定性在股权激励方面。虽然主要领衔的研发团队个别人已获得了充分的股份,但这个面太小,任何一项科研项目都需要富有层次的研发梯队构成,如何把各梯队的人才*绑捆**在一起,预防人才流失,公司方面对此还应该有长远考虑。
另一方面,公司管理团队因为机制的原因,也没有做过股权激励和员工持股计划,我们常说责权对等原则,缺少激励机制,管理团队能否更大程度和更长远角度来规化远景目标,我还是持有保留和观察看法。公司虽然很不错,是不是应该更不错呢?这是我在研究中,常常在思考的问题。
睿蓝财讯出品
文章仅供参考 市场有风险 投资需谨慎
来源:蓝筹企业评论(ID:bluechip808)