猛犸新闻·东方今报记者 李莉
冬天太冷不想出门?工作太忙没空逛街?换辆新车怎么选择?床头案边缺本好书?商场太多哪有优惠?29日,记者从郑州市商务局了解到,为落实省、市关于加快灾后重建、推动扩大消费的工作要求,郑州市商务局将于12月1日至12日,携手各知名平台、相关企业,汇聚线上线下各方资源,举办“郑美绿城”网上购物节,打造属于郑州人自己的购物联欢。
线上线下,郑州专属
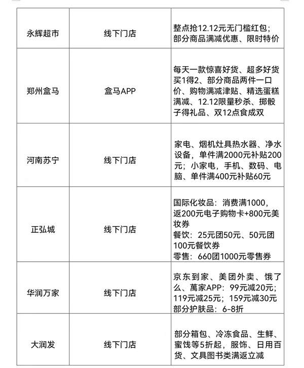
本次购物节汇聚美团、饿了么、京东到家、美团优选、京喜、豌豆公主、云书网、交广领航8大电商平台,集合丹尼斯、永辉、盒马、苏宁、正弘城、华润万家、大润发、家乐福、淘菜菜、天猫优品等线下商超和渠道,以及众多餐饮、汽车、特色农产品等知名企业,联手为千万郑州消费者推出专属活动。
六大版块,多品覆盖
本次购物节分为“郑享特惠”“郑享生活”“郑享乐驾”“郑享乡情”“郑享海购”“郑享书香”六大版块,商品涵盖日用百货、化妆品、时尚服饰、精品美食、畅销图书、品牌汽车、进口商品、特色农产品等不同类别,上万种优质商品同时促销,涵盖“吃、穿、住、行、学”多方面需求,花样满足您便捷购物需要。
乐趣多多、实惠满满
美团“潮流美食乐园”更多品质餐厅、美食榜单让您嗨不停。饿了么天降红包、配送费减免等多项优惠活动,“郑享生活、万物到家”等您参与。京东到家整点红包雨、幸运扭蛋机助您在超级商家日、秒杀日、TOP榜单日和冬季品类日收获满满。河南交通广播知名主持人陪您看车说车,购车“专属礼”既有乐趣、更有福利。美团优选“农鲜直采”计划助推农产品上行。京喜万张限时优惠券、10万件农产品等您选购。豌豆公主郑州专享15元无门槛优惠券、平台津贴让您实惠价格买好用海淘商品。云书网全场单本包邮、低至2折、9.9元专区、每日图书抽奖优惠,让书香伴着冬日的温暖溢满心房。
无论是走出家门逛商场,还是宅在家里购全网,“郑美绿城”,在郑就“购”了!




