疫情给房地产业带来冲击的同时,也催生行业变革。2月13日,恒大宣布在全国所有项目实施线上购房,定金只需5000元,客户足不出户就能体验到网上VR看房、推荐、认购的一站式服务,更能享有最低价购房保障、无理由退房、多重购房优惠等多项权益。有业内人士表示,这一颠覆性举措不仅将破解战疫期销售难题,还将再次引领房地产行业变革。

稳!最低价购房+无理由退房“双保险”
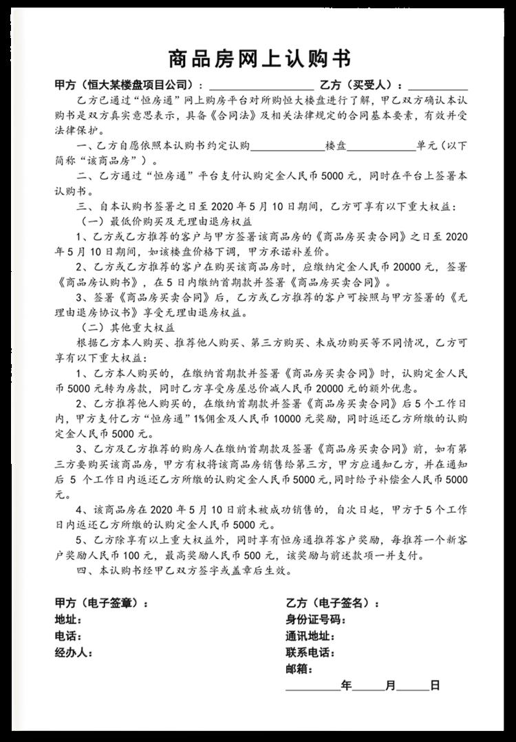
据了解,恒大此次福利政策覆盖全国所有在售楼盘。即日起至2月29日,只需在“恒房通”平台线上缴纳5000元定金并签署《商品房网上认购书》,即可预定房源。自签署《商品房买卖合同》之日起至5月10日,享有最低价购房权益,如购买楼盘价格下调,可获补差价,稳赚不赔,这无疑给广大消费者吃了一颗定心丸。
此外,自签署《商品房买卖合同》及《无理由退房协议书》之日起,至办理入住手续的任何时间,均可享有无理由退房权利,进一步免除了广大消费者的后顾之忧。

赚!购房优惠、成交佣金、推荐奖励
据了解,根据本人购买、推荐他人购买、第三方购买、未成功购买等不同情况,还可享受重大购房优惠、赚取丰厚的佣金和奖励。
(1)自购:存5000抵20000
本人购买的,在缴纳首期款并签署《商品房买卖合同》 时,定金5000元转为房款,并享受房屋总价减20000元的额外优惠;
(2)推荐购买:1%佣金及万元奖励
推荐他人购买的,可获得“恒房通”1%佣金及10000元奖励,并获返还全额定金;
(3)第三方购买:定金全退再补5000
如有第三方购买,恒大将返还定金 5000 元,同时给予补偿金 5000 元;
(4)未成功购买:定金全退
若预定房源5月10日前未被成功销售的,定金5000元将于5个工作日内返还;
(5)推荐奖励:最高500元
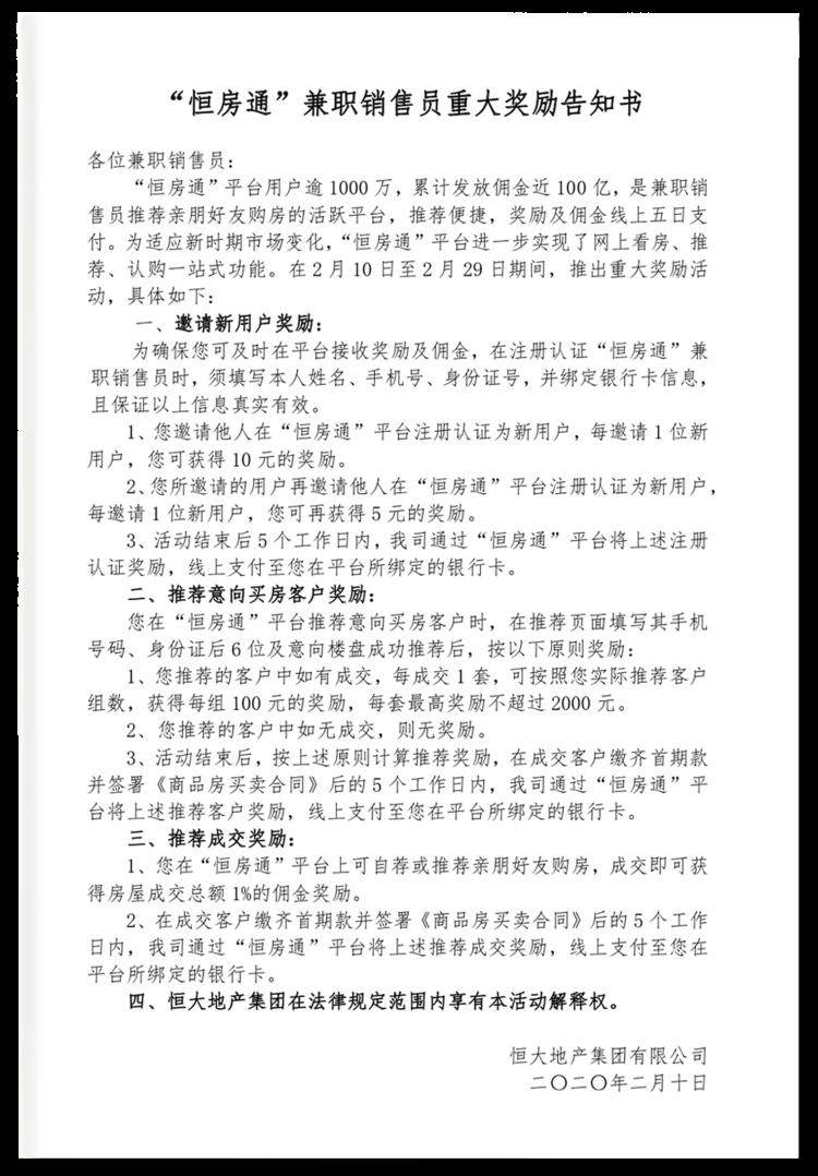
恒房通推荐奖励,每推荐 1 个新客户奖励 100 元,最高奖励 500 元。
此外,成为恒房通兼职销售员,邀请好友注册认证新用户也是获得奖励的方式之一。每邀请一位新用户可获得10元奖励,好友若有新邀请用户加入,可再获5元奖励;如推荐的客户中有成交,每成交一套,可根据实际推荐客户组数,获得每组100元奖励,每套最高奖励不超过2000元,如果成交两套就能获得最高4000元推荐奖励,以此类推。
新!破解销售难题 引领行业变革
受疫情影响,从今年1月底开始,房企纷纷关闭售楼处,销售面临巨大冲击。对有刚需的购房者来说,也陷入有时间但无处看房、有钱也无法买房的尴尬。
业内人士表示,恒大此次全面升级的线上购房政策,充分考虑到消费者在非常时期的购房困难,以超大力度的优惠和更创新的营销模式,破解房地产行业在战疫期的销售难题。

“几年前恒大率先推出无理由退房,带来了行业的颠覆性革命。这一次恒大全面实施网上购房,将直接推动房地产销售模式更新换代,给行业带来巨大变革。”业内人士表示,恒大产品的高品质和高性价比是恒大营销模式变革的坚定保障,而恒大营销模式随着市场变化不断创新,也将进一步推动公司业绩持续飘红。