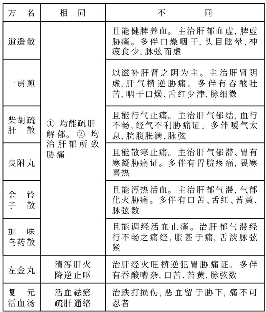
柴胡舒肝散
【组成】陈皮 柴胡 川芎 香附 枳壳 芍药 甘草
【功用】疏肝理气,活血止痛
【主治】肝气郁滞证

逍遥散
【组成】炙甘草 当归 茯苓 芍药 白术柴胡
【功用】疏肝解郁,养血健脾
【主治】肝郁血虚脾弱证

一贯煎
【组成】北沙参 麦冬 当归 生地黄 枸杞 川楝子
【功用】滋养疏肝
【主治】阴虚肝郁证

良附丸
【组成】高良姜 香附
【组成】疏肝理气,温胃祛寒
【主治】肝郁气滞,胃有寒凝证

金铃子散
【组成】金铃子 延胡索
【功用】疏肝泄热,活血止痛
【主治】肝郁化火证

加味乌药散
【组成】香附 乌药 延胡索 木香 砂仁
生姜 甘草
【功用】舒肝理气活血
【主治】肝郁气滞证

左金丸
【组成】黄连 吴茱萸
【功用】清肝泻火,降逆止呕
【主治】肝火犯胃证

复元活血汤
【组成】柴胡 天花粉 当归 红花 甘草 穿山甲 大黄 桃仁
【功用】活血祛瘀,疏肝通络
【主治】胁肋瘀血阻滞证

治胁痛诸方类比应用

关注@伤寒也不寒