来源 | 蓝鲸财经
作者 | 史玉宁

近日,数字藏品平台链盒iBox因在二级市场上屡现天价交易而受到关注。在其官网市场中,已无标价1000元以下藏品,众多藏品成交额高达数万元,百余件藏品被以10万元的标价寄售,社群中更有玩家表示,愿以120万购买名为“宙斯”的藏品。
据公开信息,iBox曾自称是首个基于微信的数字藏品平台,但蓝鲸财经体验发现,iBox目前已无微信支付入口,且已搜寻不到公众号。iBox最新支付方式支持银行卡和易宝钱包,由易宝支付有限公司(简称:易宝支付)提供服务。
据官网,第三方支付公司易宝支付于2003年成立于北京,全国设有31家分公司,2011年首批获得中国人民银行颁发的《支付业务许可证》,并于2016年与2022年分别续展成功。易宝支付为银联、网联、中行、农行、工行、建行等近百家金融机构的战略合作伙伴,服务商家超过百万。
蓝鲸财经注意到,在iBox钱包用户协议的免责声明中,易宝支付提出两点,其一,因系统停机维护或升级、用户操作不当、用户设备软硬件和通信线路/供电线出现故障,导致无法进行正常提供服务,易宝不承担责任。其二,因不可抗力,导致本系统暂停、中断、终止服务、交易错误、资料丢失等损失,其不承担责任。

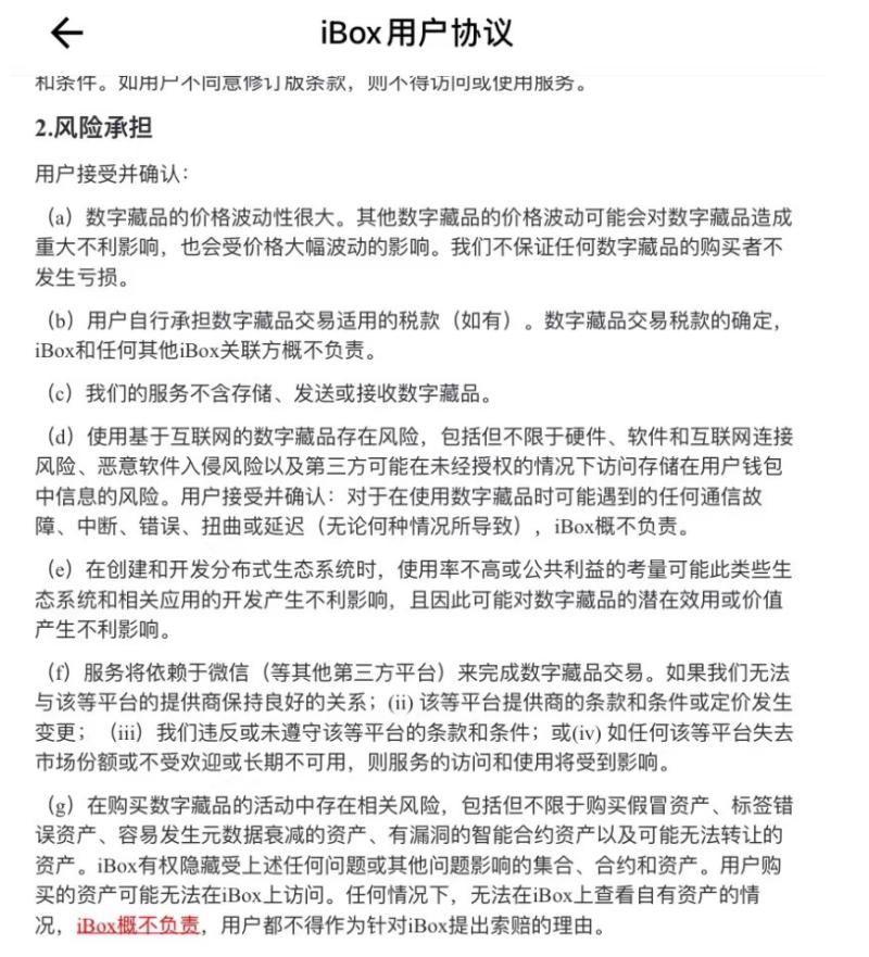
iBox也在用户声明的风险承担中称:“任何情况下,无法在iBox上查看自有资产的情况,iBox概不负责,用户都不得作为针对iBox提出索赔的理由。”
值得注意的是,“iBox概不负责”几字被下划且标红。

对比来看,易宝支付官网的用户服务协议中,并未出现大量“不承担责任”的叙述,其表示,若用户未违反本协议约定且因不能归责于用户的原因,造成银行卡内资金通过本服务出现损失,且用户未从中获益的,用户可向易宝支付申请补偿。

蓝鲸财经查询得知,黑猫投诉平台存在130余条投诉,内容包括“提现不到账”,“购买数字藏品付款后不发货”,“藏品出售后金额未到账”等,有部分投诉提出,在iBox平台绑定易宝支付后,无法解除绑定银行卡。

除此以外,据官网,iBox自5月起分别在5日、8日、9日、10日、12日进行停服维护,5次暂停网页访问。
最新一次维护时间为5月12日凌晨6:00至7:00,但社群中用户表示在凌晨3点已登陆不上网站。12天维护5次的过高频率,有用户担心网站也许就此跑路。
5月12日,iBox官网发布易宝支付说明作出回应。说明表示,近期有大量行业内自媒体编造iBox链盒资金问题、对用户权益侵害等问题,伪造各种声明及截图,抹黑iBox平台,这对iBox和易宝支付两家公司均造成了名誉伤害。
为降低谣言对用户带来的干扰和困惑,iBox平台支付端唯一指定官方合作伙伴——易宝支付发布官方声明,明确指出:作为中国领先的第三方支付公司,易宝支付为平台用户提供钱包支付和其他服务,确保平台资金安全合规。作为iBox交易服务商,平台所有交易资金受中国人民银行监管,不存在违规行为,资金安全,也从未限制用户提现等情况。

iBox最新公告自称其目前已拥有百万级用户,而易宝支付在服务中会按10元/身份证/30天收取管理费用,据蓝鲸财经估算,易宝支付仅管理费月营收已至少达千万元。
