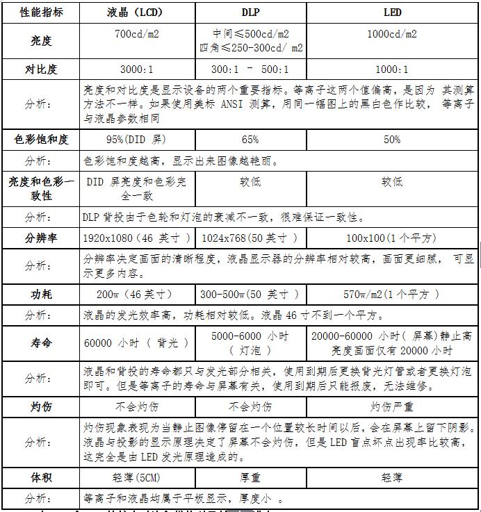
LED、DID、DLP对比

详细参数的对比
LCD 与DLP和PDP的综合对比和优势以及技术的进步
液晶是当今最高端、最理想的显示设备,其优异的性能,已经获得了广泛认可。液晶屏作为拼接单元,克服了DLP和LED幕墙的缺点,提供了一种性能优异,使用灵活的拼接幕墙。对比度一般采用背光点灭控制方式,三星公司现在采用了画面部分(将画面分割成64个部分)背光亮度控制,可提高显示图像的表现力,目前的DID新品已经推出两年,完全解决了对比度问题,在这方面占有了绝对的优势。其长寿稳定的特点,尤其适合监控终端显示这种长期开机的场合。
相比上述两类显示器件,你会发现,液晶显示器件确实具有很多独到的优异特性,以下是从功耗、光学原理、安全稳定性、结构、色彩、寿命、辐射、污染等各个角度进行分析对比三种显示技术:
(1)低压、微功耗
LCD功率由以前的300W已经下降到190W,采用的方法是减少液晶面板背光发光灯管数量,同时它的发光亮度并未因此而降低,因为在灯管的前方增加了7层增量膜,这样使得光源的透光性更加,达到最佳的背光效果。LED一个平方的的面积下功耗也达到了570w,可见其功耗并不低。
(2)被动型显示
液晶显示器件本身不能发光,它靠调制外界光达到显示目的。它不像主动型显示器件那样,靠发光刺激人眼实现显示,而是单纯依靠对外界光的不同反射形成的不同对比度来达到显示目的。所以我们才称其为被动显示。
被动型的显示本身是不发光的,因此在黑暗处不能看清,但在自然界中,人类所感知的视觉信息中,90%以上是靠外部物体的反射光,而并非靠物体本身的发 光。所以,被动显示更适合于人的眼视觉,更不易引起疲劳。这个优点在大信息量、高密度、快速变换、长时间观察的显示时尤为重要。
此外,被动显示还不怕光冲刷。所谓光冲刷,是指当环境光较亮时,被显示的信息被冲淡,从而显示不清晰。而被动型显示, 液晶显示不仅可以用于室外进行显示,而且可以在阳光等强烈照明环境下也可以显示得很清晰。对于黑暗中不能观看的缺点,只要配上背光源,就可以克服。从发光原理上来讲克服了DLP亮度、对比度不足、动质画面像素地、白屏等缺点,画面质量的展示比DLP的显示效果有重大突破。相对于LED而讲,LCD是被动发光符合人眼采集视觉图像原理不会疲劳,LED主动发光通过刺激人眼使人眼产生图像,伤害人的眼角膜,容易产生头晕、疲劳、眼部酸痛等现象。
(4)显示信息量大
与LED显示相比,LED的像素点分布空间很大,一个模块16*16,一个平方的LED用十个模块不到,因此一个平方面积的LED像素分辨率不到160*160.液晶的分辨率更高,物理分辨率就已经达到1366x768.能显示更多内容,画面质量更高,是LED与其无法比拟的。
(5)色彩鲜艳
液晶本身虽然一般是没有颜色的,但它实现彩色化的确很容易,方法很多。一般使用较多的是滤色法和干涉法。由于滤色法技术的成熟,使液晶的彩色化具有更精确、更鲜艳、更没有彩色失真的彩色化效果。
然而DLP亮室对比度不足,易产生白化效果,色彩不够鲜艳。在实际应用中的画面质量不高,且越显越暗。
(6)长寿命,维修频度
液晶材料是有机高分子合成材料。具有极高的纯度,而且其他材料也都是高纯物质,在极净化的条件下制造而成。液晶的驱动电压又很低,驱动电流更是微乎其微, 因此,这种器件的劣化几乎没有,寿命很长。从实际应用考查,一般使用中,除撞击、破碎或配套件损坏外,液晶显示器件自身的寿命终结几乎没有。而且即使6万小时的灯管寿命完结后,仍然可以通过更换灯管来恢复健康,使用工程中安全稳定性很高,正常使用可以达到8年~10年,根据目前所做案例和使用情况来看LCD没有一次损坏或故障。
DLP背投技术体积与重量过大,各项关键技术指标均远不及液晶和等离子,且长时间不间断工作会加快DLP背投灯泡老化,其核心部件灯泡大部分均是飞利浦公司产品,其使用12小时后就必须关闭12小时,否则会严重减短寿命。因此目前各厂家大量使用双灯技术来解决这个问题,其灯泡使用寿命在几种新兴显示技术中也是最短的,只有5千小时就必须更换。由于只有5千小时寿命,如果一天二十四小时运行,几个月便需要更换背投灯泡。等离子由于耗电量与发热量很大,且有严重灼伤现象,并不适宜用于长时间显示静态监控画面,且用于拼接之后,整机温升更高,如果温度保持不当,很容易致使设备容易烧毁。
LED的盲点率高,通常LED屏使用一两个月后就有些像素点熄灭了,甚至有变色、偏差、暗线等影响视觉效果的情况。LED的亮度相对较高,对人眼伤害大,同时亮度的高是用功耗和使用寿命来替换的,也就是说它耗电量大,寿命缩短。
(7)安全性与受环境的影响
液晶显示屏稳定性高,画面均匀,亮度、清晰度高,受环境影响小,每片屏都会在使用前进行高温高热测试,承重系数高,不可能像PDP一样有一点压力就会破碎,除非受重力击打,可见其基本不会受环境影响,安全系数高。
由于等离子显示屏上的玻璃极薄,所以它的表面易碎,也不能承受太大的大气压力变化,更不能承受意外的重压。
DLP就更不用说了,对环境要求非常高,比如温度、湿度、灰尘量、光线等,特别是屏幕是最脆弱的,刮伤一条细线都是无法擦除和修复的,还有更繁琐的就是没隔一段时间就要对它进行重新校位,否则图像会自动偏移。
DLP和DID超窄边液晶显示器的对比资料
DLP技术是一种独创的、采用光学半导体产生数字式多光源显示的解决方案。 能在各类产品(如大屏幕数字电视、公司/家庭/专业会议投影机和数码相机(DLP Cinema))中提供最佳图像效果。对于DLP的效果我有着一些体会。
实际亮度比较低,有明显的光冲刷效果,即在室内开窗的情况下图像很不清晰。如果拼接数目多了也会出现亮度不均匀的现象。因此不容易做大。
DLP的实际对比度很低,体现在暗景表现力缺陷,即很多图像的暗景都看不清楚,这个现象非常明显。比如笔记本上能看清的暗景,在DLP屏上就发黑,无法辨别,因此在用于监控图像时,图像质量会明显降低。
安装的时候占用的空间很大,功耗也比较大。明显的缺点是后期维护成本高,由于亮度是不断衰减的,在亮度不够时,需要经常更换灯泡来来提高亮度,成本不断增加。显示的图像质量也因此处于波动状态。
DLP的背投体积与重量过大,各项关键技术指标均远不及等离子及液晶,且长时间不间断工作,加快背光灯老化,由于只有几千小时寿命,如果一天二十四小时运行,几个月便需要更换背光灯。
DLP的显示精度低。由于DLP是光反射光式,因此在像素之间呈现发散状态,而机芯是三种基本颜色复合,颜色之间有干扰现象。体现在图像上则表现为会显出斑点状,色彩由于有相互干扰则表现出颜色不够鲜艳。由于产品在演示时使用的都是高精度图像,不容易出现斑点状,而在工作使用时,那些电子地图、监控图像、电子文档和系统结构图都是普通分辨率图像,因此斑纹状效果很明显,色彩表现力不强。
显示角度有限制,在两侧观看时有显示的视觉缺陷。
从价格上:考虑系统的经济性,就不能不提性价比,只有在高性能、高质量的前提下,系统的经济性才有意义。而DLP电视墙虽然价格比较低,但一年光灯泡的更换费用就高达几千块,每块屏,一个幕墙加起少则几万,多则十几万,几年下来,其费用惊人。
而超窄边液晶拼接单元是目前最高端的液晶屏幕,经过了专业的结构特殊处理后组成。目前,液晶凭借优良的显示性能,已经成为人们认同最理想的显示器件。我们用的液晶拼接单元具有尖端的技术,高亮度高对比度高分辨率,更好的彩色饱和度、更宽的视角更稳定的影像、更好的可靠性和较长的使用寿命等特征。
在客户参观时,有不少客户均自带了使用的电子地图等文件,在DLP和超窄边液晶拼接两种系统间对比,均能体会到,后者有明显的显示优势。
1、 没有光冲刷效果,在室内开窗的情况下仍然有优良的图像表现力,这点从以往案例中也可以看出,很多使用场合均是开窗的,并不影响使用效果。因此在使用环境上更适合于110指挥中心的要求。
2、对比度高很低,达到了3500:1,没有暗景表现力缺陷,图像显示体现出精美的纯净画面。与笔记本上的图像相比,显示质量明显高于笔记本,在DLP屏上就发黑,无法辨别,因此在用于监控图像时,图像质量会明显降低。
3、安装的时候占用的空间小,功耗小,是环保型的显示产品。超窄边液晶拼接产品可以做到15CM厚,可以适合在于现有的任合墙上悬挂,不用改变房屋结构。
4、超窄边液晶拼接产品的显示分辨率比DLP高50%。对比度高100%,能体现出明显更高的图像等级。
5、超窄边液晶拼接的显示精度高。由于液晶分子是严格的蜂窝状结构,在各像素点边缘有物理边缘界限,完全不相交,因此完全没有斑点状效果,同时由于每个点均用三种红黄蓝三种颜色分离显示,不复合,因此在色彩表现力上远好于DLP,简单的测试是用一台笔记本,其色彩表现力会远好于DLP,而笔记本的显示效果则明显不如超窄边液晶拼接。
6、显示角度极宽,均为178度,即你在任何角度看的图像都不会呈现衰减,在需要多人位监视管理时,这方面的性能明显优于DLP。更适合在大型的监控中心使用。
7、 DLP的显示精度低。由于DLP是光反射光式,因此在像素之间呈现发散状态,在图像上则表现为会显出斑点状。由于产品在演示时使用的都是高精度图像,不容易出现斑点状,而在工作使用时,那些电子地图、监控图像、电子文档和系统结构图都是普通分辨率图像,因此斑纹状效果很明显。
8、系统的经济性,即性价比:目前的窄边液晶拼接系统已经大量使用,在使用过程中大量已经感受到了它的稳定和长寿的特点,几乎没有故障,而且24小时连续开机运行也没有显示性能衰减。体现了它在连续运行方面的领先优势。也就是说,目前大量的窄边液晶拼接系统运行根本没有维护费用,性能始终如一。
液晶是当今最高端、最理想的显示设备,其优异的性能,已经获得了广泛认可。而超窄边屏以其极小的拼接缝,极佳的视觉效果,尖端的技术已经成为当今社会的主流选择。
案例照片
1、 DLP衰减后实际拍摄效果

2、 DID超窄边拼接图片



LED是发光二极管Light Emitting Diode的英文缩写。
LED应用可分为两大类:一是LED单管应用,包括背光源LED,红外线LED等;另外就是LED显示屏,目前,中国在LED基础材料制造方面与国际还存在着一定的差距,但就LED显示屏而言,中国的设计和生产技术水平基本与国际同步。
LED显示屏是由发光二极管排列组成的一显示器件。它采用低电压扫描驱动,具有:耗电少、使用寿命长、成本低、亮度高、故障少、视角大、可视距离远等特点。
LCD显示器的原文是Liquid Crystal Display,取每字的第一个字母组成,中文多称「液晶平面显示器」或「液晶显示器」。其工作原理就是利用液晶的物理特性:通电时排列变得有序,使光线容易通过;不通电时排列混乱,阻止光线通过,说简单点就是让液晶如闸门般地阻隔或让光线穿透。 LCD的好处有: 与CRT显示器相比,LCD的优点主要包括零辐射、低功耗、散热小、体积小、图像还原精确、字符显示锐利等。 选购LCD,有几个基本指针: 高亮度:亮度值愈高,画面自然更亮丽,不会朦胧雾雾。亮度的单位为cd/m2,也就是每平方公尺分之烛光。低阶的LCD亮度值,有低到150 cd/m2,而高阶的显示器,则可高达250cd/m2。 高对比:对比愈高,色彩更鲜艳饱和,且会显的立体。相反的,对比低,颜色显的贫瘠,影像也会变得平板。对比值的差别颇大,有低到100:1,也有高到600:1,甚至更高。 宽广的可视范围:可视范围简单的说,指的是在屏幕前画面可以看的清楚的范围。可视范围愈大,自然可以看的更轻松;愈小,只要观看者稍一变动观看位置,画面可能就会看不清楚了。可视范围的算法是从画面中间,至上、下、左、右四个方向画面清楚的角度范围。数值愈大,范围自然愈广,但四个方向的范围不一定对称。当上下、左右对称时,某些厂商会将两边的角度值相加,标示为水平:160°;垂直:160°;也可能分开标示为左/右:± 80°;上/下:± 80°。某些LCD机种的单一角度,甚至只有40°~50°. 快速讯号反应时间:讯号反应是指系统接收键盘或鼠标的指示后,经CPU计算处理,反应至显示器的时间。讯号反应对动画和鼠标移动非常重要,此现象一般而言,只发生在LCD液晶显示器上,CRT传统显像管显示器则无此问题。讯号反应时间愈快,作业处理自是愈方便。观察的方法是之一是将鼠标快速移动(亦即鼠标不断下指示给系统,系统则不断将讯号反应给显示器),在一般低阶的LCD显示器上,光标在快速移动时,过程中会消失不见,直到鼠标定位,不再移动后一小段时间,才会再度出现;而在一般速度动作时,移动过程亦会清楚的看到鼠标移动痕迹。而VE500的超快讯号反应时间快达16ms(毫秒),则让光标移动无时差,移动过程清楚易见,不带来作业困扰。
LED 发光二极管特征.
LED须采用超高亮发光材料,亮高度(UHB)是指发光强度达到或超过100mcd的LED,又称坎德拉(cd)级LED。高亮度A1GaInP和InGaN LED的研制进展十分迅速,现已达到常规材料GaA1As、GaAsP、GaP不可能达到的性能水平。1991年日本东芝公司和美国HP公司研制成 InGaA1P 620nm橙色超高亮度LED,1992年InGaA1p590nm黄色超高亮度LED实用化。同年,东芝公司研制InGaA1P 573nm黄绿色超高亮度LED,法向光强达2cd。1994年日本日亚公司研制成InGaN 450nm蓝(绿)色超高亮度LED。至此,彩色显示所需的三基色红、绿、蓝以及橙、黄多种颜色的LED都达到了坎德拉级的发光强度,实现了超高亮度化、全色化,使发光管的户外全色显示成为现实。发光亮度已高于1000mcd,可满足室外全天候、全色显示的需要,用LED彩色大屏幕可以表现天空和海洋,实现三维动画。新一代红绿、蓝超高亮度LED 达到了前所未有的性能。
室外屏象素目前均由红/绿/兰三种基色的若干个单管LED构成,常用成品有象素筒和象素模组两种结构。象素尺寸多为12-26毫米,象素组成:单色以2R/3R/4R、伪彩以1R2YG/1R3YG/1R4YG、真彩以2R1G1B等组成形式居多。
室外屏系统方案设计原则(内容不做叙述)
△结构设计原则
△亮度与配色依据
△可靠性设计原则
△安全性设计原则
△易管理及可操作性设计原则
屏体安装方式
△墙挂式:即显示屏背靠墙面,并固定在墙面上。此方式为常见方式,而且校易实现。
△坐立式:即显示屏坐立在平台上。此方式最易实现,在条件许可的场合应优先采用这种安装方式。
△镶嵌式:即显示屏镶嵌在一个墙框内。此方式不多见,如果墙面凹陷深度不够,须考虑其维护性。
△侧挂式:即显示屏两侧受力,侧挂在两建筑物或立柱之间。此方式常用于空旷场地的屏体悬挂,两立柱依据屏体的悬挂要求搭建。
显示控制系统
大成显示控制系统由采集/发送子系统和接收/灰度处理子系统两部份组成,其前端为计算机的VGA特征输出接口或带有数字化分量输出的多媒体卡,传输由超五类双绞线实现,后端为电子显示屏显示单元。采集/发送子系统以每秒不少于60幅的帧频采集24 Bits真彩色信号,并以双存贮器交替工作的方式平稳地写入到自带的显示缓存中,在中心处理单元的控制下完成灰度的权值变换,通过LVDS差分至超五类双绞线通道上。超五类双绞线实现采集/发送子系统与接收/灰度处理子系统之间的连接,完成信号的传输。在不带中继的情况下,最长传输距离可达300米。
灰度实现描述
大成接收/灰度处理子系统自超五类双绞线上接收24 Bits真彩色信号,权值分别为20、21、22、存23、24、25、26、27,每个基色有八个权值分量,通过CPLD控制从而实现256级灰度控制信号。在视频接收电路、储电路、高速度写电路、显示屏控制扫描电路中都进行了抗干扰处理,且有150Hz的显示屏刷新频率,因而具有极强的稳定性与实时性,保证真正24位真彩效果。
红绿兰三种基色各256级灰度的不同组合能产生的颜色数为:256×256×256 = 16777216种颜色(即16M色)
非线性γ校正
视频信号是为满足电视机的发光特性和电特性而设计的,它可以在电视上或显示器上*放播**。如果对电视信号不作校正,就会产生严重的色彩失真。因此我们对输入的视频信号前端须进行非线性γ校正,校正后的色度空间会有了明显改善。对应于LED大屏幕,物理亮度与灰度值成正比,如不作校正,明显不能满足色彩还原的要求,具体在显示效果上就是:低级灰度跳变很大,而高级灰度又分不清楚。众所周知,人眼对光强的感受是非线性的,弱光时,光强增加一倍,人眼感觉到的增强多于一倍;强光时,光强增加一倍,人眼感觉到的增强不足一倍,因此需要把灰度做非线性变换,使低灰度时时间距小,高灰度时时间距大。所以为保证LED大屏幕色彩完整还原,必须进行反伽玛校正,经过校正以后,使它的特性与CRT相近。我们可以明显看出,经灰度校正后的显示画面会显得纹理清晰,层次感强,亮度柔和,明暗过渡平缓。
真彩屏白平衡、色偏差及色彩丰富性的技术保证
白平衡是指当每种基色都达到最高一级的亮度时,在一定的距离以外视觉上呈现出色温为6500K的白色色偏差是指LED发光管尤其是红色发光管的亮度随温度变化而改变的一种现象。色偏差的存在,说明了一个在特定温度下生产调试达到白平衡的显示屏,随着工作温度的变化会失去平衡,或者由于屏内的温度分布不均匀使得整个显示屏*放播**一段时间后会呈现"花脸"现象。本公司针对真彩显示屏的色偏差而引起的问题,有一套全面的解决方案它能有效地保证真彩显示屏的色彩丰富性和一致性。
智能监控与保护系统
智能监控系统由各类传感器、监测系统和控制计算机构成,用于监测显示屏工作环境参数,适时控制相关保护系统,确保显示屏正常工作,性能参数不发生校大的偏移。保护系统包括:散热系统、防水系统、配电系统避雷系统等。
控制软件
显示屏系统的正常运行,须有相关软件的支持。我公司软件设计师通过精心编制、组合,创建了一套功能强大、操作简便的软件配置系统。在该套软件系统中,根据软件作用的不同,我们把它们划归为两类:一类为显示控制软件,主要完成文字、动画和视频图像的*放播**与切换控制,它们是显示屏工作的基本软件;另一类为内容编辑软件主要用于创意制作和图文编辑,它们可使显示屏的显示内容得到不断更新和变换。