今天,石家庄市公安局交通管理局与中国邮政集团公司石家庄市分公司“警邮合作”平台正式上线运行。

“警邮合作”项目是啥?
“警邮合作”项目充分利用邮政营业网点分布广泛和物流速递服务便利快捷的优势,依托邮政网点代办交管业务,解决石家庄市机动车和驾驶人日益增长的业务需求与紧缺的窗口资源供给之间的矛盾,方便市民就近办理车驾管等业务,真正实现“家门口办理、服务送到家”便民承诺。
“警邮合作”项目有啥便利?
“马上办、网上办、就近办、一次办”
通过发挥警邮“线上+线下”工作模式,可基本实现交管服务“马上办、网上办、就近办、一次办”。
邮政网点多、分布广
交管部门利用全市邮政网点多、分布广的特点,将车管所移到群众家门口,方便群众就近办理车驾管业务。
周末和节假日均正常营业
而且邮政各网点周末和节假日均正常营业,可以解决部分群众因交通不便或营业时间问题办理不了交管业务的难题,打造群众“家门口的车管所”。
办理流程极为便利
用户在柜台提出办理车驾管业务申请,并提交相关资料,邮政柜员初审资料核对录入申请人相关信息,运用网络平台上传至车管所后台审核,通过后,由车管所统一受理和制证,最后由邮政部门采取“优先邮件方式”寄达客户。

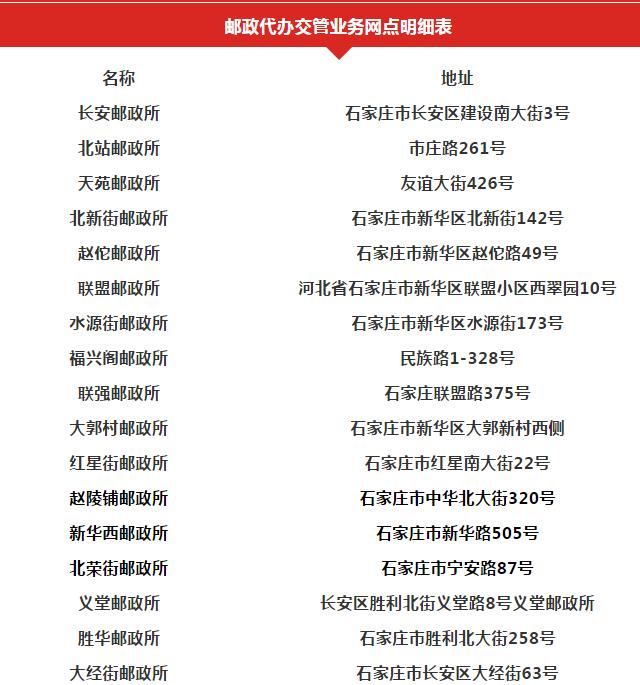
104家邮政网点代办公安交管业务
截至目前,在警邮双方的共同努力下,全市共有104家邮政网点代办公安交管业务。
可办理8类车驾管业务
具体讲,广大机动车车主及驾驶人可在邮政网点办理以下8类车驾管业务:
驾驶证期满换证
驾驶证遗失补证
驾驶证联系方式变更
补换行驶证
补领机动车合格标志
补领机动车号牌
免检机动车核发检验标志
行驶证联系方式变更
随着石家庄市“警邮合作”平台正式上线运行,公安部部署的20项交通管理“放管服”改革新措施,石家庄市已经全部落实到位,自9月1日起,全面启动推行。这20项改革新举措中,与广大机动车车主和驾驶人紧密相关的共有13项:
石家庄13项改革新举措
一、身份证明免予复印、医院体检证明免予提交
当事人办理车驾管业务时,身份证复印件和医院体检表不用向车管部门提供,即可办理相关业务。
二、18类业务一证即办
当事人办理补换领驾驶证等18类车驾管业务时,提交本人身份证就能够全部办结,不需要提交其他资料。
三、普通业务一窗通办
整合车驾管业务窗口,当事人在一个窗口就能够完成业务办理、窗口电子缴费等工作,不用在大厅多个窗口来回跑,实现了“一次排队、一次受理、一次办结”。
四、个*服务性**自助快办
在市区车管一、二分所业务大厅和县级车管所业务大厅推广使用自助服务终端,提供补换领驾驶证、机动车选号、交通违法处理等多种自助服务,减少窗口排队等候。
五、交管服务网上办理
按照“应上尽上、全程在线”的要求,实现了驾驶人考试预约、机动车选号、补换领驾驶证、申领免检标志等交管业务网上办理。
六、安全教育网上学习
驾驶人审验教育网上申请、网上认证、网上学习。
七、交通事故网上处理
推进与法院、保险机构的数据信息共享,推动实现车损事故网上定损、理赔。
八、社会服务网点代办
由汽车销售商、二手车市场等单位代办新车注册登记、二手车转移登记等车驾管业务,提供购车、选号、投保、缴税等“一站式”服务,群众不用到车管所,可就近选择机动车登记服务站办理业务。
九、邮政服务网点代办
由遍布城乡的邮政网点代办补换领驾驶证/行驶证、申领免检标志等业务。
十、推进交通事故快处快赔
建立“警保联动”机制,快速处置财产损失事故。
十一、实行车辆全国“通检”
全面推行小型汽车、货车和中型客车跨省异地检验,不需要开具异地检验委托书,车辆在哪里就可在当地进行检验,更好方便群众出行,促进物流降本增效。
十二、推进车检程序优化
推行网上预约检验,网上申领免检标志。
十三、便利驾驶证省内异地申领
省内居民持身份证,在全省范围内直接申领小型汽车驾驶证,不受户口区域限制。





