
图片来自于网络
《好产品推荐---国富达尔文6号重疾险》
这是馨爸的第168篇保险原创文章
作者:馨爸

题记:
在开始分享今天的产品之前,馨爸要提出自创的关于重疾险的几点认知
1、在家庭保障中,重疾险是保费预算弹性最大的险种,其他险种如医疗、意外、定寿、养老金都是刚性保费。
2、家庭保障规划最重要的就是预算安排,精打细算。重疾险选好了,家庭保障就可以成功一大半。
3、重疾险不是用来治病的,治病医疗险更适合。重疾险的首要任务是解决主动收入损失的风险,其次是适当补充院外的医疗备用金。
4、重疾险配置最核心的点是第一次重疾的赔付保额要充足,换句话说就是保障杠杆比要充足
5、保障类产品我们都不希望用上,但做好规划可以让我们没有后顾之忧,好好赚钱慢慢变富
6、保障类产品在保障和保额都充足的前提下,预算越低越好,省下的钱不如投到养老规划,人不一定会生病,但一定会变老。
7、重疾险的保障责任是可以定制的,保险不是赌博,适当删减非必要的责任 看上去*率赔**降低,但要记得量身定制是省钱和提升性价比的最*法大**宝。
8、家庭最花钱的时间是自己60岁前的家庭责任期,这个阶段让重疾险多赔点钱是很聪明的选择。重疾险长短搭配是馨爸最喜欢的配置方式。
9、长寿时代背景下,去掉身故责任的重疾险会比绑定身故责任的重疾险更划算,馨爸算过细账
10、大保司的重疾险产品更安全?错
11、大保司的重疾险更好赔?错
12、重疾险兼顾保障和储蓄功能,条款复杂难懂,更需要经纪人专业的终身服务。
13、每个家庭收入都需要一份重疾险,每个人也都买得起重疾险,有趣的是几百、几千、几万都有机会配置出足额且合理的重疾险。
如果说,有没有重疾险能一下子满足上述13条的要求呢?国富达尔文6号就是一款可支持高度定制的重疾险,灵活度非常高。

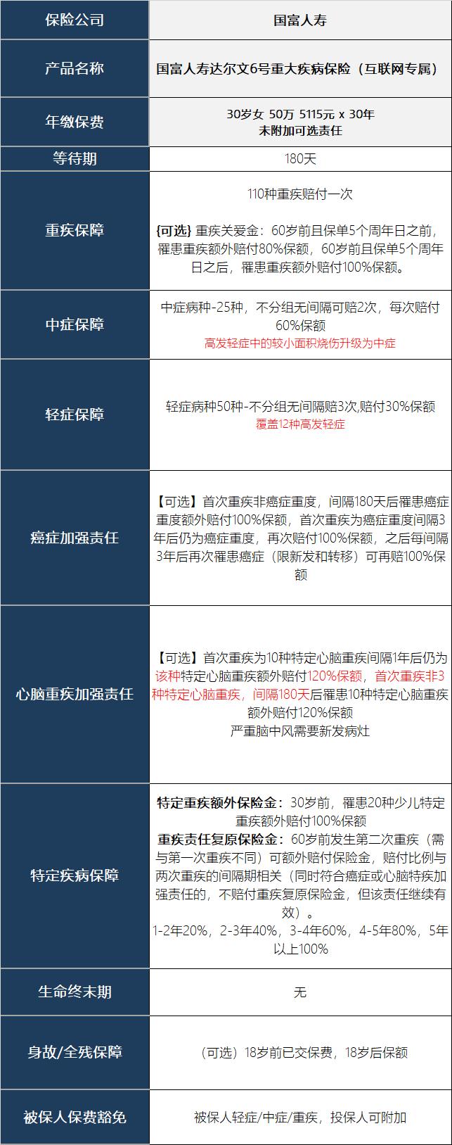
一、我们来看下国富人寿达尔文6号的保障责任


国富达尔文6号的基础必选的保障责任是:
重疾:赔一次 赔保额
轻症中症:额外赔、多次赔、轻症30%保额3次,中症60%保额2次
保费豁免:缴费期间内,罹患轻症中症可豁免后续所有的保费
特色责任:30岁罹患20种少儿特定重疾额外赔100%保额(切少儿重疾险市场),60岁前有一个重疾不分组多次赔的机会(重疾复原保险金),根据第二次重疾距离第一次重疾的间隔期分别给付不同的第二次重疾赔偿金。60岁前是家庭责任期,人生最黄金的年月保障全一点,遗憾少一点,没毛病。
在这个基础上可以增加可选的保障责任
1、重疾关爱金:让60岁前的重疾保额 2倍赔(需保单5周年后至60岁前,保单5周年前是按照1.8倍赔),这个责任非常有用,可以让我们以非常低的成本,高效提升60岁前的重疾险保额。轻松做一个100万保额的重疾险,很容易。60岁前,需要还房贷、养孩子、赡养父母、自己平常的支出也更高,那么这个时候理赔金高一点是非常适合的。60岁之后,房贷还完、孩子开始工作、自己慢慢准备退休,这个时候保额低一点是可以接受的。
2、癌症加强责任:不论第一次重疾是什么,第二次重疾是癌症就可以赔。这里面有一个间隔期的设定,如果第一次重疾是癌症,那么3年后仍是癌症重疾 就再赔100%保额,如果第一次重疾不是癌症,那么180天后罹患癌症就可以再赔100%保额。另外,之后每3年的新发和转移癌都可以再赔。
癌症是重疾里最高发、高复发、高花费的。有预算的,就建议加上该责任。
3、心脑加强责任:不论第一次重疾是什么,第二次重疾是10种心脑重疾,就可以赔120%保额,需要满足间隔期。首次是10种心脑重疾,间隔1年再次同种心脑重疾(脑中风需新发病灶),首次非10种心脑重疾,间隔180天罹患10种心脑重疾,赔120%保额
概率相较癌症复发要低些,这个可以根据家族病史和个人偏好选择增加
4、身故责任,身故/全残赔保额,如果不加该责任,身故或全残就只能返还保单当前的现金价值(退保可拿回),随年龄增长现金价值是一个曲线,如果保单是保障终身不附加身故责任,峰值一般出现在80岁左右,大致会有总缴保费的80%,之后逐步降低至40-50%,100多岁则降为0.
5、保障期间可选择保至70岁 或者 保至终身。保至70岁对应的保费基本是保障终身6-7折。极限预算者就可以这样选择。
最后难能可贵的是,达尔文6号的轻症中症覆盖病种很全,且一些高发病种的定义也都是非常宽松的。例如慢性肾衰竭,需要指标异常持续的时间是90天而不是180天,另外较小面积烧伤,轻症对应的比例值是10% 而不是15%,深度昏迷 含了48小时深度昏迷的轻症。
好不好赔最重要的是条款约定的理赔条件。有人说,新保司没有更多的理赔案例,所以在病种定义上反而更宽松些,初生牛犊不怕虎,maybe有一些道理,馨爸的经验是大保司的理赔条款往往趋严格些,当然这些都是比较细枝末节的比较了,基本可以说占比98%及以上的高发的病种理赔条件大家都是一样的。

二、配置场景举例
1、30岁的小A 男士,家庭收入主力,保额需求100万,但预算十分有限,想极限配置重疾险。顶梁柱最大的诉求 就是保额要高,使劲的高。给家庭一个确定的保障,无论我有没有能力赚钱,我的爱都在。

那么可以基础责任+重疾关爱金,终身保额50万,60岁前保额100万
保费是7190元x30年。vs 某安终身重疾100万保额,2.4万x30年(带身故返还)
因为身故大概率发生在七八十岁,且保额给到受益人。去掉不影响我们核心关注的重疾保障,所以可去掉,另加一个保至60岁的定期寿险即可 保费很便宜。另外预算有限,我们就可以优先保障60岁前的保额充足,60岁后治病可以靠医疗险,同时也还是有50万的重疾保额作为补充也还是可以。
如果预算仍有限,还可以考虑只保到70岁,那么费率变为 5060元x30年。大部分对于一年5千保费是没有压力的。但是保额却是非常充足 有100万,远的还管不到,但至少自己的家庭责任期,对于家庭而言,是没有任何遗憾了。以后的事情 就以后再说了。
2、30岁的小C,女士,自己不是家庭收入主力,只是单纯想给自己做一份比较全面的保障,希望保费便宜些。保额需求为50万。

那么可以基础责任+癌症加强。
终身50万保额对应的保费是6440元x30年,也是异常划算
管好自己就够了,那么这么选也挺好。反正不加身故就对了,因为身故保额是赔给他人的。省下的钱 不如存成养老金。
3、40岁的周女士,想给自己加保一份重疾,先前的重疾保额比较低,现在想用非常便宜的价格,单纯的想把保额做高一点。作为自己老年的医疗补充,例如需要老年重疾需要护理,这里可以出钱。给自己一个安心的晚年,不给孩子增加负担,也挺好的。

那么加配30万保额,做基础配置,需要的保费是5265元x20年,vs 某安重疾需要1.2万x20年(基本已经出现保费倒挂)

市面上支持去掉身故责任的重疾险就很少,支持保至70岁去身故的重疾险就更是稀有。保险公司不愿意支持去身故责任的原因很简单。
如果平均寿命延长,对于含身故责任的重疾险而言,保险公司可以延迟赔付身故保险金,从而有更多时间获得收益。这就是为什么绝大多数保险公司的重疾险都要强制绑定身故责任的原因。
反过来,对于去掉身故责任的消费型重疾险而言,平均寿命延长会导致重疾的赔付概率逐年升高,比方说75-85岁国家统计的老人瘫痪的累积概率是25%,这些都是重疾险可以赔付的范围。
重疾险就是如此神奇,你几千块买的保障可能比别人几万块买的更给力。
今天的分享就到这里啦,如果有帮助不妨帮助点赞、转发,支持下馨爸。