新年才开始,很多农民朋友就犯难了,到底是在家种地还是外出打工,又或者是选择创业?很多人拿不定主意。

今天告诉大家一个好消息,国家发改委于近日公布了《关于同意河北省大名县等135个县(市、区)结合新型城镇化开展支持农民工等人员返乡创业试点的通知》。
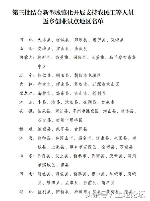
25省135各县获国家重点扶持
这份文件的公布,意味着2018年,在以下25省(区)135个县,返乡创业人员(包括农民工、退役士兵、中等院校毕业生、科技人员等)可以享受项目、资金、技术、场地等多项国家扶持(具体扶持内容见后文):


重点扶持哪些项目?
从行业来说,包括农村电商、农产品加工、休闲观光农业等项目,都能获得国家扶持;从运营主体来说,家庭农场、合作社等新型经营主体能得到的扶持更多。
资金扶持政策有哪些?
初创期可申请当地的小额免息*款贷**,具体金额依据不同地方的具体政策而定,一般而言企业可*款贷**额度在200万左右,个人则在10万到20万之间。创业者首先要向村委(社区)提出申请,村委接受申请后再报上级部门审核。

如果创业项目运营情况不错,不少地区还出台了优秀创业者奖励措施,如河南郑州,对贫困家庭创业正常经营3个月以上的,一次性给予8000元奖补;在福建,运营情况优异的返乡创业项目可以申请3万-10万的资金扶持。
技术及场地支持
试点县会有政府建立的创业孵化基地,入驻这些基地不仅租金优惠力度大,还有额外的创业补助;创业者还可以通过“中国新型职业农民网”报名参加创业培训,培训费用有国家补贴。
税收优惠
返乡创业项目免征增值税、营业税,减征企业所得税。
全国土地改革催生暴富新行业,点击“了解更多”,立刻开始赚钱