三极管参数计算
通常我们在设计外围电路时,或多或少需要利用三极管作开关来驱动一些负载能力强的设备;但是其外围电阻以及三极管的参数怎么计算

三极管作为开关,其实就是让三极管在截止区跟饱和区之间切换,下面以NPN型晶体管为例
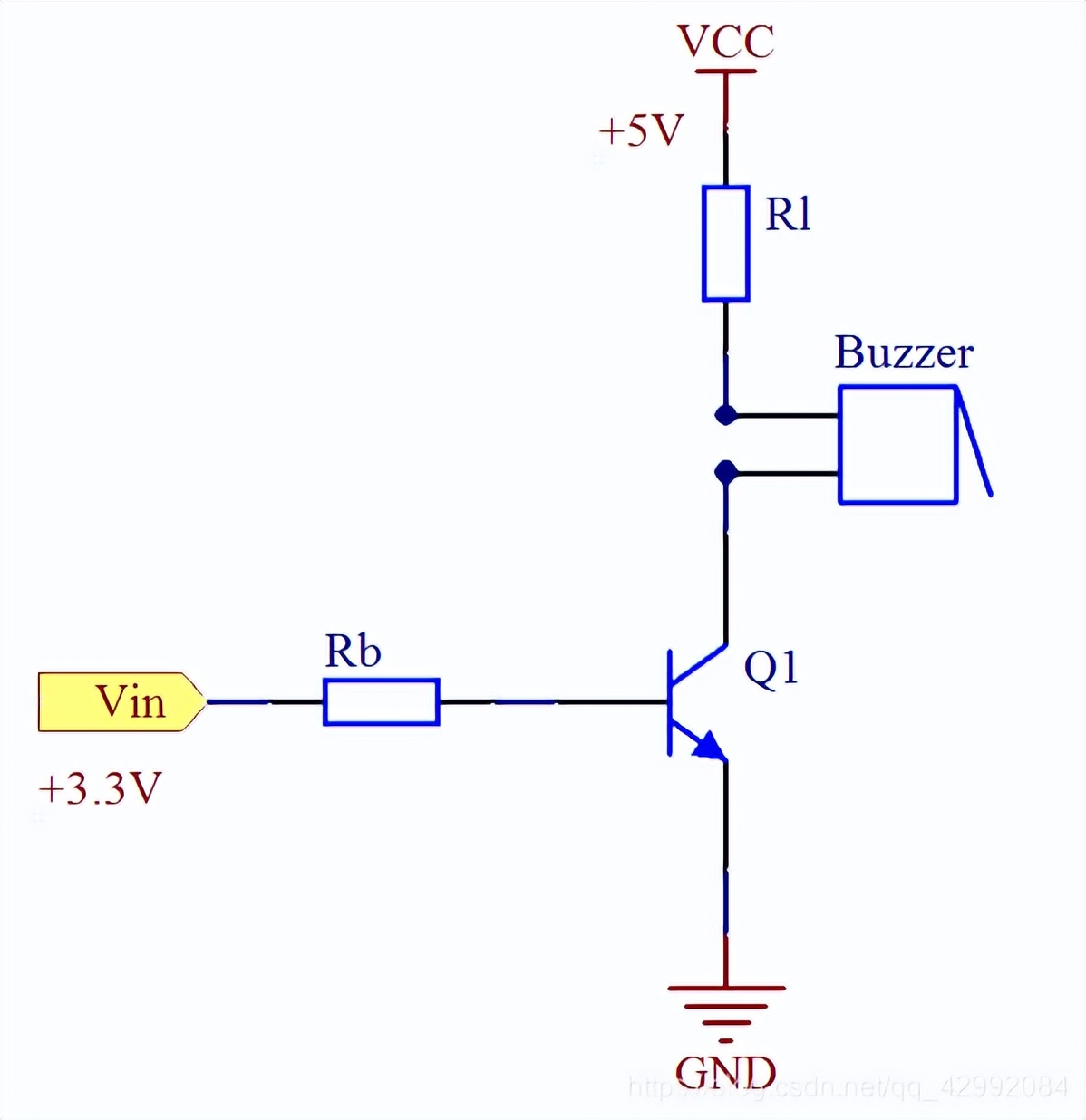
假设我们需要用I/O(3.3V)来驱动一个3.3V的蜂鸣器(但是我们不用直接连接的方法,而是用三极管去控制,另外,为了更好的拓展,我们把VCC电源设为5V),因此,由于负载的工作电压为3.3V,而电源电压为5V远远超过其正常的工作电压,为防止其烧毁,需要加入分压模块(即加上电阻分压Rl),其次,为了控制Ib的电流(同时也是为了控制Ic的导通电流)我们在基极上串联一个限流电阻Rb,于是乎,我们得到下图的设计
既然要分析并计算参数,那肯定要选取器件啦,首先是负载,我随便选了个3.3V的蜂鸣器,下图是它的一些信息(同样,一些重要信息也圈出来了)

然后确定三极管,根据蜂鸣器的需要,三极管C极允许通过的电流要大于30mA,因此三极管我们选用常见的小功率三极管S8050就可以了,也方便查找资料,当然,为了节省成本,还有更合适的,这里就不深究了(它的Ic最大允许通过电流是500mA,驱动一个蜂鸣器足够了,具体三极管选型要看负载的工作电流),下图是它的一些参数

三极管主要参数看下图

加速电容器(speed-up capacitors)

有时候由于需要,如果在要求快速切换动作的应用中,那就必须加快三极管开关的切换速度。只需在基本BJT开关上增加一个电容即可满足条件,该电容称为加速电容,并联在基极电阻Rb两端,如下图所示,该Vb波形是添加电容器与电路的结果。
当Vin由零电压往上升并开始送电流至基极时,电容器由于无法瞬间充电(电压不能突变),故形同短路,然而此时却有瞬间的大电流由电容器流向基极,因此也就加快了开关导通的速度。稍后,待充电完毕后,电容就形同开路,而不影响三极管的正常工作。
一旦输入电压由高准位降回零电压准位时,电容器会在极短的时间内即令基射极接面变成反向偏压,而使三极管开关迅速切断,这是由于电容器的左端原已充电为正电压,因此在输入电压下降的瞬间,电容器两端的电压无法瞬间改变仍将维持于定值,故输入电压的下降立即使得基极电压跳变到负的脉冲电平电压,来维持电压值,因此令基射极成为反向偏压,而迅速令三极管截止。适当的选取加速电容值可使三极管开关的切换时间减低至几十分之微秒以下。