
浙江大学医学院附属第四医院
(以下简称浙大四院)
已经落地义乌5周年了。

10月31日,
浙大四院就将迎来开业5周岁生日。

5年来,承担着浙中百姓家门口的省级医院的重任,浙大四院从弱到强,援建的上百名省级专家上演杭州、义乌“双城记”,从门诊到手术,带来了最优质、最先进的省级医疗资源,为数百万浙中百姓省却了跑杭州、上海看病的麻烦。
目前,该院已开设临床科室29个,医技科室13个,开放病区24个,开放床位910张。仅今年1-8月,医院就已接待门急诊总量76.1万人次,同比去年增长37.28%;出院量2.47万人次,同比增长51.52%;手术量1.04万台,同比增长50.58%。
经过浙大在杭附属医院优势学科的“科对科”援建,浙大四院心内科、呼吸科、妇产科、普外科等学科发展迅速,在浙中区域崭露头角。其中,ICE技术完成房颤“一站式”手术、小切口微创心脏三尖瓣瓣膜成形术、单节段CLIF微创腰椎侧方融合术等多项医疗高新技术填补了区域空白;罕见极高危组急性早幼粒细胞白血病、IgG4罕见风湿性疾病等少见病、疑难病、重症等综合诊治能力已走在区域前列。在医疗质量指标全省排名中,该院综合名次不断上升,部分指标已位于省级医院的中上水平,浙中医疗高地初步形成。
为回馈社会大众对医院的支持和关注,让更多市民惠享省级优质医疗服务,更好服务浙中百姓,浙大四院在喜迎五周岁生日之际,计划开展“五周年名医义诊周·万号大型义诊活动”。

10月31日当天,全院大型义诊,名医号、专家号以及普通号均免挂号费。
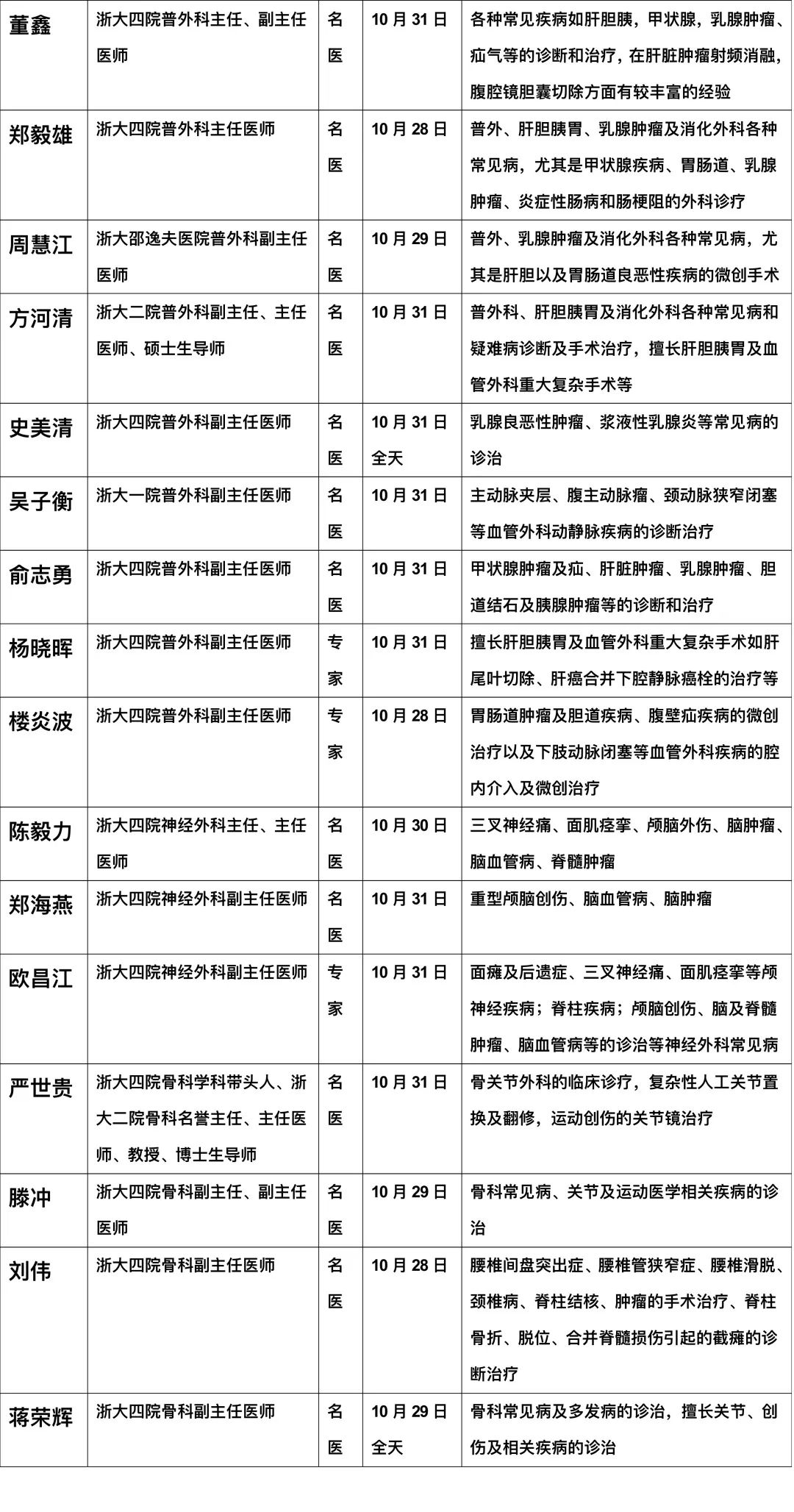
院庆当周(10月28日至11月1日),开设“五周年名医义诊周”,浙大四院近一百位名医、特需专家以及普通专家均参与义诊,预计将放出2000余个珍贵的名医义诊号源。
在名医义诊阵容中,不仅有省里“一号难求”的名医专家,还有浙大四院各科室学科带头人。平常这些名医号有的挂号费就要150~200元,手慢还抢不到号,这次义诊通通免挂号费。

怎么抢义诊号?
所有义诊号源提前7天放号,放号时间为下午15时,有需要的市民如果要抢名医专家号,就得卡好时间点去抢号,手慢则无哦!
义诊预约方式:
-
通过微信公众号 “浙江大学医学院附属第四医院”预约挂号,义诊号源均已经显示为0元;
-
通过健康义乌App、电话拨打12580/96150等途径预约;
-
拨打浙大四院预约中心0579-89935566提前7天咨询预约。

另外,义诊周期间,浙大四院还将在医院住院部大厅一楼,为大家准备了28场精彩实用的健康讲座,如《总是腰痛怎么办?》《肩痛的预防和治疗》《面瘫和面瘫后遗症的治疗》等,都是平时的常见病、慢性病等,邀请各科室专家、科普达人为市民宣讲普及健康保健和医学知识,推行便民惠民措施,感兴趣的市民不妨去听听。

另据浙大四院的两个3年(2020~2025年)中期规划,下步目标是力争到2025年,形成450名左右高层次人才团队、床位数增加到1800张,医疗学科门类设置基本齐全,先进医疗设备基本完备,医疗服务辐射能力强劲,医院整体实力进入浙江省前列,重点学科全国知名,重金打造部分“拳头”学科成为省内第一。目前,医院争创“三甲”的关键时期,校市深化合作建设“一带一路”国际医学院迎来重要契机,期待朝着“高水平、国际化、特色型”目标高歌猛进的浙大四院能为浙中区域患者带来更多福音。
记者 龚喜燕
通讯员 金南星
编辑 喵喵
