前言
近年来,城投融资情况不管是考虑监管政策对区县、债务率、担保、或一般预算收入的限制,从交易所到银行间,从证监会到发改委,各审核机构对平台的审核标准逐步收紧,各种传闻限制更是层出不穷,银行间交易所发债的口径逐步转移到以是否有存量隐性债务和所在区域的风险登记分类两大维度进行区别对待。在稳增长的诉求下,基建是最重要的抓手,城投公司发债政策是大家关注的重点。在大举化债旗帜的今日,标准化融资具有现实紧迫性,如何实现融资,本文将给出一些参考。
本文纲要 1、公司债分类监管趋势2、大公募、小公募、私募债3、乡村振兴专项债券4、可续期公司债5、绿色债券6、短期公司债7、创新创业债券8、纾困公司债券9、项目收益债券10、可转换公司债券11、可交换公司债券12、一带一路债券13、科技创新公司债
公司债系列
(一)公司债分类监管趋势
2021年4月沪深两交易所发布的有关公司债发行上市审核相关指引文件正式开启了公司债严监管的序幕。结合目前公司债监管情况,本章我们汇总了大家关注的交易所公司债问题并进行分析解答如下:
1、监管对公司发债限制究竟如何?
监管对公司债的限制,我们简单参照组合模型来进行解释(该模型仅用于解释说明,未经回归及显著性水平测试,不具有参考性):
公司债发行审核=A+B+C+D+...
A:债务率即区域及平台债务率。这里重点关注隐性债务情况,颜色名单中红色等级的城投平台意味着债务风险程度最高,橙黄绿依次降低
B:区域财政情况及行政情况。这里的区域财政情况重点关注一般预算收入而非全口径财政收入,行政级别针对区县级平台公司、市级平台公司及省级平台公司进行划分
C:公司债务规模。该因子重点关注公司偿债能力及债务结构,新指引出台后募集新增盈利能力的可持续性并加以关注披露
D:历史发债。重点关注已发行债券的合规问题,包括付息还本情况,募集资金的使用用途,公司债券存续期内受托管理制度的执行情况等
结合以上因素,公司债发行监管下的募投用途大约分为以下四类:
限制募集资金用途(偿还存量公司债券,即内部的借新还旧);限制募集资金用途(偿还存量公司债务,例如借公司债还中票);用于经营性项目建设;用于补充流动性资金。
对于发债限制交易所判别是否能发,发多少合适,募集用途用作什么详见本文下述的各品种公司债的发行条件。
2、公司债监管机构对城投债务风险的关注如何?
结合财政部2019年起建立 的地方政府债务风险等级评定制度( 对各地隐性债务和法定限额内政府债务的风险情况进行评估 ), 风险等级评定制度将债务风险分为红色(债务率≥300%)、橙色(300%>债务率≥200%)、黄色(200%>债务率≥120%)、绿色(债务率小于120%)四个等级,风险依次由高到低。
债务率考察的是地方政府债务余额以及隐性债务两个指标,分档名单并不对外公布,市面上只能从已发行债券募集资金用途的分类中倒推而来。联合资信在2021年6月17日的《2020年各省杠杆率上升,政府债务显性化程度提高》文章中做了测算,但隐性债务数据大部分地区没有披露,以有息债务代替。广义债务率=广义债务余额 /综合财力,分子项等于政府债务余额与城投有息债务。
目前,交易所审核已取消 “单50”限制 ,之前传闻的城投债的分档审理机制或有实行,但关于去 银保监会平台名单 限制笔者仍保留意见,原因一,市场公开的平台名单已是2019版本,失去时效性的平台名单作为名单内现存平台情况、已办理退平台及仍处监管的标准确无意义;原因二,观察目前交易所公司债审核进度情况,确有名单内公司进行申报的情况,但该发行人于2021年3月进行申报,8月上交申报系统显示该项目已处于终止状态。因此,平台名单内的企业终究是否能申报公司债仍旧未知,具体情况如何还有待观察或将一事一议还需各位发行人和承销商自行把控。(关于城投债发行,参见此前文章《15号文落地后,城投债发行口径!》)。
3、2015-2021年交易所城投债监管政策到底抓放了什么?

第一,政府平台公司的表面定义应渐渐淡忘,未来公司债市场不应被“城投金边”、“城投信仰”所左右,监管已经在从政府隐性债务切入,引导市场化防范风险,推动债市市场的高质量发展。 简单举例说明,证监会2015年7月份特对地方融资平台作出明确的甄别标准口径,包括两类,一是被列入中国银监会地方政府融资平台名单(监管类)的;另一类便是“双50%”(指现金流占比、收入占比)的情形。而现在,监管可能不重点关注其口径及平台名单,笔者更倾向于认为监管的侧重导向不代表不再重要而是引导从本源出发,在信用风险频发、刚兑受疑的现在,防止大家过重关注指标致使本末倒置。
第二,发债环节参与的各个身份都应负起责任,完善从发行人到主承销及中介机构的职能。 从发债申报入口开始把关,对于涉及重点关注点应基于真实情况做到详尽披露,进行合理分析,尽到该有的核查责任。公司债市场实质上并没有采取一刀切的方式,所谓的一刀切也只是对于公司本身存在风险的把关鉴别,这是对一、二级投资机构的保障,是根本性防治尾部风险突发,推动公司债健康发展的必要改革。
第三,消除发债市场间套利的可能性。 2021年8月18日人民银行、发改委、财政部、银保监会、证监会、外汇局联合发布《关于推动公司信用类债券市场改革开放高质量发展的指导意见》,该意见重点提出“进一步推动信用债市场改革开放和高质量发展,助力国民经济循环、推动经济转型和结构调整,支持加快构建新发展格局”、“完善法治、推动发行交易管理分类趋同,加强监管和统一执法、统筹宏观管理,推动信用债市场改革”(参见此前文章《定了!债券市场大一统时代到来!》)。
从目前市场情况来看,公司债申报项目确有转战企业债的趋势,主要原因还是之前所谓的交易所利好发行条件在几次指引公布后开始消散,因发行场所审核标准不同而产生的溢价并不具有可持续性,笔者结合政策文件认为今后信用债市场的审核机制不管公司债或企业债又或非金融企业债务融资工具终将趋于一致,套利空间也终将消除达成“有效市场”环境,信用债发行的选择驱动将以难易判别转为自身实际适用而定。
(二)大公募、小公募、私募债
1、发行基本要点

非公开发行公司债券负面清单

2、募集资金/规模的限制
2021年4月22日,公司债券审核新规公布,上交所与深交所发布《上海证券交易所公司债券发行上市审核规则适用指引第3号——审核重点关注事项》与《深圳证券交易所公司债券发行上市审核业务指引第1号——公司债券审核重点关注事项》,对公司债审核中的重点事项及信息披露要求作了具体规定。

新规需关注以下四点重要内容:
(1)相较2018年公司债券预审核指南,本次指引针对市场关注的发行人信用评估要点,提出了具体审核规定,对重要指标进行量化,整体上更加切合实际、更具指导性。
(2)新规要求发行人从各个方面加强信息披露,并对部分关注类主体的发债规模和资金用途给出限制。
(3)新规首次专门针对城投发行提出具体要求,同时指引中的部分量化要求,也较多针对资产规模小、债务结构差的弱资质城投,反映城投公司债审核趋严。
(4)地产公司债方面,不同于2018年关注定性的违法违规、哄抬地价等行为,新规与“三道红线”保持一致,重点关注房企的负债率与偿债指标,维持严监管力度不变。综上,新规相较于预审核指南,整体更贴合实际,并加强对城投公司债和地产公司债的审核、监管力度。
3、典型样本(小公募)
21穗交01:广州交通投资集团有限公司2021年面向专业投资者公开发行公司债券(第一期)募集说明书
(1)产品要素
计划发行金额:40亿元,首期发行金额10亿元
信用评级:主体评级AAA;债项评级AAA(中诚信)
发行人:广州交通投资集团
受托管理人:中信建投证券
债券期限:5年
计息方式:当期票面利率3.79%,每年付息一次,固定利率
承销方式:承销团余额包销
(2)发行人及主营业务
发行人是广州市政府直属的大型国有独资企业,主要负责广州市及周边地区 经营*交性**通基础设施的项目投融资和运营管理,为政府承担相关项目的建设投资任务。
主营业务是高速公路的投资、建设、经营、管理以及公路养护等,建设项目主要是广州市周边经营性收费高速公路,主营业务收入为高速公路的车辆通行费收入和工程施工收入。发行人所经营管理的路产均为经营性收费公路。
(3)募集资金用途
本期债券发行规模不超过 10 亿元,发行人拟将募集资金用于从埔高速、机场第二高速(南北段)、南中高速、广佛肇高速、海珠湾隧道等项目建设及补充流动资金。
(4)用途发行条件落实情况
发行主体的核查: 参照联合资信的广义债务率情况分析,广东省债务风险为绿色(小于120%)。
发行条件的核查: 发行人近三年实现的年均可分配利润为 7.41 亿元(发行人 2018 年、2019 年、2020 年经审计的合并报表中归属于母公司所有者的净利润平均值);经合理估计最近三个会计年度实现的年均可分配利润不少于公司债券一年利息。2018 年-2020 年末公司流动资产占总资产的比重分别为 14.80%、8.46%、6.32%,流动资产占比低,符合发行人所处高速公路行业总体特点;资产负债率分别为61.95%、59.67%和 67.81%,资产负债结构较为合理。符合小公募发行条件。
发行募集资金用途的核查: 本期债券发行规模不超过 10 亿元,发行人拟将募集资金用于从埔高速、机场第二高速(南北段)、南中高速、广佛肇高速、海珠湾隧道等项目建设及补充流动资金。
结合上交所3号指引及深交所1号指引, (1)公司有息债务余额共计645.18亿元,短期借款占总负债的6.27%,长期借款占总负债的61.46%, 银行*款贷**/有息负债高于30% ;应付债券占总负债的7.52%,(银行*款贷**+公司债外的信用类债券)/有息负债高于50%。
(2)该发行人无非经营性往来占款和资金拆借。
(3)发行人所处高速公路行业,资产负债率分别为61.95%、59.67%和 67.81%,资产负债率处于行业平均水平;2018年-2020年末及2021年3月末,公司速动比率为0.92、0.73、0.28和0.37。公司速动比率小于1。有息债务增长率未披露。
(4)发行人存续期内无非公开发行公司债券,不存在最近一期末净资产比例达40%的情景。
(5)发行人盈利能力具有可持续性;(6)发行人母公司不存在资产质量差、盈利能力及有息债务负担重的情况;
(7)2021年3月末,发行人对外担保余额为99,066.23万元,未超过当期净资产。(8)报告期内发行人有息债务结构发生大幅变化查看募集说明书暂无具体披露但并无重大事项提醒,但银行授信无大幅下降情况。
(9)债务存在集中兑付情况,偿债压力较大。
(10)截至 2021 年 3 月末,公司受限资产总额为 774.45 亿元,占总资产的比重为 64.63%,受限资产占比较高,资产流动性较弱。受限资产超总资产50%。
综上,该期小公募发行人财务指标可能触碰2条监管关注点(分别为受限资产和债务结构情况),本期于2021年7月14日受理,于30个工作日内注册生效且无交易所审核反馈意见,各位可自行比对发行审核口径。
(三)乡村振兴债券 1、发行基本要点

2、典型样本 广东恒健投资控股有限公司公开发行2021年乡村振兴专项公司债券(面向专业投资者)(第一期)
(1)产品要素 本期计划发行额:10亿元债券期限:5年期信用评级:主体评级AAA;债项评级AAA(中诚信)发行人:广东恒健投资控股有限公司主承销商/簿记管理人:国泰君安证券计息方式:当期票面利率3.35%,每年付息1次,固定利率交易市场:上交所
(2)发行人及主营业务 发行人是由广东省国资委履行出资人职责的国有独资公司,是广东省唯一的省级国有资本运营公司和产融结合平台。发行人以投资与投资管理、资产管理为主要业务,依托省属国资系统丰富的产业资源,不断探索创新国有资本运作方式。发行人受广东省政府、广东省国资委委托,持有广东能源集团 76%的股份,广东能源集团营业收入占发行人营业收入的 90%以上,广东能源集团所在电力行业的行业状况对发行人的经营状况和盈利能力有重大影响。截至2020年末,发行人总资产2995亿元;负债1231亿元,2020年度营收513亿元,净利润57.5亿元;
(3)募集资金用途 7 亿元拟用于乡村振兴领域相关项目的建设、 运营、收购,或者偿还项目*款贷**,包括广东美丽乡村振兴发展基金相关项目、广东省种业集团有限公司相关项目;3 亿元拟用于偿还银行*款贷**;
(4)发行条件落实情况
发行主体的核查: 发行人位于广州市黄埔区,今年6月23日,广东省全省脱贫攻坚总结表彰大会召开。据悉,黄埔区有5位个人和3个集体表彰对象获得省脱贫攻坚先进殊荣。他们打好扶贫“组合拳”,用项目和产业鼓起群众的钱袋子,向群众培训劳动技能和致富本领,用教育点燃未来的发展希望,激发了乡村振兴的内生动力。因此发行人满足主体核查。
募集用途件的核查: 关于募集用途,本期债券的募集的资金10亿元,其中7亿元拟用于乡村振兴领域相关项目的建设、运营、收购,或者偿还项目*款贷**,3亿元拟用于偿还有息负债。具体用于增资广东美丽乡村振兴发展产业投资基金合伙企业(有限合伙)(以下简称“广东美丽乡村振兴发展基金”),募集资金将由广东美丽乡村振兴发展基金投向白云凤和村、花都港头村以及番禺大岭村等村落改造项目。因此符合发行主体的募集资金用途,且满足相关项目不应低于募集总额的70%。
(四)可续期公司债
1、发行基本要点

2、特殊条款
(一)利息递延支付+强制付息条款
通过约定利息递延支付条款,发行人具备了可以延迟支付利息的选择权。但是,亦会同时设置利息递延支付+强制付息事件,用以限制发行人随意延迟付息。 目前市场案例一般约定有以下强制分息事件:向普通股东分红、发行人减资等。
(二)续期选择权+利率重置条款
约定公司债券即将到期时,发行人有权延长债券期限而暂时不兑付本次债券本息,以获得中长期的资金支持。 但是,有得必有失,发行人选择将债券续期的同时,会触发债券利率重置机制。由于债券期限延长不利于投资者,利率重置往往导致债券利率会同时上调,发行人的融资成本相应增加,因此发行人一般不会随意选择续期。近期已发行的小公募可续期公司债券募集说明书,多数案例以3-5年为一个周期,后续周期的票面利率上调300个基准点。
(三)特殊情形下的赎回条款
可续期公司债中,一般会约定某些特殊事项发生时允许发行人赎回。
经查已发行的案例,主要为以下两种情形∶ 1)税务政策调整,且导致发行人不得不为可续期债券的存续支付额外税费;2)会计准则变更,且导致发行人不能在合并财务报表中将本期债券计入权益。满足一定条件的情况下,发行人可以将可续期公司债券计入权益。如果因会计准则变更或其他法律法规改变或修正,影响发行人在合并财务报表中将本期债券计入权益时,发行人有权赎回债券。
(四)清偿顺序条款
境外可续期债券一般劣后于发行人的普通债务,具备次级债属性,但国内已发行的可续期债券均无次级债属性,一般设置为等同债务人普通债务的清偿顺序。
3、典型样本(可续期公司债)
2021年第一期成都天府新区投资集团有限公司可续期公司债券
(1)产品要素 本期计划发行额:10亿元,其中, 基础发行额5亿元,弹性配售额5亿元;债券期限:3+N年期,以每3个计息年度为1个重定价周期, 在每个重新定价周期末附发行人续期选择权;债券利率:第一个重新定价周期:当期基准利率+基本利差;从第2个重定价周期开始的每个重定价周期:当期基准利率+基本利差+300 个基点;信用评级:主体评级AAA;债项评级AAA(上海新世纪)发行人:成都天府新区投资集团受托管理人:中信建投证券计息方式:当期票面利率4.79%,每年付息一次,固定利率承销方式:承销团余额包销交易市场:银行间+上交所
(2)发行人及主营业务 截至2020年9月30日,发行人总资产1264亿元;负债884亿元,2020年1-9月营收35亿元,净利润6.7亿元;四川天府新区成都管理委员会财政金融局为发行人控股股东及实际控制人;发行人主要业务包括园区开发、商品销售、代建管理和其他业务
(3)募集资金用途 基础配售额中2.5亿元用于天府海创园项目2.5亿元用 于川港设计创意产业园。如发行人行使弹性配售选择权或本期债券申购达到强制配售触发条款,则弹性配售额5亿元中2亿元用于天府海创园项目,2亿元用于川港设计创意产业园,1亿元用于补充营运资金。
(4)特殊条款设置发行人续期选择权: 在本期债券每个重定价周期末,发行人有权选择将本期债券期限延长1个重定价周期,或选择在该重定价周期末全额兑付本期债券; 递延支付利息条款:
除非发生强制付息事件,本期债券的每个付息日,发行人可自行选择将当期利息以及按照本条款已经递延的所有利息及其孳息推迟至下一个付息日支付;
强制付息事件: 向股东分红或减少注册资本。
利息递延下的限制事项: 向股东分红或减少注册资本。
(5)发行条件落实情况发行主体的核查: 发行主体满足公司债券一般性要求,经联合资信各省广义债务率的核查,四川省债务风险处于黄色(120%-200%)。发行人募集披露有特殊条件事项等。
发行条件的核查: 发行人主体和债项均为AAA,满足发行主体和评级达到AA+的发行条件。本期债券的定义为权益工具,经查询,该主体的累计计入权益的债务余额未超过近一期净资产的40%。
(五)绿色债券 1、
发行基本要点

中国人民银行,国家发展和改革委员会,中国证券监督管理委员会于2021年4月新发布的关于《关于印发《绿色债券支持项目目录(2021年版)》的通知》(银发〔2021〕96号)明确了各相关单位要以《绿色债券支持项目目录(2021年版)》为基础。
【情况一】对于《绿色债券支持项目目录(2021年版)》发布前已处于存续期或已核准、已完成注册程序的债券,在绿色债券认定和资金投向上仍按照《绿色债券支持项目目录(2015年版)》《绿色债券发行指引》有关适用范围执行。
【情况二】对于《绿色债券支持项目目录(2021年版)》发布时已申报材料但未获得核准或未完成注册程序的债券,发行主体在绿色项目认定上,可自行选择适用《绿色债券支持项目目录(2015年版)》《绿色债券发行指引》或《绿色债券支持项目目录(2021年版)》。
【情况一和二均鼓励按照2021年版的项目目录进行信息披露】,最新版目录已于2021年7月1日正式实施。【该目录适应于包括但不限于绿色金融债券、绿色企业债券、绿色公司债券、绿色债务融资工具和绿色资产支持证券。】
2、典型样本 中航国际租赁有限公司公开发行2021年绿色公司债券(第一期)(专项用于碳中和)
(1)产品要素
本期计划发行额:5亿元债券期限:4年期,在第2年末附发行人调整票面利率选择权和投资者回售选择权信用评级:主体评级AAA;债项评级AAA(联合资信)发行人:中航国际租赁主承销商/簿记管理人:国泰君安证券计息方式:当期票面利率3.59%,每年付息1次,累进利率承销方式:承销团余额包销交易市场:上交所
(2)发行人及主营业务
发行人是经商务部、国家税务总局批准的国内首批内资融资租赁企业,也是国内央企投资、拥有航空工业背景的专业租赁公司。目前发行人主营业务收入主要来自租赁业务和贸易业务,其他业务收入主要为房租收入。截至2021年3月31日,发行人总资产1675亿元;负债1415亿元,2020年度营收101亿元,净利润19.7亿元;租赁业务是发行人的核心板块,主营民用飞机、机电、运输设备等资产的融资租赁及经营性租赁。
(3)募集资金用途
本期债券募集资金拟全部用于光伏发电项目等融资租赁款项投放及补充流动资金或偿还有息债务。其中不少于 3.50 亿元用于成武恒电新能源发电有限公司 35MW光伏电站项目、伊犁新源县晶科9万千瓦光伏发电项目及河南天源瑞丰新能源有限公司一期17.4MW分布式光伏发电项目等融资租赁款项投放,包括使用本期债券募集资金直接支付上述类型项目所需设备及基础工程购买款并向运营主体(作为承租人)出租,以及偿还、兑付前期上述类型项目投入的自筹资金或形成的借款、银行承兑汇票、信用证等债务;不超过 1.50 亿元用于补充流动资金或偿还有息债务。
(六)短期公司债
1、发行基本要点

2、典型样本(短期公司债)
国泰君安证券股份有限公司公开发行2021年短期公司债券(第一期)募集说明书
(1)产品要素
注册金额:300亿元,本期发行金额40亿元(品种一)信用评级:主体评级AAA;债项评级A-1(上海新世纪)发行人:申万宏源证券受托管理人:中信建投证券债券期限:本期债券分为两个品种,品种一为188天固定利率债券;品种二为365天固定利率债券。本期债券引入品种间回拨选择权,两个品种之间可以双向回拨。计息方式:当期票面利率2.77%,每年付息一次,固定利率承销方式:承销团余额包销
(2)发行人及主营业务
公司的控股股东为上海国有资产经营有限公司,实际控制人为上海国际集团有限公司本公司(母公司)主要从事证券经纪、证券信用交易、投资银行、证券交易投资、证券研究、新三板、资产托管等业务,并通过全资子公司国泰君安资管、 国泰君安期货、国泰君安创投、国泰君安证裕以及参股公司华安基金,分别从事资产管理、期货、私募基金管理、另类投资、基金管理等业务; (3)募集资金用途
本期债券发行募集资金将主要用于公司短期负债到期,并补充公司流动资金的需求。(公司短期负债主要包括了拆入资金、卖出回购金融资产、短期融资券、收益凭证和转融资等的滚动续期,及一年内到期的公司债券。)
(七)创新创业债券
1、发行基本要点

2、典型样本
上海国有资产经营有限公司2021年公开发行创新创业公司债券(第一期)
(1)产品要素
本期计划发行额:10亿元债券期限:5年(3+2)信用评级:主体评级AAA;债项评级AAA(上海新世纪)发行人:上海国有资产经营有限公司主承销商/簿记管理人:国泰君安证券计息方式:当期票面利率3.5%,每年付息1次,累进利率交易市场:上交所 (2)发行人及主营业务
发行人唯一股东为国际集团,实际控制人为上海市国资委。目前公司持有国泰君安、浦发银行、上海农商行、中国太保等多家重点金融机构股权,成功主导、参与市属金融机构及重点国企的重组与改 制,有力促进国有资本有序进退。目前主要收入类别分为股权经营业务、金融企业不良资产收购处置业务以及财务投资业务。其中,股权经营业务和财务投资业务收入在财务报表中体现为投资收益,金融企业不良资产收购处置业务在财务报表中体现为主营业务收入。截至2021年3月31日,发行人总资产882亿元;负债360亿元,2020年1-9月营收2.3亿元,净利润28.3亿元;
(3)募集资金用途
本期债券募集资金扣除发行费用后,不低于70%部分拟通过直接投资(或置换前期项目投资资金)或给子公司增资(或置换前期子公司增资资金)的方式,专项投资于种子期、初创期、成长期的创新创业公司,剩余部分用于补充流动资金、偿还有息负债或项目投资等其他合法合规的用途
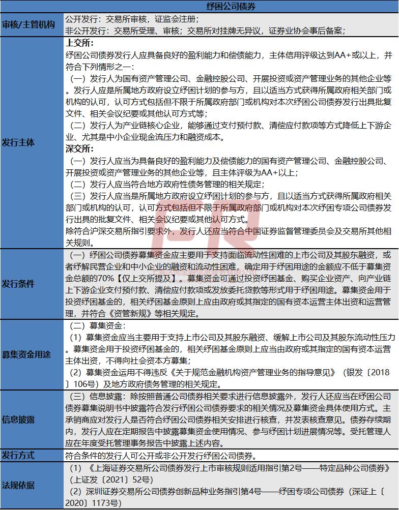
(八)纾困公司债券 1、发行基本要点

2、典型样本 深圳市人才安居集团有限公司2020年面向专业投资者公开发行纾困专项公司债券(第三期)
(1)产品要素
本期计划发行额:23亿元债券期限:3年期信用评级:主体评级AAA;债项评级AAA(中诚信)发行人:深圳市人才安居集团有限公司主承销商/簿记管理人:国信证券计息方式:当期票面利率3.8%,每年付息1次,固定利率交易市场:深交所
(2)发行人及主营业务
发行人是深圳市国资委履行出资人职责的国有独资有限责任公司,为深圳市国资系统直管企业。人才安居集团是深圳市委、市政府保障深圳人才安居乐业的平台,具有政策 性和功能性属性。人才安居集团对标新加坡建屋发展局,通过企业化运作和市场化手段,努力将集团打造成深圳市人才安居住房投融资平台,建设筹集平台,运 营管理平台以及专业化、规模化、规范化的住房租赁平台。发行人主营业务为公共住房的投资和运营,根据住房制度改革意见,人才安居集团通过政府供地建设、棚户区改造、机关企事业单位合作等六类十五种渠道 筹建房源;运营管理的公共住房有租有售,未来主营业务收入主要来自于公共住房租赁、销售和公共住房配套商业的租赁。截至2020年3月末,发行人总资产1320亿元;负债176亿元,2019年度营收5.1亿元,净利润11.7亿元;
(3)募集资金用途
本期债券募集资金扣除发行费用后拟全部用于置换前期对深圳市民营企业平稳发展基金注资而融入的资金,纾解民营企业流动性风险。
本期拟用于置换的前期对平稳基金的注资,系发行人于2019年12月24日通过与招商财富以专项资产管理计划的方式筹集的100亿元资金,在合同约定的期限(6 个月)届满后,发行人按约定的价格无条件回购标的收益权,回购溢价率为 4.20%。
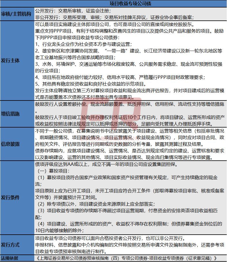
(九)项目收益债券
1、发行基本要点

2、典型样本
成都金堂发展投资有限公司2021年非公开发行项目收益专项公司债(第一期)
(1)产品要素
发行规模:2亿元
债券期限:5年期固定利率债券,在债券存续期第3年末附发行人调整票面利率选择权和投资者回售权
信用评级:主体评级AA;债项评级AA+
发行人:成都金堂发展投资有限公司
主承销商:五矿证券有限公司
票面利率:7.5%
承销方式:主承销余额包销
交易市场:深交所
(2)发行人及主营业务
成都金堂发展投资有限公司成立于2009年6月10日,注册资本61,600万元,成都天府大港集团有限公司全资控股该公司,金堂县国有资产监督管理和金融工作局为成都金堂发投的实际控制人,公司主营业务为项目代建及项目管理,根据第三方口径,截至2020年12月末,公司主营业务项目代建收入为2.88亿元,占总收入的69.97%,较去年同期增长33.39%;项目管理收入0.68亿元,占总收入的16.59%。截至2020年12月末,成都金堂发投总资产为148.06亿元,资产负债类为46.95%,2020年度公司营业收入41,130.67万元,净利润18,365.12万元,政府补助1.00亿元。
(十)可转换公司债券
严格意义上,可转债不属于公司债券的创新品种,可转债兼具债权和股权投资两种属性。投资者有转股权,并为此承担利率较低的机会成本;发行人有赎回权,并为此支付比没有赎回条款可转债更高的利率。但对投资者而言往往更看重的是可以转为标的股票的权利,不然没必要承担极低的利率,多数转债都在存续期间大概率转股。而债和股的差异是明显的,成本、定价、估值都大不一样,发行普通债是短期行为,发行成本严格可控,债券持有人也很少参与公司经营决策;但是股票是长期行为,面临股份稀释、新股东进入、股票价格大幅波动等情况。 1、发行基本要点

2、典型样本 2021年牧原食品股份有限公司公开发行可转换公司债券
(1)产品要素
本期计划发行额:95.50亿元债券期限:本次发行的可转换公司债券的期限为自发行之日起六年,即自2021年8月16日至2027年8月15日初始转股价格:47.91元/股。票面利率:第一年0.20%;第二年0.40%;第三年0.80%;第四年1.20%;第五年1.50%;第六年2.00%信用评级:主体评级AA+;债项评级AA+(中诚信)担保情况:无担保,“公开发行可转换公司债券,应当提供担保,但最近一期末经审计的净资产不低于人民币十五亿元的公司除外”截止2020年末,公司净资产为661亿元。发行人:牧原食品股份有限公司主承销商:招商证券承销方式:承销团余额包销股票上市场所:深交所 特殊条款设置:
①转股价格向下修正条款:
当公司股票在任意连续三十个交易 日中至少有十五个交易日的收盘价低于当期转股价格的 80%时,公司董事会有权 提出转股价格向下修正方案并提交公司股东大会表决; ②有条件赎回条款:
公司股票连续三十个交易日 中至少有十五个交易日的收盘价不低于当期转股价格的 130%;可转债募集资金不足3000万元
③有条件回售条款:
可转债最后两个计息年度,如果公司股票在任何连续三 十个交易日的收盘价低于当期转股价格的 70%时
(2)发行人及主营业务
公司的主营业务为生猪的养殖与销售,主要产品为商品猪、*猪种**、仔猪。2020年,公司生猪出栏量1811万头,是我国同期出栏量最大的生猪养殖企业。截至2020 年末,公司总资产1226亿元,负债总额565亿元;2020年度营业收入563亿元,净利润304亿元。
(3)募集资金用途 拟募集金额不超过95.50亿元。其中,拟用于生猪养殖项目51亿元,生猪屠宰项目19亿元,项目均已履行了项目备案与环评程序。偿还银行*款贷**及补充流动资金25.5亿元。
(十一)可交换公司债券
可交换债与可转债的发行要素相似,也包括换股价格、换股比例、换股期限等因素。相比较于上市公司可转债,可交换债券的发行门槛低,方案设计灵活。截至2021年8月末,国内可交换债券总计融资规模大约4千亿元。发行可交换债的目的,很重要的一方面是减持股票,实现套现。大股东通过二级市场减持受到的限制很多,而直接减持可能对股价影响较大,发行可交换债募集时间比大宗交易减持更短,而且在换股期内逐步换股,对二级市场股价冲击较小。
1、发行基本要点

2、典型样本
顾家集团有限公司2021年非公开发行可交换公司债券(第一期)(1)产品要素 本期计划发行额:10亿元债券期限:3年信用评级:无发行人:顾家集团有限公司主承销商:中信证券、天风证券债券利率:第一年 0.50%、第二 年 1.50%、第三年 2.50%。若本期债券的持有人最终持有到期,则给予债券持有人16.00%的补偿利率,即如本期债券的持有人最终持有到期,第三年的利率为 18.50%。交易市场:上交所增信方式:质押担保。本期可交换债券发行前,标的股票为顾家家居A股股票。初始担保比例为标的股票按照本期债券发行日前20个交易日收盘价均价计算的市值不低于本期债券发行规模的130%。换股期限:本期可交换债券的换股期起始点为本期可交换债券发行结束 之日起满 6 个月后的第一个交易日,换股期至本期可交换债券摘牌日止。
(2)发行人及主营业务
顾家集团主要从事软体家具的研究、开发、生产与销售。子公司顾家家居为 软体家具业务的主要销售主体及关键技术制造主体。截至2020年9月30日,发行人总资产226亿元;负债119亿元,2020年1-9月营收124亿元,净利润3.2亿元;
(3)募集资金用途 本期发行公司债券的募集资金扣除发行费用后拟用于偿还公司债务。其中公司债本息3亿元;中票5亿元;银行借款12亿元。
(十二)一带一路债券
1、发行基本要点

2、典型样本
重庆国际物流枢纽园区建设有限责任公司2020年公开发行公司债券(“一带一路”建设)(第二期)
(1)产品要素
本期计划发行额:10亿元
债券期限:本期债券分两个品种,品种一为5年期固定利率债券;品种二为5年期固定利率债券,在债券存续期第3年末附发行人调整票面利率选择权和投资者回售权。本期债券引入双品种互拨选择权,互拨比例不受限制。
信用评级:主体评级AA+;债项评级AA+(中诚信)
发行人:重庆国际物流枢纽园区建设
主承销商/簿记管理人/受托管理人:国融证券
计息方式:当期票面利率4.9%,每年付息1次,累进利率
承销方式:主承销商余额包销
交易市场:上交所
(2)发行人及主营业务
公司是由重庆市人民政府批准,依托国际物流枢纽园(原名“重庆西部现代74物流园区”)而成立的国有独资公司,是重庆市重要的大型国有资产运营主体、 国际物流枢纽园主要开发建设运营商和投融资主体。
重庆市政府赋予园区四大功能定位,即:国家“一带一路”战略节点、渝新欧”国际贸易大通道起点、西南地区保税物流分拨中心以及内陆地区铁路枢纽口岸。
公司主要业务涵盖*迁拆**安置房收入、土地整治收入、各种管理费收入、提供担保及他人使用本企业资产等活动中所形成的经济利益的流入。截至2020年6月,总资产629亿元,总负债399亿元,2020年1-6月营业收入7.9亿元,净利润6.0亿元。
(3)募集资金用途
本次债券募集资金计划使用不少于核准总额的 70% 用于投资、建设或运营“一带一路”项目、偿还“一带一路”项目形成的专项有息债务等用途。
剩余部分将用于偿还金融机构借款和补充流动资金。
(十三)科技创新公司债
1、发行基本要点

2、典型样本
上海国有资产经营有限公司2022年面向专业投资者公开发行科技创新公司债券
(1)产品要素
本期计划发行额:10亿元债券期限:本期债券期限为 3年信用评级:主体评级AAA(中诚信)发行人:上海国有资产经营有限公司计息方式:当期票面利率2.75%
(2)发行人及主营业务
发行人上海国有资产经营有限公司成立于1999年9月,总部位于上海,为地方国有企业,主体信用评级为AA*级A**,2021年营收3.69亿元,总资产为868.89亿元,资产负债率为38.34%发行人是一家综合性国有资产经营公司,是上海国际集团系*战统**略性金融资产的重要持股公司。目前公司持有国泰君安、浦发银行、上海农商行、中国太保等多家重点金融机构股权,成功主导、参与市属金融机构及重点国企的重组与改制,有力促进国有资本有序进退。
(3)募集资金用途
本期债券募集资金不低于 70%部分拟通过直接投资(或置换前期项目投资资金)的方式用于科技创新类企业投资,重点支持新一代信息技术领域、高端装备领域、新材料领域、新能源领域、节能环保领域、生物医药领域等高新技术产业和战略性新兴产业的科技创新发展;剩余部分用于偿还到期有息负债。