抖音企业认证材料企业认证:主体类型:企业号一:提供企业营业执照图片二:企业认证公函填写图片:公函*载下**打印三:其他资质图片:《用户名称、认证信息需体现特定内容,请提供对应资质。 例如:个体户法人身份证正反面、网站需提供ICP备案查询截图、商标需提供商标注册证、 手机应用需提供软件著作权证、游戏需提供版号、其他品牌授权文件等。图片不得超过5张,每张不得超过5M。》四:运营者姓名五:运营者手机号六:运营者邮箱认证审核服务费:截至5月17号免费认证一年有效,认证号需参与年审限免!认证再享DOU+超值活动礼包。中国大陆地区企业主免费认证抖音企业号,勿填写邀请码。活动至5月17日结束。
认证流程 主体类型
企业/个体户
行业分类选择类型

企业营业执照
查看示例

上传最新版三证合一的营业执照清晰正面图,图片将用于文字识别,不合规图片可能导致审核失败,因此导致的审核失败将不予退还审核费。
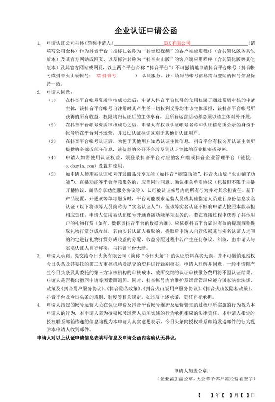
认证申请公函
*载下**模板
查看示例

*载下**公函模板,参照示例填写完成后并加盖公章。个体户无公章需提供法人身份证正反面,上传至"其他资质"中。
其他资质
用户名称、认证信息需体现特定内容,请提供对应资质。 例如:个体户法人身份证正反面、网站需提供ICP备案查询截图、商标需提供商标注册证、 手机应用需提供软件著作权证、游戏需提供版号、其他品牌授权文件等。图片不得超过5张,每张不得超过5M。
用户名称
用户名称一般为简称或企业全称,如企业名称:北京xx科技有限公司,用户名称可用"北京xx科技"、"北京xx有限公司",如您基于商标、品牌、软著等命名,请点击《抖音企业号昵称使用规范》查阅所需资料,上传证明文件到其他资质中
认证信息
最多16个字,提交后不能修改。认证信息展示在哪?
填写格式:企业名称/品牌全称(区域名称)+官方帐号。体现品牌、商标、网站、应用、游戏等需提供对应资质。
运营者姓名
请填写《企业认证申请公函》上的运营者。
运营者手机号
手机号接收审核结果通知,请关注。
验证码
获取验证码
运营者邮箱
邮箱接收审核结果通知,请关注。
发票接收邮箱
请填写用于接收发票的邮箱。
邀请码(非必填项)
更多发票信息(非必填)
同意并遵守《抖音平台企业认证服务协议》以及《抖音企业认证审核标准指引》(提交认证申请前请阅读《抖音平台企业认证服务协议》及《抖音企业认证审核标准指引》, 提交后即视为您理解并确认遵守行业准入规则。医疗等禁入行业或虚假资质申请等将无法通过认证亦将无法退还审核服务费。)
关注抖音@企业号小助手
提 交