中南建设000961这只股票我关注3个月时间了,一直亏,最多我见过连亏10天的。今天房地产板块大跌,亏了9.29个点,我实在忍受不了了,我是再也不会投房地产板块了。太垃圾了,

什么垃圾股,9.29个点啊,你一年都涨不到这个数,一天亏了,实在受不了了。大盘涨你亏,大盘跌你加倍跌。
你现在都2块了,离一块我不远了。什么垃圾st吧。

这是中南建设发的公告,你要点脸吗,你就是一个差等生,还疫情影响,疫情影响会10连亏?把股东的血汗钱拿去做什么了。正常股票4连亏会涨一下,10连亏,还真没见过。去死吧,垃圾中南建设有限公司。

受外部环境动荡、疫情冲击和行业良性循环被打破等影响,2022年上半年房地产行业仍处调整期。房企销售普遍下降,克而瑞发布的百强数据显示,TOP100房企前6月累计销售金额同比下降50.7%。在此背景下,房企上半年业绩也多不理想,近期A股上市房企陆续公布业绩预减或亏损公告。
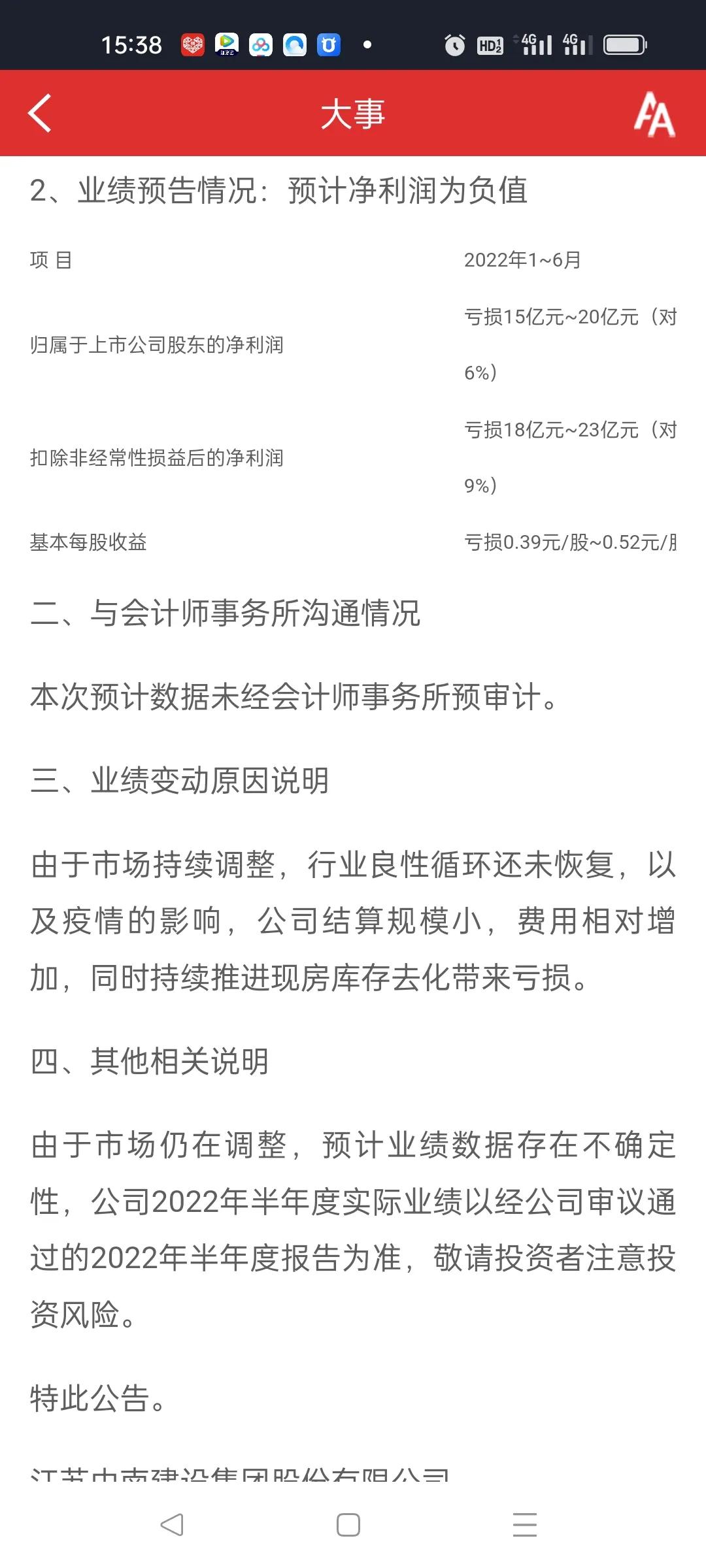
7月14日晚,中南建设发布2022年半年度业绩预告,称其上半年归母净利润预计亏损15-20亿元。对此公司解释称,由于市场持续调整,行业良性循环还未恢复,以及疫情的影响,公司结算规模小,费用相对增加,同时持续推进现房库存去化带来亏损。
房企业绩体现的是过去的经营结果,从2021年下半年行业进入调整期,销售开始下降,2021年全年多数房地产企业毛利率下降,净利润出现负增长甚至亏损。然而2022年以来,国家加大了宏观政策调节力度,防范化解风险,采取更多措施支持合理住房需求,推进行业恢复良性循环,实现平稳健康发展。机构数据显示,2022年上半年,各地出台楼市松绑政策已超460次,覆盖城市超200个,次数刷新历史记录。
政策发挥效用需要时间,从6月数据来看前期政策已开始起效,传导到销售端。今年6月份,全国100个城市新建商品住宅成交面积2837万平方米,环比5月增长37%。反映到房企上,百强企业6月销售金额8311亿元,环比5月增长60.1%。有业内人士指出,随着销售改善,市场信心逐步恢复,良性循环重新建立,企业的经营状况也将进一步改善,未来业绩就有机会重新提升,但可能不是所有企业都能获得这样的机会,业绩的提升离不开自身的努力。
今年以来,“保交付、保民生、保稳定”成为行业的主旋律,不少企业将经营安全放在首位,通过积极推动销售,增加回款,增加自由现金等方式,恢复自身造血能力。中南建设也不例外。通过积极统筹资源,努力克服疫情影响,中南建设全力推进项目建设。截至6月底,其房地产板块共交付57个项目,合计交付31281户。多个项目交付满意度达99分,赢得了业主的认可。建筑板块北京丰台站周边配套路网工程顺利完成建设,杭州西站枢站站东疏解通道全面贯通,南京地铁11号线商务东街站开始主体结构施工。经营恢复正常,业绩才有改善的可能。
今年3月以来,中南建设如期支付“20中南01”、“20中南02”的年度利息,兑付回售的“20中南01”,合计9.21亿元;如期兑付“20中南建设MTN001”利息和回售本金合计3.55亿元。扎实的经营保障了公司良好的偿债能力。