这里介绍一种声光双控延时灯,在白天或者光线较强的场合,即使有较大的声响,灯也不会点亮;在晚上或者光线较暗时,如有说话、拍手、脚步等声音,灯也会自动点亮,经过一段时间后,自动熄灭。电路原理图如图所示。

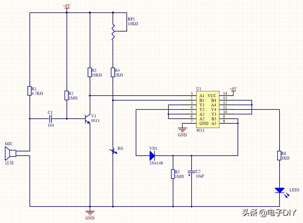
声光控延时电路图
原理介绍
在白天,光线照到光敏电阻RG上,其阻值变得较小,4011与非门芯片的第2脚为低电平,这样不论输入端第1脚是高电平还是低电平,输出端第3脚都将保持为高电平,不受声音脉冲的控制,第3脚输出高电平经过第4脚、第10脚3次缓冲,反相后,第11脚输出低电平,发光二极管LED1熄灭。
在晚间,光线很暗,光敏电阻RG呈现较高的阻值,使4011的第2脚变为高电平,4011的第3脚输出状态将受到第1脚的电平控制,这为声音通道的开通创造了条件。在没有声音信号时,三极管V1工作在饱和导通状态,故4011的第1脚为低电平,发光二极管LED1仍处于熄灭状态。
当附近有说话或者走路等声响时,驻极话筒MIC拾取声音信号,经过C1送到V1的基极,V1将由饱和状态进入放大状态,V1的集电极由低电平变为高电平,并送至第1脚,输出端第3脚将变为低电平,经过5、6脚反相后,由第4脚输出高电平,该高电平通过二极管VD1向电解电容C2充电,因充电时间常数很小,C2很快就充满电,第4脚的高电平经过10、11脚两次缓冲、反相后,第11脚输出高电平,发光二极管LED1点亮。声音消失后,三极管V1恢复饱和导通状态,第1脚变为低电平,输出端第3脚变为高电平,经过5、6脚反相后,输出端第4脚变为低电平。此时,由于有二极管VD1起到的隔断作用,电解电容C2只能通过电阻R5缓慢放电,8、9脚的输入端仍将维持高电平,因此4011的输出端第11脚将继续维持高电平,LED1继续处于点亮状态。经过一段时间后,当电解电容C2两端电解电压随着放电的持续而下降到低电平时,4011的第10脚输出将变为高电平,再经过12、13脚的反相后,其输出将变为低电平,LED1熄灭,完成一次声控过程。
实验提示
电路的延时时间长短,取决于电阻R5和电容C2的放电时间常数,电阻或电容取值越大, 延时时间越长,反之则越短。