一、引言
1.1 对石油沥青的简单介绍
石油沥青,又称为石化沥青,是石油提炼过程中的副产品。这种粘稠黑色物质在建筑业,特别是在道路和桥梁建设中,有广泛应用。在全球范围内,沥青的消费量相当大,使其在全球能源和建筑材料市场中占据重要地位。

1.2 对期货市场的简单介绍
期货市场是一种金融市场,允许交易者通过买卖期货合约来对冲价格风险或进行投机。期货合约是一种合约,它规定了在未来某一特定日期以特定价格买入或卖出某种商品或者金融工具。通过期货交易,生产者、消费者和投资者可以保护自己免受价格波动的影响,或者从价格波动中获益。
二、石油沥青的市场重要性
2.1 石油沥青的应用领域
石油沥青的主要应用领域是建筑业,尤其是道路建设。由于其优良的防水和附着性,沥青成为建筑和维护道路的理想材料。此外,沥青还被用于屋顶防水、地下防水,以及一些特殊用途,如发电站的冷却塔防腐等。
2.2 石油沥青在全球能源市场中的地位
作为石油的副产品,石油沥青的价格受到全球石油价格的影响。油价的波动将直接影响沥青价格,因此,沥青价格波动是全球石油市场的重要反映。同时,由于沥青的广泛应用,其需求量也反映了全球经济活动的强度。

三、石油沥青期货市场的起源和发展
3.1 石油沥青期货市场的起源
石油沥青期货市场的起源可追溯到20世纪70年代的美国。当时,由于中东地区的政治动荡,导致石油价格大幅波动,引发了全球经济危机。为了对冲石油价格风险,美国芝加哥商品交易所(CBOT)开始交易石油期货。随着时间的推移,交易所逐步增加了各种石油衍生品的期货和期权合约,包括石油沥青。
3.2 石油沥青期货市场的发展历程
自从石油沥青期货市场的诞生以来,它经历了大幅度的发展。开始时,市场规模相对较小,主要由石油生产商和消费商参与。然而,随着全球化和金融化的推进,越来越多的投资者,包括对冲基金、投资银行和个人投资者,开始参与石油沥青期货交易。
3.3 主要石油沥青期货交易所及其角色
全球主要的石油沥青期货交易所包括芝加哥商品交易所(CME Group)、纽约商品交易所(ICE Futures)和上海期货交易所等。这些交易所通过提供公开透明的价格发现和交易机制,为生产商、消费者和投资者管理价格风险提供了工具。同时,他们还通过规定合约规格,以及提供交割服务,确保了市场的公平和有序运行。
四、石油沥青期货交易的基本知识
4.1 期货合约的基本特性

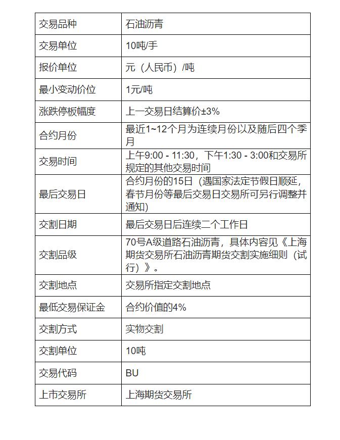
石油沥青期货合约
期货合约是标准化的合约,规定了交易的品种、数量、价格、交割地点和交割日期等。石油沥青期货合约一般以一定数量的石油沥青为标的物,约定在未来某一日期交割。期货合约的价格会随着市场供求变化而波动。
4.2 如何购买和卖出石油沥青期货
购买和卖出石油沥青期货需要通过期货经纪商,可以通过电话或者电子交易平台进行。在购买期货合约时,交易者需要缴纳一定比例的保证金,以保障合约的履行。如果市场价格对交易者不利,他可能需要追加保证金,否则他的仓位可能会被平仓。
4.3 期货交易的风险和收益
期货交易是高风险高收益的投资。由于期货合约是杠杆产品,小的市场价格波动可能导致大的盈亏。同时,由于期货交易需要预测未来价格,因此存在市场预测不准确的风险。在进行期货交易时,应充分了解市场动态,并根据自身的风险承受能力和投资目标,制定合理的交易策略。
五、石油沥青期货的现状和展望
5.1 石油沥青期货市场的现状
目前,石油沥青期货市场已经成为全球商品期货市场的重要组成部分。市场参与者包括石油生产商、消费商、投资者和投机者。随着全球化和金融化的推进,市场规模正在不断扩大,交易活动也更为活跃。
5.2 石油沥青期货市场的展望
从长远看,随着全球基础设施建设的持续推进,以及新兴市场对石油沥青的需求增长,石油沥青期货市场有望进一步发展。同时,随着环保和气候变化问题的日益重要,新的技术和政策可能会影响沥青需求和价格,为期货市场带来新的机遇和挑战。
5.3 企业利用石油沥青期货进行套期保值
QRCC 是一家专注于道路建设的大型承包商,石油沥青是他们的主要生产材料。对于这样的公司来说,沥青价格的波动是一个重要的经营风险。如果沥青价格上涨,公司的成本就会增加,这可能会影响到他们的利润。
为了管理这种风险,QRCC 决定利用石油沥青期货进行套期保值。他们预计在未来三个月需要大约10000吨的石油沥青。于是,他们在期货市场上购买了与此相对应的石油沥青期货合约。
几个月后,沥青的现货价格确实上涨了。由于QRCC 已经通过期货市场锁定了价格,他们不必担心这种上涨对他们的成本产生影响。期货合约的价值增加,正好抵消了他们在现货市场上购买沥青的成本增加。这就是套期保值的效果。
然而,如果沥青的价格下降,QRCC 也能从中受益。他们在现货市场上购买沥青的成本会减少,尽管他们在期货市场上的合约价值会减少。这也是套期保值的目的,即降低价格波动的风险。
这个例子展示了公司如何通过使用期货合约进行套期保值,来管理商品价格的风险。通过了解期货市场的运作,以及如何在实践中使用期货工具,公司可以更好地应对市场的不确定性,保护自己免受价格波动的影响。

六、结论
总的来说,石油沥青期货市场是一种重要的风险管理和投资工具。通过理解和掌握石油沥青期货市场的运行机制,可以帮助交易者更好地把握市场机遇,规避市场风险,实现投资目标。