为了调动公司员工的工作积极性,激发员工工作热情,提升工作业绩,增强公司竞争力,保证公司目标的顺利达成,HR顾问特制定本绩效考核办法。

一、考核对象
公司所有部门及员工(总经理除外)。
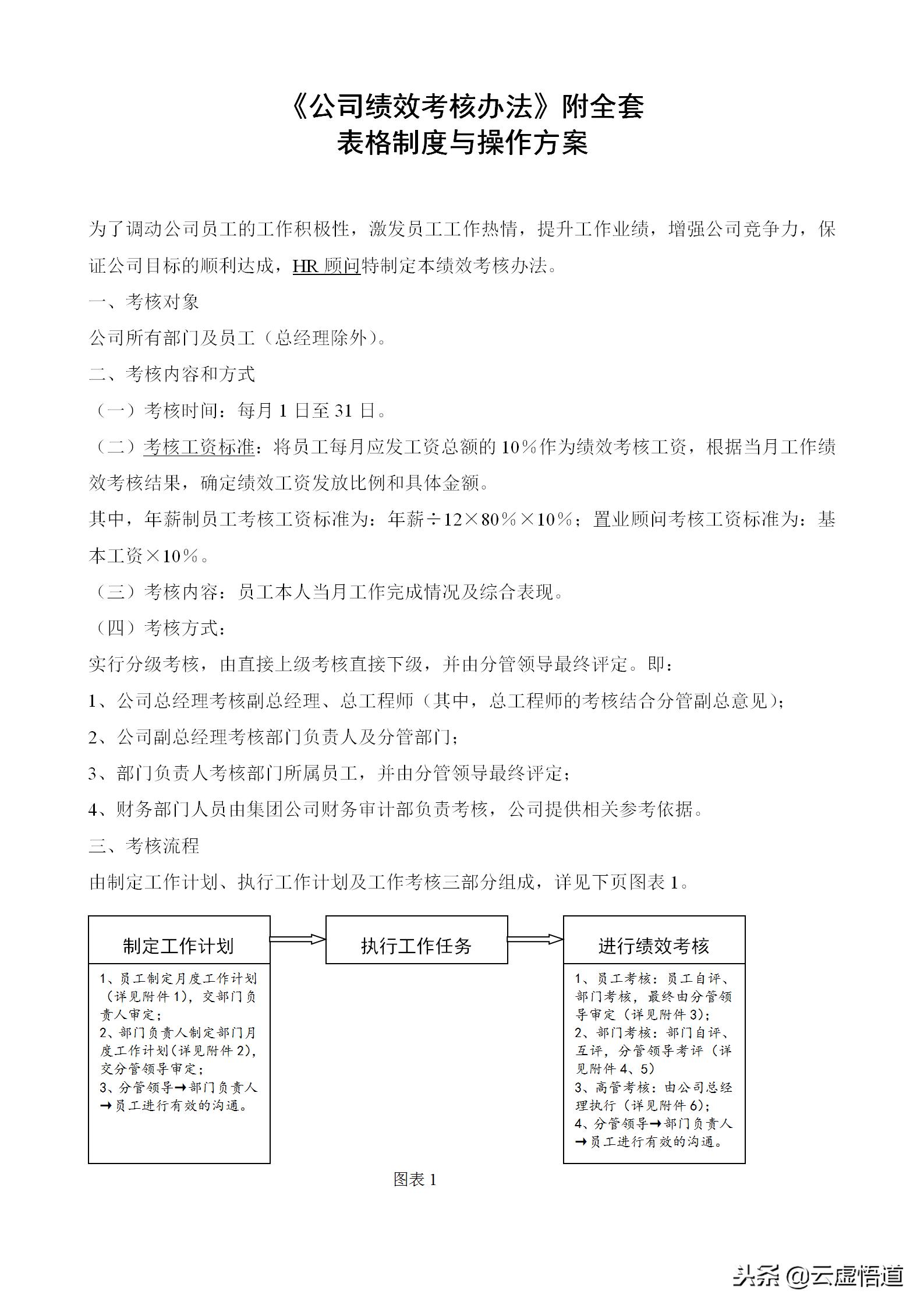
二、考核内容和方式
(一)考核时间:每月1日至31日。
(二)考核工资标准:将员工每月应发工资总额的10%作为绩效考核工资,根据当月工作绩效考核结果,确定绩效工资发放比例和具体金额。

其中,年薪制员工考核工资标准为:年薪÷12×80%×10%;置业顾问考核工资标准为:基本工资×10%。
(三)考核内容:员工本人当月工作完成情况及综合表现。
(四)考核方式:
实行分级考核,由直接上级考核直接下级,并由分管领导最终评定。即:
1、公司总经理考核副总经理、总工程师(其中,总工程师的考核结合分管副总意见);
2、公司副总经理考核部门负责人及分管部门;
3、部门负责人考核部门所属员工,并由分管领导最终评定;
4、财务部门人员由集团公司财务审计部负责考核,公司提供相关参考依据。












该份资料合计45页,如果您觉得这份资料对您有帮助,
希望获取完整的电子版内容参考学习
那么就按照下面的步骤进行吧:
【1】点击上方关注我们
【2】素质三连:转发+评论+点赞
【3】私信作者关键词:121601
资料无价,心诚者得!