2月18日,山东交通学院召开了 2022年春季学期开学中层干部大会 ,*党**委书记王焕斌发表讲话,提到了“ 2022年是学校成为硕士学位授予单位的冲刺之年,是实现更名大学的关键之年 ,我们务必要紧盯目标、抢抓机遇,务实创新、扎实工作,决战决胜2022。”

山东交通学院是一所以 培养综合交通人才为办学特色的全日制普通本科高校,山东省与交通运输部共建高校 。 2011年,学校经国务院学位委员会批准为培养硕士专业学位研究生试点工作单位;2017年,获批山东省硕士学位授予立项建设单位(A类) 。

目前,山东省有本科高校70所,公*本科办**高校未完成更名大学的有 山东交通学院、潍坊医学院、滨州医学院、济宁医学院、德州学院、滨州学院、泰山学院、济宁学院、菏泽学院、山东体育学院、山东艺术学院、枣庄学院、山东工艺美术学院、潍坊学院、山东警察学院、山东工商学院、山东女子学院、山东石油化工学院、山东政法学院、齐鲁师范学院、山东青年政治学院、山东管理学院、山东农业工程学院。从以上高校看,多所高校提出更名计划,竞争很激烈。
我国以“交通”命名的公办普通本科高校共有9所 ,有北京交通大学、大连交通大学、上海交通大学、华东交通大学、重庆交通大学、西南交通大学、西安交通大学、兰州交通大学、山东交通学院。其中, 山东交通学院是唯一未完成更名大学的“交通”命名的公办普通本科高校 ,其他交通大学实力也普遍很强。

山东交通学院作为“山东省硕士学位授予立项建设单位(A类)”和唯一未完成更名的公办普通本科“交通”命名高校,因此也具备更名大学的优势和必要性。
根据山东交通学院发布的《十四五规划》,“在“十四五”规划收官之年,成为硕士学位授权单位,主要办学指标达到更名大学要求”;根据学校发布的《山东交通学院中长期发展规划(2019-2035)》分阶段战略目标,第一阶段(2019-2020年):确保各项办学指标达到硕士授权单位要求,成为硕士授权单位;第二阶段(2021-2025年):在实现硕士授权单位目标基础上,全面对标更名大学各项指标,其中又提出“到2025年,师资、教学、科研等主要办学指标达到更名大学要求,实现更名大学目标”。

通过对比两次关于更名大学的表述,其实是发生了变化的。在中长期规划中除了“主要办学指标达到更名大学要求”还多了一句“实现更名大学目标”,而“十四五规划”中只有“主要办学指标达到更名大学要求”,从两次规划时间看,“十四五规划”在后,可谓计划赶不上变化,中长期规划的第一阶段目标“成为硕士授予单位”未能如期完成,所以“十四五规划”没有明确提出“2025年实现更名大学目标”。
山 东交通学院到底什么时候更名?我认为如果顺利的话,估计是在2028年左右,这是顺利的情况下比较靠谱的时间。
第一,办学规模:全日制在校生总数为24531人,其中本科生23573人,研究生537人。
第二,学科与专业:有本科专业62个,涵盖7个学科门类,工学37个专业,管理学12个专业,理学4个专业。

第三,教师队伍:专任教师1457人,正高级122人(8.37%),副高518人(35.55%),博士学历445人(30.54%),硕士学历580人(39.81%),博士学位447人(30.68%),硕士学位785人 (53.88%)。
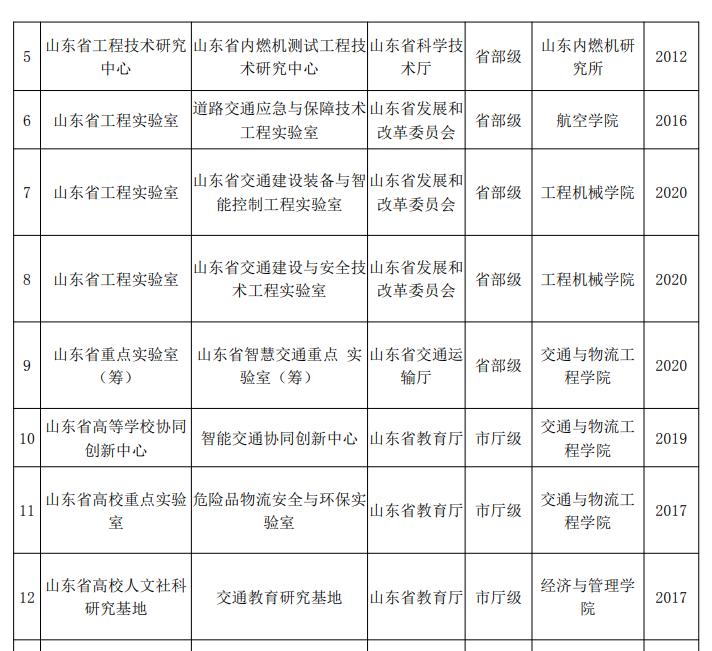
第四,教学与科研: 山东省高水平学科(优势特色学科)1个,省级重点学科4个(二级学科),近两届获省级教学成果奖18项,其*特中**等奖1项,一等奖5项,二等奖9项。有市厅级及以上研究平台32个,包括1个全国交通运输行业重点实验室、1个工信部实验室(山东)、1个省级重点实验室(筹)、3个省级工程技术研究中心、3个省级工程实验室、1个省高校协同创新中心、1个省海洋工程技术协同创新中心、1个省重点行业领域事故防范技术研究中心(交通运输行业)、1个省大数据发展创新实验室、7个省交通运输行业重点实验室、8个地市级重点实验室和工程技术研究中心、4个地市级工程实验室。五年来,获国家科学技术奖、山东省科学技术奖、山东省社会科学优秀成果奖等省部级及以上科研奖励10余项,其中“黄河中下游地区粉土路基建造支撑技术及工程应用”获得国家科学技术进步奖二等奖、山东省科学技术进步奖一等奖,“高效智能全环境模拟道路加速加载实验系统研发”获得山东省技术发明奖一等奖。十三五”以来,纵横向科研经费累计超过5.1亿元。


第五,基础设施: 占地面积3200余亩,建筑面积93万余平方米,教学、科研仪器设备资产总值39798.78万元,生均教学、科研仪器设备资产值1.46万元。图书馆馆藏纸质图书219.24万册。教学行政用房共420456.25平方米,生均教学行政用房面积17.14平方米/生。
通过对比《普通本科学校设置暂行规定》, 取得硕士学位授予权是学校的当务之急,在国家级教学成果奖和国家级科研成果奖方面待突破,在省部级科研奖励总量上还需要提升。教学行政用房面积不足,等等。
综上所述,山东交通学院更名大学在“十四五”期间内可能很难实现,最快我认为可能得2028年左右,省里应该对给予山东交通学院的经费和政策支持,早日实现更名。