很多人都有过这样的经历吧,在不同的商家那里购买的铁观音风味都各有千秋,比如都是300块钱一斤同样的清香型正味铁观音,泡出来绝对不是同样的味道,还有在同一家实体店或者网店购买同一款铁观音,今年跟去年甚至隔了几个月购买的茶口感都会有差异,那么为什么茶叶的味道不能做到稳定呢?
记得有看过这样一个新闻报道,当年八马茶叶出口日本时碰到一个难题,日本人对安溪铁观音提出了如可口可乐、牛奶等一般饮料的标准,要求八马出口日本的安溪铁观音茶叶,无论是春茶还是秋茶,都应该是一个价格、一种口味。但是在茶叶领域,标准化是极为复杂和抽象,作为一种饮料的同时茶叶又兼具了农产品的属性,天然就受到了气候环境、土壤雨水等不可控因素的影响,茶青的采摘时刻、各道工序的拿捏等,都是很有讲究的,即使是同一品种的茶青做出的茶叶质量也会存在差异。如果八马出口日本的茶叶都是一个价格一个口味,这还是安溪铁观音最本质的口味吗?
制茶的技术可以标准化吗?当然可以,如果说烹饪中决定一道菜的味道是刀功,炉具、火候,下调料的轻重,加水的多少,制作的方法等。烹饪茶叶则是采青、晒青、做青、杀青、包揉与烘焙、干燥等十几道固定的程序,各个工序环节虽然有区别,但紧密相联,环环相扣,缺一不可,但每道工序的精准把握可以在细微之处决定铁观音品质于毫厘之间,影响着铁观音品质中香气、滋味及干茶色泽、外形等。

以凉青为例,需要根据气温高低、鲜叶干湿及老嫩情况适当把握鲜叶摊放的厚度,并及时翻动透气,免水分积在鲜叶表面而降低茶叶品质。又比如摇青的过程,就充满了变数,不仅时间上要根据茶青状况、当天气候和茶青的转变状况灵活调整,摇青若不合时宜,做的茶看相很差,摇青过程中制茶者也需要随时对茶叶发酵变化程度进行观察。当然本贴不是专门的讨论制茶技术,三言两语也绝非能说清,这里只是简单的讲一些铁观音制作过程中的一些变量因素。试想如果制茶技术是简单的按照步骤一成不变,岂不是人人皆是制茶大师了?只有用自身经验认真把握好整个环节,才能制作出好的铁观音。

茶好不好喝,茶青是根本,如果说工艺的发挥是人为外在条件将鲜叶向铁观音形态特征转化的一次化妆美容,那么茶青则是铁观音品质的内在基础,毕竟下限决定了上限,你不能逼着我把石榴姐化妆成秋香吧?可以说原料的品质是高于一切的。

现实的情况是人分三六九等,货分高低贵贱,不同土壤质地的园区生产出来的鲜叶品质的不同,不同的海拔高度也造成了不同的温度差别,使得鲜叶品质存在差异,各个片区茶园地形地势的不同,也产生不同的小气候,间接影响茶树的生长,使得鲜叶质量不同。而我们每个大产茶区的茶园又都是呈小片式分布的,每个茶农的种植面积并不大,种植过程、管理过程的标准并没有一个统一的标准,如何保证每次每年的原料品质稳定如一呢?

如果说严谨的制茶工艺,优秀的茶青质量是我们的力量所可以控制的,那么天气则是一种无法避免的客观因素,茶农有“人做到死,不值天一指”的说法,铁观音制作时期的气候条件更是直接影响到了茶品质的高低。为了带给大家最直观的感受,摘选了一些新闻报道:《受天气影响,部分安溪铁观音批发价难抵成本》、《安溪铁观音秋茶遇上好天气 铁观音品质大提高》、《天气晴好 今秋铁观音质优价升》、《安溪铁观音春茶或受寒潮天气影响致量少价高》
以采摘为例,最佳的采摘时机是晴天和早晚清凉的天气,尤以上午9时至下午2时的午青为佳,次为“晚青”,而以“早青”品质最差,但是铁观音的采制季节性比较强,俗语说“三天不采变树叶”,一个茶季中不可能每天都是晴天,尤其是春秋两季,是采制高质量茶叶的季节的同时也是天气多变的季节,原本是采摘上市的高峰期,却由于阴雨天气无法采摘,天气转好后,却因为错过了采摘的最佳时期而导致质量下降,因此为为赶天时往往要求在短短几天内将所有观音茶青收采完毕。

又比如制作工艺中的晒青、凉青、3~4次摇青、杀青等几道主要的程序中,天气对茶叶的质量影响最大,天气晴或少云,最高气温在20~25℃,最低气温在10~15℃,日夜温差在10℃左右,平均相对湿度在70%~80%之间的清凉天气下,才能使鲜叶水分散失,细胞液浓缩,促使产生一系列的生化反应,这种天气条件下制出来的铁观音茶,入口滋味甘醇,香气喉底回韵,反之,阴雨天气空气湿度大于80%,日夜温差<10摄氏度,会使茶叶气味表现不能程度的青臭,茶汤入口带有苦涩味,所以说喝茶可以喝出做茶时的天气。

所以对于茶叶来说,不是将生产工艺标准化了,就能够得到品质稳定的茶品,不论是“看青晒青,看天晒青”“看青做青,看天做青”,都昭示铁观音怎么完全可能做到每个批次味道完全一致。再说也正是由于每年每季的气候不一,茶青的质量也将不一,也有了“春水秋香”之说,甚至不如说这种茶叶自身的特殊属性决定的差异化也是茶文化魅力的一种展现,如果完全是同一个口味,那茶叶跟可口可乐这些饮料有什么区别呢。当然,这里我不是为烂茶辩解哦,毕竟烂得五花八门终归是烂,美却可以美的千姿百态,就如女子一样,有的秀丽端庄,兰质蕙心,眼若秋水,欲语含羞,嗯,正味哒;观之朴实无华, 闻之清香隽雅, 一杯下肚,温润满腹, 品后回味无穷。有的面似芙蓉,明眸皓齿,美目盼兮,秀色可餐,嗯,消青哒。有的浓桃艳李,婀娜多姿,娇媚无骨,入艳三分;嗯,拖酸哒。像我这种纯情男子汉最吃不消的便是这种。
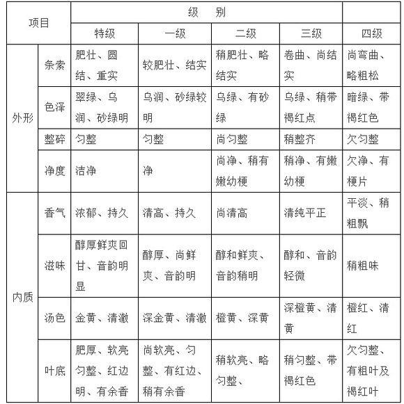
铁观音是有感官上的标准的。清香型与浓香型安溪铁观音按照级别在感官指标上的要求不一,请看下面两张图。
清香型铁观音标准:

浓香型铁观音标准:

这是专业审评师的标准,但是个人的感官品质特征是极为抽象和主观的,我们每个人的嗅觉灵敏度不同,味觉分辨的灵敏度不同,比如请具体描述下什么叫鲜醇高爽?什么叫青醇甘鲜?又比如醇厚鲜爽跟醇和鲜爽的区别是什么,真的很难用浅显的语言去表达出来?举个例子,我有一姐们,鼻子超级好,当年读书的时候,谁身上来例假她都能闻到血腥味来,人送外号血色蔷薇。所以可能你觉得很香,有的人就觉得一般了,你觉得这个入口醇厚,有的人就觉得口感偏淡,有些人对酸、青味就比较敏感;说到底好茶的评判有标准,但个人的喜好标准是没有绝对的统一的,标准在每个消费者的心中。
-------------------------------------------------------------------
人到齐了,咱们坐下来聊聊茶吧:
微信公众号 | 头条号:青茶禅心 qccxchaye
个人微信号:qingchachanxin123
--------------------------------------------------------------------