窗户作为居室的“眼睛”,要起到采光、通风、保暖的作用。好的窗子具有节能保温作用,夏天将室外的热能阻隔在外,以节省空调所消耗的电能,同时节省了电费;冬天将室内的热能留在室内以节省因供暖所消耗的能源及费用。那么如何挑选好的窗户呢?下面,小编助你一臂之力,让你了解更多窗户知识。
part1:木质窗户民族风 古典优雅家的最爱
木窗是传统的窗,现在作为单纯意义上的窗户,已经不多见了,由于木质结构在日晒雨淋的环境下很容易腐朽,因而出现钢窗后,木窗户作为室内外的分界窗就成为过去了。但是木窗最大的优点就是木纹质感强,天然木材独具的温馨感觉和出色的耐用度都为人们所喜爱。因此木窗作为装饰性的室内木窗户或木隔断,在现代家居装修中非常普及。

基础材质要选好:常见木质窗户介绍

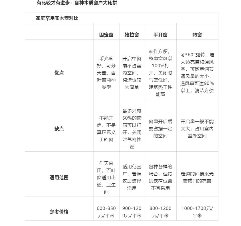
常用木窗按照不同的分类方法常用木窗也可分为许多种类型。如根据开启方式的不同我们可将常用木窗分为平开窗、推拉窗、固定窗、转窗等,根据构造不同我们可将常用木窗分为玻璃窗、百叶窗、连门窗等,而根据窗扇的多少又可将常用木窗分为单扇窗、双扇窗、三扇窗、四扇窗等。

木质窗根据开启形似可以分为固定窗、推拉窗、平开窗和转窗,不同方式的窗户有不同的有点与缺点,适合使用在不同家居以及不同的空间,消费者可根据家居的实际情况进行挑选。
质量检查是关键:四查质量挑好木窗
购买好木窗,质量检查少不了,不然买了个“夹心木”该怎么办呢?因此,在购买时必须对木窗的质量进行检查。
一查窗框、窗扇安装的位置是否符合设计要求;
二查窗框是否牢固,窗肩表面是否平整,裁口是否顺直,表面无有缺损、色差;
三查五金件位置是否正确,合页安装是否双面开槽、槽深浅一致、边缘整齐;
四查盖口条、压缝条尺寸是否一致、顺直、光滑,与清漆的木窗表面颜色纹理是否一致。
木质窗选购要注意:货真合用最重要

木窗作为单纯意义上的窗户,已经不多见了,宜作为装饰性的室内木窗户或木隔断,能适应各种风格的家居,选择木窗主要是与其它家具使用的主材搭配使用,如用于高档别墅。
目前市场上的木窗及木隔断,材质多样,有松木、杉木、水曲柳、榉木等多种,其中以材质较软的松木、杉木为主,因为松木不易变形,不像硬质的木材,质脆易折断。所以在选购时要注意区分,首先要看款式、颜色,然后看手感、五金配件等。而且现在新型的木窗主要有纯木窗和“铝包木”木窗两种类型,因此也要注意是纯木还是铝包木。
Part2:密封隔热不变形 塑钢窗成家居专宠
塑钢窗是近几年从木窗、钢窗、铝合金窗之后发展起来的*四代第**新型窗。它的开启方式主要有推拉、外开、内开、内开上悬等,新型的开启方式有推拉上悬式。塑钢窗外层以高强度抗氧化塑料材料为主,内部辅以钢材做支撑。由于铝塑材料不传导热量,再加以良好的密封设备接缝紧密,所以塑钢窗具有很好的密封性和隔热性、整体不变形、表面不易老化的特点。

种类选择有讲究:塑钢窗常见种类介绍

塑钢窗从外形上可分为单玻(单层玻璃)和双玻两种。如果对保温要求不高,选择单玻塑钢窗就可以了;如果对保温要求很高,如把阳台利用起来,要确保阳台内的温度时,选择双玻塑钢窗较为适宜。从开启方式上,塑钢窗可分为推拉式、平开式和揭背式三种,根据空气对流角度不同来调整窗户的开关形式。

塑钢窗可分为单玻塑钢窗和双玻塑钢窗,不同的塑钢窗对与隔音、隔热等效果有所不同,价格也有一定的差距。
质量检查有必要:五要选出优塑钢窗
塑钢窗是一种特殊的产品,从型材生产到窗户组装均在工厂进行,只要安装合乎规范,消费者很难也没有工具检查窗子的质量,但这并不是说消费者无法对塑钢窗进行检查了。
一要了解塑钢窗所选用的PVC型材,好的PVC型材从外表上看表面光洁、颜色青白;二要观察塑钢窗表面有无明显划伤、脱槽、焊角处是否有裂缝等;三要检查塑钢窗的框内应有钢架,玻璃安装得平整牢固且不直接接触型材;四要看玻璃,若是双层玻璃则夹层内应无粉尘和水汽;五要留意塑钢窗节点结构与窗户面积是否按设计要求成正比,若不成正比,要考虑承受力是否合理。
北方房屋可优选塑钢窗:选购注意细节莫忘记
由于塑钢窗具有很好的密封性和隔热性、整体不变形、表面不易老化的特点。因此,特别适合风沙较大北方地区,塑钢窗是封闭阳台,尤其是在提高阳台利用率、确保阳台温度、干净的情况下的首选产品。而且对室外噪音较大的住宅,最好能选用配中空玻璃或者双玻的塑钢窗,其密封、隔音效果极佳。
选购时,一定要到正规的建材市场去,路边小摊儿其加工设备简陋,精度和强度根本无法保证。而且型材内衬钢质量低劣,甚至没有衬钢,其他的配件也很差。
Part3:铝合金窗强度高 结实耐用大受欢迎
铝合金窗是最初取代钢窗的产品,采用铝合金挤压型材为框、梃、扇料制作,普通的铝合金推拉窗以铝合金为主要材料,密封性和隔音效果都比钢窗好,也比纯木窗、钢窗易加工。铝合金是一种中档型材,不易变形,并且价格适中,易被大家接受。但普通型的铝合金窗拉动时声音较大,而且导热较快。在长久使用后密封性也会逐渐降低,影响后期使用。

基础材质要了解:铝合金窗种类小简介

铝合金窗的分类与塑钢窗一样,从开启方式上,可分为推拉式、平开式和上悬式三种;按材质分可以分为普通铝合金窗和断桥铝合金窗。每种门窗按门窗框厚度构造尺寸分为若干系列,50、60、70、80这些都是型材的宽度,以毫米为单位。50、60一般是平开窗,73、80、85、90以推拉窗居多。

铝合金窗是家庭最常用的种类,可分为普通铝合金窗以及断桥铝合金窗,一般来说断桥铝合金窗的价格高于普通的铝合金窗,但性能相对较好,消费者可根据经济情况与安装的需求进行选择。
质量检查很重要:教您“五看”出好窗

质量检查是选购好窗户的关键,质量好的铝合金窗美观牢固耐用,不需要劣质产品售后服务烦心,所以,在购买时可以对铝合金窗做以下的质量检查。
一看材料,包括铝型材、玻璃、五金件,色泽是否一致,五金件装配是否齐全;
二看加工,优质的铝合金窗,加工精细、切线流畅、角度一致(主框通常是呈45度或90度),在拼接过程中应该不会出现较明显的缝隙、开关顺畅;
三看玻璃、看是否是中空玻璃,有没有镀膜,镀上复合膜一般耐腐蚀、耐磨损、高光泽度;
四看尺寸,查看窗户尺寸是否正确。
走现代化用铝合金窗:选购好窗不可忽略小细节

在挑选铝合金窗时应该注意铝合金窗的窗框要洁净、平整、无划痕、碰伤;五金件要齐全,位置正确;玻璃应平整、安装牢固,不应有松动现象,单层玻璃不得直接接触型材,双层玻璃内外表面均应洁净,玻璃夹层内不得有灰尘和水汽,隔条不能翘起等。此外,还要了解售后服务如何。
Part4:防蚊防虫必杀技 纱窗是家居新宠儿
纱窗是防蚊必备装备之一,主要作用是“防蚊”。现在的纱窗比以前多了更多的花样,出了隐形纱窗和可拆卸纱窗,不再像以前那样费力地将纱窗拆上拆下了。下面我们就来了解一下纱窗的相关知识。

种类挑选很重要:常用纱窗种类介绍
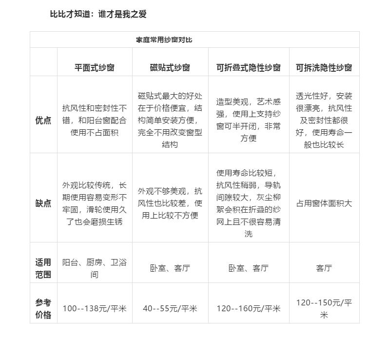
挑选纱窗的时候一般都是选择单纱纱窗,单纱纱窗的厚度从0.4--1.2mm不等,如果质量比较好的纱窗,一般是0.8--1.0mm,这种纱窗比较牢固。

根据窗户的开启形式,可以分为平移式纱窗、磁铁式纱窗、可折叠式隐性纱窗、可拆洗隐性纱窗。
质量检查重中之重:四看纱窗露真知
纱窗虽然不抵窗户那么责任重大,但是纱窗的作用在夏天也是不可小觑的,因此,好的纱窗可以让我们在夏天避免蚊子的侵害,但是如果买到不好的,让蚊子破纱而入就太客气了,因此为了购买到货真价实的纱窗,我们应该做以下的质量检查:
一看边框材质,大多数优质纱窗边框为厚度1mm以上的铝合金型材。
二看纱网,选购纱网时应该观察纱的粗细是否均匀、纱网孔眼是否均匀,还可以用手摸,如果感觉平整、不软塌,说明材质较好。
三看轴承,是否灵活牢固,轴承主要有封闭式和敞开式两种,最好是选用全封闭式的无声轴承。
四看配件,弹簧、开关等配件是否完好。
防蚊入户好卫士:选购需要小细心

安装纱窗主要适合于蚊虫较多的地方,比如夏天时候在阳台、窗户、入户门上安装纱窗可以防止蚊虫进入室内,而且还可以防尘。主要看密封性、清洗的方便性、简洁美观度、安装之后是否挺括以及纱窗的质量等,所以购买时要注意纱窗的密度、弹性、壁厚,安装后要仔细检查配套实施,看拉杆是否顺滑,卡销是否能顺畅卡上。此外,纱窗的材质大多是用回收料制作,比较脆弱易坏,而且时间长了,特别脏,因此最好每年都换新的。