在学习宫颈癌筛查之前,首先我们要明确宫颈癌筛查的目的。宫颈癌筛查,就是从普通女性人群中查找宫颈癌患者,更重要的是查找宫颈癌癌前病变患者,同时普及宫颈癌预防知识,以及提醒高危人群定时检查,或进一步检查。以便早发现、早诊断、早治疗,避免罹患宫颈癌而影响女性健康、降低女性生存质量、缩短患者寿命。
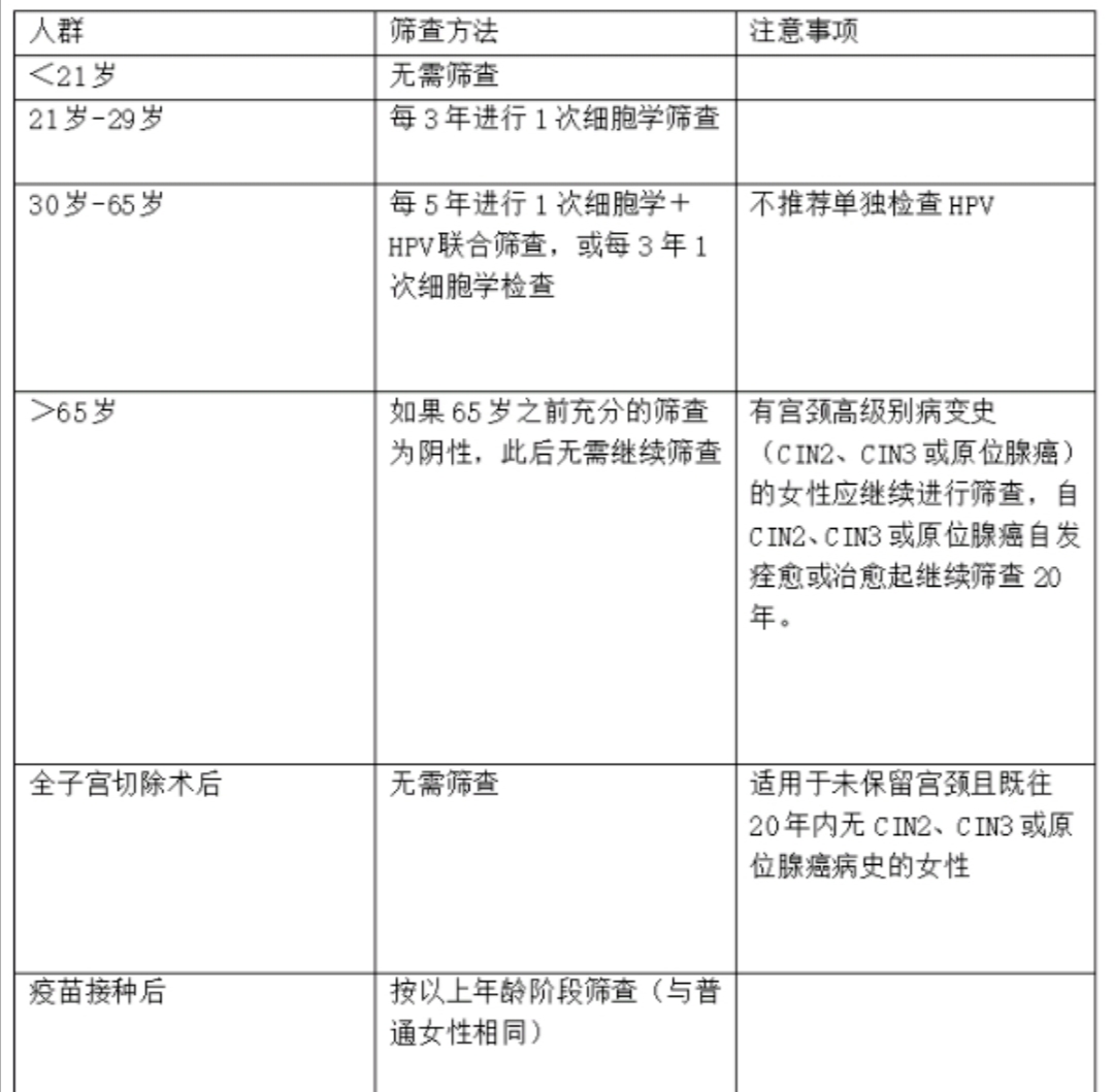
将2014年美国妇产科医生协会制定的宫颈癌筛查指南总结成如下表格,各位女性朋友可根据自己的年龄对号入座:

对号入座的您是不是也充满了疑问?
!
1.如果年龄小于21岁,已经有了*生活性**,或者是家族有癌症史,也不需要进行宫颈癌筛查吗?
指南建议宫颈癌筛查从21岁开始。一方面因为小于21岁者免疫反应良好,即使感染HPV病毒,能在平均8个月内清除感染,或者是在8-24 个月的时间内将病毒负荷量降低至无法检测到的水平。另一方面小于21岁宫颈癌和癌前病变非常罕见。因此21岁以前,无论*生活性**开始的年龄是几岁,都没有必要做宫颈癌筛查。
2. HPV是导致宫颈癌的元凶,为什么21-29岁年龄段女性每3年查一次TCT,不需要联合HPV检测吗?
这一年龄阶段女性HPV感染非常常见,但是大多数都是一过性感染,靠机体自身免疫力能够彻底清除病毒,因此, 21-29岁只需要做TCT即可。
3. 如果当地医疗条件受限怎么办?
如果是30岁以上,那么建议您最好每5年做一次TCT+HPV联合检测,这样能够更精准地发现宫颈病变的蛛丝马迹。对于没有HPV检测的条件的地区或者没有进行HPV筛查的女性,应缩短筛查间隔时间,建议每3年一次TCT检查。
4.如果子宫切除时保留了宫颈,该如何筛查?
如果宫颈保留(次全子宫切除),应该按照常规进行筛查。如果术中宫颈一并切除(全子宫切除),并且手术前没有宫颈病变问题,术后就无需继续筛查;如果术前宫颈有问题,甚至就是因为宫颈病变而切除子宫和宫颈,应当继续筛查阴道及阴道残端。
5.为什么65岁以后就可以停止筛查了?
对于有过充足的筛查次数且结果都正常的人群,在65岁以后才可以停止筛查,因为筛查很规范的前提下, 65岁以后患宫颈癌的概率非常小,继续筛查并不能降低宫颈癌的发生率。但是对于根本就没有做过筛查的人,应该尽快做一次,如果检查结果为阴性,可以终止筛查;如果检查结果阳性,应该继续筛查。以前筛查曾经发现过宫颈癌前病变的人群,即使大于65岁也应该继续进行筛查。
6.所有年龄阶段女性都适合以上表格筛查间隔日期吗?
对于特殊人群,宫颈癌筛查策略有调整,某些危险因素会增加CIN的风险。对于有以下危险因素的女性,建议接受宫颈癌筛查的频率应比一般人群更频繁。
①感染HIV的女性;
②免疫缺陷的女性(例如接受实体器官移植的患者);
③发生己烯雌酚宫内暴露的女性;
④之前有CIN2, CIN3或浸润癌病史的女性。
⑤比较担心自己会得宫颈癌,自行缩短宫颈癌筛查间隔时间也未尝不可。
7.宫颈癌筛查有哪几种方法?
①宫颈液基细胞学检查(TCT) ,这种检查的方法是,从宫颈外口鳞柱交界区刷取宫颈脱落细胞,目的是检查这些细胞有没有异常,从而判断宫颈组织有没有病变。一般来说,会有四种结果: 1.未见病变,即NILM, 2.未能明确诊断意义,即ASCUS; 3.低度病变,即LSIL; 4.高度病变,即HSIL
②人乳头瘤病毒基因分型检测(HPV) ,这种检测的方法是,从宫颈外口鳞柱交界区抹取其分泌物,目的是检测存在哪些HPV亚型感染(目前我们只可以检测其中21-23种常见的HPV亚型)。宫颈细胞学的改变与感染HPV亚型、感染HPV持续时间长短、感染HPV数量、感染HPV活力有密切关系。例如: HC-2 (第二代杂交捕获技术) ,可以半定量检测13种HPV亚型,间接判断被感染者HPV载量。
③HPV mRNA检测抑癌基因(E6、E7) ,这种检测方法也是,从宫颈外口鳞柱交界区刷取宫颈脱落细胞,目的是通过检查细胞抑癌基因是否被“封闭”而间接判断致癌基因是否被启动。即判断是不是有向癌变发展的趋势。
④阴道镜检查+/-活检,通过非接触式放大宫颈的基本情况、醋白试验、碘涂试验、必要时进行活检送病理组织学检查,这是判断宫颈病变的金标准。
作为普通女性,我们不需要绞尽脑汁搞懂这些筛查技术,我们知道让自己定期去医院进行宫颈癌筛查就可以,至于结果异常,直接交给您的医生,她会告知您下一步随访或者诊治措施。
如有疑问,欢迎留言咨询!