大家好,我是Echa。
最近很多粉丝们问我,作为一名程序员能不能 私底下接私活呢?
在这里小编统一回复大家:作为一名优秀的程序员,在上班之余,如果我们还有空余的时间和精力,那可不能浪费呀!这些空余的时间其实都是可以用来挖掘自己潜在的创造能力的。
首先想要接私活,那就要考虑两个点,专业能力和业务渠道。
程序员接私活,无非就是呈现自身价值与时间价值。
说了这么多到底怎么去接私活呢?小编在这里总结了7个方面,希望对大家接私活有所帮助:
- 人脉资源 :你手头上有一定的人脉资源,这些人都有可能成为你的客户,或者是经转介绍,可以多结交一些AE、行政一类的朋友,可以让他们介绍一些其他公司不接的业务。
- 自我推广: 有时间有精力的话。你可以自己搞一个工作室,在一些新媒体上运营,类似微博、微信公众号这些,当然还有现在很火的抖音、火山小视频平台,也能带来很多客户资源。
- 多发作品,甚至教程: 比如zool、benhance、LOFTER、知乎、掘金、gitee、github等网站,增加自己作品的曝光度。万一被推上各大网站的首页,我估计你的客户会源源不断的来。
- 多参加比赛: 参加比赛不仅能增加你作品的曝光度,还能通过作品提高自己的专业技术水平,小编觉得这是个非常不错的ider。
- 网上揽活: 这个会比较廉价,而且数量比较少,比如猪八戒、威客网这些。可以主动去找店家聊天,看看需不需要设计师,如果你是新手或者学生,你可以多去尝试,也可以多练练手,起码能赚个饭钱。
- 学生的话: 可以多和你们的专业老师搞好关系,有时候会给你一些私活做,最重要的是能学到更多的东西,还有老师的指点。对于打基础,这个是再好不过了。
- 半开源: 做一些好看比较实用的DEMO项目挂在Gitree或者Github上面,不过小编不介议这点,因为上Gitee和Github的人一般都是程序员,很少有人会买作品,但也不例外。
接下来小编直接分享8个优秀开源项目,优质干货走起:
全文大纲
- Weylus 是一个基于Python 3的优秀跨平台软件
- nodcloud 点可云进销存系统
- AgileHR 人力资源系统该系统
- haohan-scm 微服务架构打造 供应链系统,采购配送系统
- DBErp 进销存系统
- feeldesk-os 工单管理系统
- nxcrm 客户管理系统
- line-work 在线协同办公系统
Weylus 是一个基于Python 3的优秀跨平台软件
Github:https://github.com/H-M-H/Weylus
Weylus是一个基于Python 3的优秀跨平台软件,它可以将Android设备上的思维导图同步到电脑屏幕上进行展示和编辑。
具体来说,Weylus支持Windows、MacOS和Linux等多种操作系统平台,它不需要用户ROOT(安卓的超级管理员权限)设备,可直接从安卓端*载下**安装对应的客户端即可使用。
Weylus和其他平台提供的思维导图软件不同,在通过安卓设备进行控制时,它采用的是触控手势进行操作的方式,使得你可以随时随地进行思维导图编辑,如同在一块可以随意书写的窗口上,可以随意书写想法、记录笔记和整理思路。
操作
Weylus支持多种操作方式,包括以下几种:
键盘操作
- 1.WASD:移动画布;
- 2.右箭头和左箭头:向右或向左滚动画布;
- 3.上箭头和下箭头:向上或向下滚动画布;
- 4.+/-:设置画布的缩放比例;
- 5.Ctrl + D:添加节点;
- 6.Ctrl + Z:撤销操作;
- 7.Ctrl + Shift + Z:重做操作;
- 8.Ctrl + C:复制节点;
- 9.Ctrl + X:剪切节点;
- 10.Ctrl + V:粘贴节点;
- 11.Delete:删除节点。
鼠标操作
- 1.鼠标点击:选中节点。多次点击节点,可以进行编辑(编辑模式);
- 2.鼠标左键按住:平移画布;
- 3.鼠标滚轮:缩放画布。
触摸屏操作
- 1.单指点击:选中节点。多次点击节点,可以进行编辑(编辑模式);
- 2.两指捏合:缩放画布;
- 3.两指滑动:平移画布;
- 4.三指点击:添加节点;
- 5.四指点击:删除节点。
总结
“
Weylus是一款非常实用的思维导图编辑软件,它支持多种操作方式,可以让你在多种平台上随意编辑和同步思维导图。如果你需要在日常工作中进行多人协作和思维整理,这款软件将会是你的最佳选择。



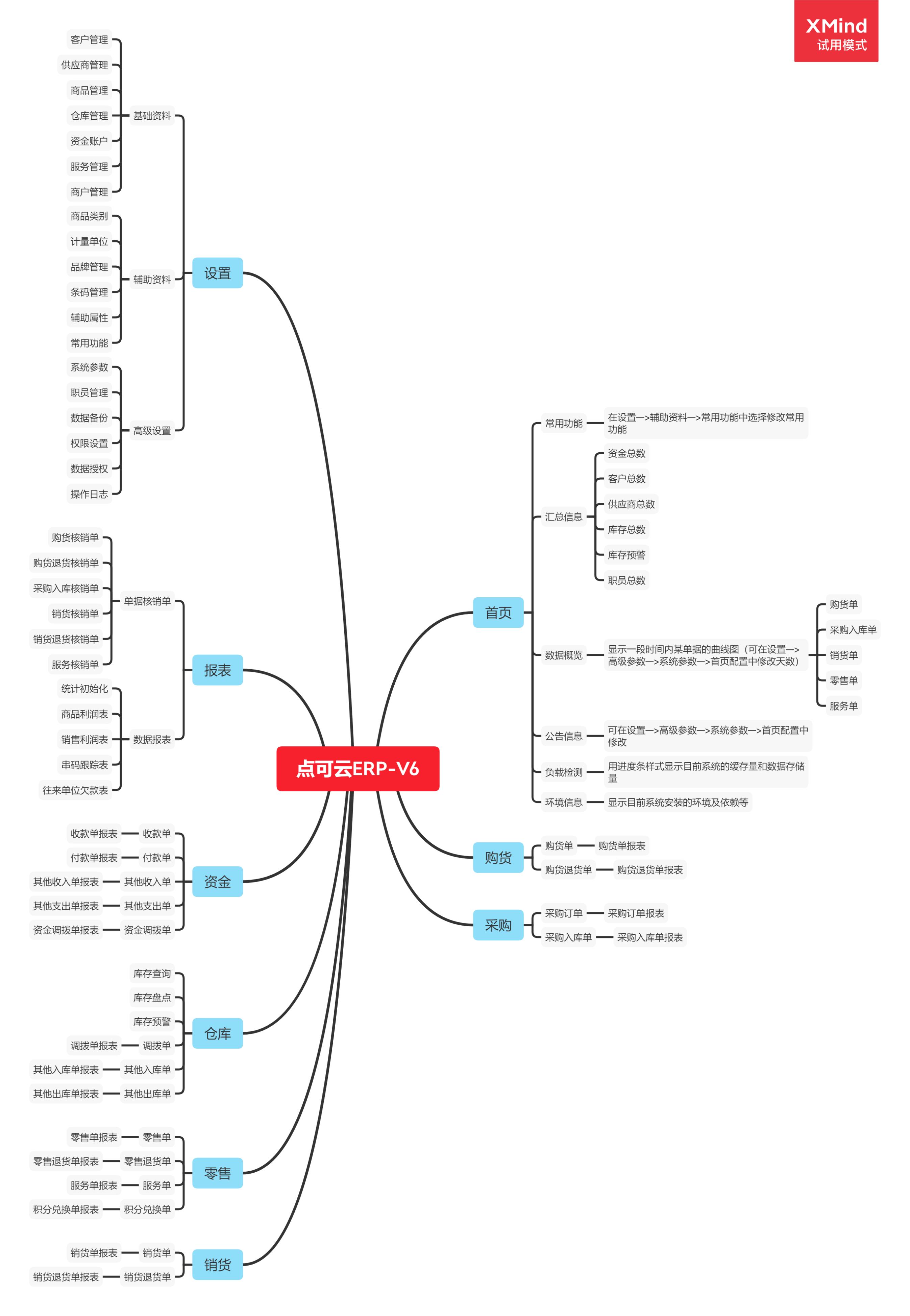
nodcloud 点可云进销存系统
Gitee:https://gitee.com/yimiaoOpen/nodcloud
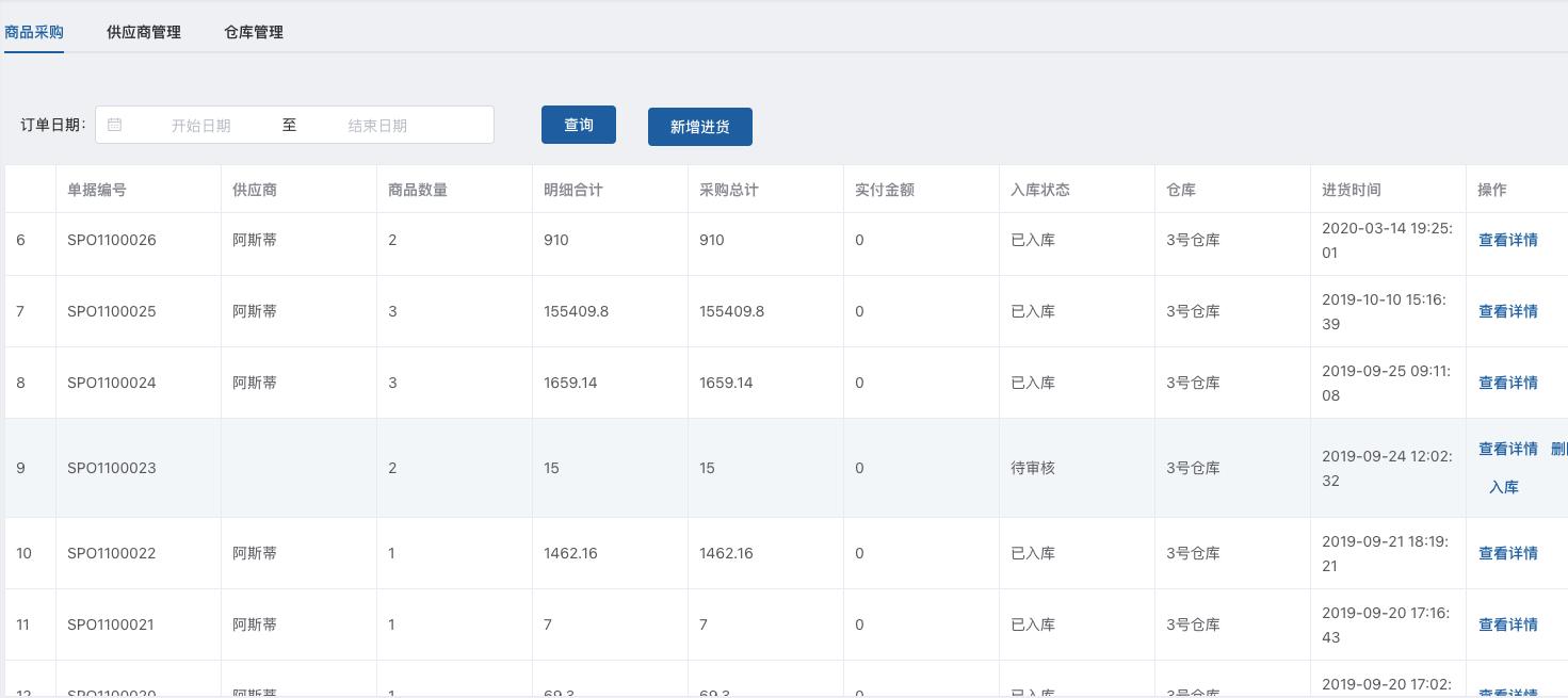
点可云进销存系统,基于thinkphp+layui开发。 功能包含:采购、销售、零售、多仓库管理、财务管理等功能 和超详细的报表功能(采购报表、销售报表、零售报表、仓库报表、资金报表等)
软件架构
thinkphp+layui
功能概览
购货
-购货单
-购货退货单
采购
-采购订单
-采购入库单
销货
-销货单
-销货退货单
零售
-零售单
-零售退货单
-服务单
-积分兑换单
仓库
-库存查询
-库存盘点
-库存预警
-调拨单
-其他入库单
-其他出库单
资金
-收款单
-付款单
-其他收入单
-其他支出单
-资金调拨单
报表
-单据*销单核**
-数据报表
设置
-基础资料
-辅助资料
-高级设置






AgileHR 人力资源系统该系统
Gitee: https://gitee.com/luomingui/AgileHR
Agile HR人力资源系统该系统提供了对 人员管理、人员调动、薪酬管理、代表事项、流程中心、基础设施、学校信息、系统配置、系统结构、图标管理 、健康检查、统一身份认证平台、消息提醒等模块。
已有模块
- 人员管理
- 人员调动
- 薪酬管理
- 学校信息
- 系统配置
- 代表事项
- 流程中心
- 基础设施
- 系统结构
- 图标管理
- 健康检查
- 统一身份认证平台
- 消息提醒
待办事项
- 考勤管理
- 绩效考核
- 报表中心
- 自定义表单
- 定时任务、导入导出
- 对接企业微信
- 公共数据交换平台
- 统一服务门户管理平台
- 自定义查询条件 自动补齐插件
开发规范
- 实体类文件名规范: 类名
- 服务类文件名规范: 类名+Service
- 请求类文件名规范: 类名+Req
- 响应类文件名规范: 类名+Resq
- 安装类文件名规范: 类名+Startup
- 模块项目文件规范: Agile.Service+英文模块名
技术要求
- 模块化、组件式开发模式;
- 系统应具有良好的扩展性与二次开发能力;
- 内置标准的工作流引擎和常用的工作流程;
- 有统一的权限控制机制;
- 与其他应用统一认证、统一授权(SS0);
- 支持云计算平台。
系统截图:


haohan-scm 微服务架构打造 供应链系统,采购配送系统
Gitee: https://gitee.com/haohanscm/haohan-scm
基于pig微服务架构打造 供应链系统,采购配送系统。为客户提供仓储管理、订单管理、打单、货源采购、分拣、配送等系统功能。
软件架构
采用 J2EE 技术体系,基于Spring Cloud微服务框架进行封装,平台设计灵活可扩展、可移植、可应对高并发需求。同时兼顾本地化、私有云、公有云部署,支持SaaS模式应用。 开发框架:平台底层应用的基础服务,是一个微服务系统运行所必要的组件服务。平台提供较好的兼容性,可根据需要选择不同的基础组件,如注册中心、配置中心、分布式事务等。 辅助开发包:主要针对开发人员进行技术开发支持,提供一系列通用的开发工具包,定义了基础工具类,如配置、缓存、路由、发号器等工具,减少开发人员重复造轮子,帮助提高代码编写效率。 通用服务:主要指平台中已包含的开发业务系统所需要的基础服务,如分布式调度、消息、权限、文档、支付管理等,能快速适配各产品线、各业务系统的通用基础功能需求,帮助提高开发效率。
技术栈: 开发框架:Spring Boot 2.4微服务框架:Spring Cloud 2020安全框架:Spring Security + Spring OAuth 2.0任务调度:Quartz 、 XXL-JOB持久层框架:MyBatis Plus数据库连接池:Druid服务注册与发现: Nacos客户端负载均衡:Ribbon熔断组件:Sentinel网关组件:Spring Cloud Gateway日志管理:Logback
安装教程
- 安装redis、mysql、rocketmq
- 导入数据库脚本
- 启动微服务
- 启动应用,shell目录下,startScm.sh
系统截图



DBErp 进销存系统
Gitee:https://gitee.com/Loongdom/DBErp
DBErp 进销存系统,是北京珑大钜商科技有限公司 基于 Laminas + doctrine 2 开发的一套进销存系统。
本系统运行环境要求:
- 服务器系统:Linux(推荐)、Unix、Windows
- Web服务软件:Apache(推荐)、Nginx
- PHP版本:7.4及以上版本
- MySQL版本:5.6及以上版本
Web服务软件要求开启重写(Rewrite),使用Apache默认已经开启重写功能
PHP需要开启的扩展:
- Curl
- fileinfo
- intl
- openssl
- PDO




feeldesk-os 工单管理系统
Gitee:https://gitee.com/feelecs/feeldesk-os
- 本项目为FeelDesk工单管理系统的开源版(OS),是基于开发者版(DEV)分离的标准版;支持工单模版字段、工单状态等自定义,可为不同的模版设置不同的路由规则;对工单需求并不复杂的企业用户适用;FeelDesk推出多年来,获得了很多客户的认可,经历了千余次的迭代和升级,为了追求和应对更大规模和适应更复杂的应用,框架也从最初的ThinkPHP3.2.3升级到了ThinkPHP6,基于VUE的前端技术栈,以更稳定的服务和响应速度为用户提供SAAS服务;
- 9年的砥砺前行,也在社区获益良多,特与公司同仁一致决定,推出FeelDesk(OS)开源版本,用以回馈社区和用户,基础版本开源的一小步是我们对开源事业的支持,您对我们的支持也将使我们未来迈出更大一步!呼吁广大开发者,尊重和支持开源项目!





nxcrm 客户管理系统
Gitee: https://gitee.com/shebaoting/nxcrm
NXCRM 是一套基于 Laravel 的 CRM 应用程序。它包含了一个管理中心,可以管理用户、客户、产品、订单、商机,合同,收款,附件,联系人,跟进动态,发票,业绩目标,团队管理,消息通知等等。NXCRM设计简约但功能并不简单。在囊括了上百项几乎满足绝大多数企业的管理功能的同时,我们始终让设计保持简约,而不是让它变得复杂。也因此理念,NXCRM在诸多CRM应用程序中保持着自己独具一格的设计特色,令人耳目一新。







line-work 在线协同办公系统
Gitee: https://gitee.com/fj520/line-work
目前,随着互联网的发展,各种行业,各种处事方式,都由线下迁移到了线上。而Line-Work在线协同办公系统,其目的也是为了减轻线下的工作的一套程序。其开发模式采用的是前后端分离的实现方式,后端用的技术栈为现在流行的Java后端,SpringBoot应用架构。前端采用的是使用人数较多的微信小程序,可以方便用户不需要去*载下**APP,也不用打开电脑网页浏览器去访问,减轻了用户操作的繁琐。这套系统目前为微信小程序,后期随着系统的开发,可能会做成网页pc版本,而使用的技术栈为Vue。
此项目为开源项目,如果大家喜欢,可以点个Start/Fork/Watch。如果有发现问题,或者有什么建议大家可以提Issues,或者bug修复的话直接提Pull Request申请。
目前主要的功能如下:
- 微信用户实现登录
- 能够获取用户的昵称、头像等信息,记录到系统当中去
- 用户实现在线签到(人脸识别签到)
- 1、用户签到,通过当前是否为工作日和是否是签到时间,来判断当前是否可以签到2、人脸识别,用户首次签到会将用户的头像信息保存到数据库当中去,二次签到的时候可以判断当前用户是否为本人。3、签到的同时,会对用户所在位置进行定位,以此来获取用户打卡城市的疫情防控风险等级如何。若为高风险地区,会给企业管理员用户推送一条微信消息,告知企业管理员进行人员隔离与疫情防控(定位功能已完成,但是消息推送尚未实现)
系统截图

最后
一台电脑,一个键盘,尽情挥洒智慧的人生;几行数字,几个字母,认真编写生活的美好;
一 个灵感,一段程序,推动科技进步,促进社会发展。
创作不易,喜欢的老铁们加个关注,点个赞,打个赏,后面会不定期更新干货和技术相关的资讯,速速收藏,谢谢!你们的一个小小举动就是对小编的认可,更是创作的动力。