首先预告一个事项,接下来我们将打造干货分享主题,大家持续关注,只为给你带来精彩的干货分享,你多多点赞与转发将是我们持续不断的动力,让我们一起来做一件事情,就是 “把房子住成家,把日子过成诗!”
给大家带来的是家装中常用的瓷砖类别介绍,如:通体砖、釉面砖、抛光砖、玻化砖、马赛克、墙砖等方面的知识与选购进行介绍。希望能给大家有所帮助~

(本文图片均来自于网络)
瓷砖品类介绍
瓷砖
所谓瓷砖,是以耐火的金属氧化物及半金属氧化物,经由研磨、混合、压制、施釉、烧结之过程,而形成之一种耐酸碱的瓷质或石质等之建筑或装饰之材料,总称之为瓷砖。其原材料多由粘土、石英沙等等混合而成。瓷砖根据用途、成型、烧成、施釉、吸水、品种、生产工艺等进行分类有多种分法。

地砖
地砖是一种地面装饰材料,也叫地板砖。用黏土烧制而成。规格多种。质坚、容重小、耐压耐磨,能防潮。有的经上釉处理,具有装饰作用。多用于公共建筑和民用建筑的地面和楼面。地砖花色品种非常多,按材质可分为釉面砖、通体砖(防滑砖)、抛光砖、玻化砖等。

墙砖
墙面砖(简称墙砖)适用于洗手间、厨房、室外阳台的立面装饰。不同的房间,适用于不同的墙砖,可依据房间的结构形状与面积大小以及室内采光的好坏来选择。内墙砖吸水率比较高,吸水后产生色差,一般情况下,待墙面干燥后,色差会消除。外墙砖拥有超强的功能,不吸附污垢,长期使用也不会变坏,对酸雨也有较强的抵御能力。墙砖不仅用于墙面,有的用在门窗的边缘装饰上。有的用于踢脚线处的装饰墙砖。有的用于水池和浴室的瓷砖。

抛光砖
抛光砖是通体砖坯体的表面经过打磨而成的一种光亮的砖,属通体砖的一种。相对通体砖而言,抛光砖表面要光洁得多。抛光砖坚硬耐磨,适合在除洗手间、厨房以外的多数室内空间中使用比如用于阳台,外墙装饰等。在运用渗花技术的基础上,抛光砖可以做出各种仿石、仿木效果。

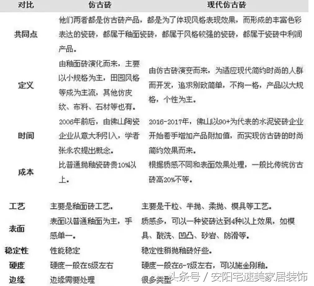
仿古砖
仿古砖是从国外引进的。仿古砖是从彩釉砖演化而来,实质上是上釉的瓷质砖。与普通的釉面砖相比,差别主要表现在釉料的色彩上面,仿古砖属于普通瓷砖,与磁片基本是相同的,所谓仿古指的是仿古效果的瓷砖,仿古砖并不难清洁。仿古砖具有强度高,耐磨性强,还兼具了防水、防滑、耐腐蚀的特性。仿古砖通常指的是有釉装饰砖,其坯体可以是瓷质的,这是主流;也有炻瓷、细炻和炻质的;釉以亚光的为主;色调则以黄色、咖啡色、暗红色、土色、灰色、灰黑色等为主。

现代仿古砖
在80、90后消费群体时尚、简约、个性化的消费时代背景下,仿古砖以其多元、多变的产品特色和空间风格,给寻求差异化经营的众陶企提供了一条全新的发展思路,仿古砖朝着潮流、时尚、现代方向发展,给寻求差异化经营的众陶企提供了一条全新的发展思路,仿古砖因此迅速升温。

“仿古砖”与“现代仿古砖”的对比

抛釉砖
是一种可以在釉面进行抛光工序的一种特殊配方釉,它是施于仿古砖的最后一道釉料,目前一般为透明面釉或透明凸状花釉,抛釉砖集合了抛光砖、仿古砖、瓷片三种产品的优势,产品完全释放了釉面砖哑色暗光的含蓄性,解决了半抛砖易藏污的缺陷,具备了抛光砖的光泽度、瓷质硬度,同时也拥有仿古砖的釉面高仿效果,以及瓷片釉面丰富的印刷效果。

微晶石
微晶石在行内称为微晶玻璃复合板材,是将一层3—5mm的微晶玻璃复合在陶瓷玻化石的表面,经二次烧结后完全融为一体的高科技产品。微晶玻璃陶瓷复合板厚度在13—18mm,光泽度大于95。微晶石不受污染、易于清洗、比石材更强的耐风化性而受到国内外高端建材市场的青睐。

玻化砖
玻化砖是通体砖坯体的表面经过打磨而成的一种光亮的砖,属通体砖的一种。这是一种高温烧制的瓷质砖,是所有瓷砖中最硬的一种。玻化砖比抛光砖的工艺要求更高。要求压机更好,能够压制更高的密度,烧制的温度更高,能够达到全瓷化。玻化砖就是强化的抛光砖。表面不需要抛光处理就很亮了。能够更耐脏。

木纹砖
木纹砖是指表面具有天然木材纹理图案的装饰效果的陶瓷砖,分为釉面砖和劈开砖两种。前者是通过丝网印刷工艺或贴陶瓷花纸的方法来使产品表面获得木纹图案,而后者是采用二种或两种以上烧后呈不同颜色的坯料用真空螺旋挤出机将它们螺旋混合后通过剖切出口形成的酷似木材的其纹理惯通整块产品的劈开砖。

大理石瓷砖
大理石瓷砖是具有天然大理石逼真纹理、色彩和质感的一类瓷砖产品。大理石瓷砖在防水率、平整度、抗折强度等实用性能方面表现卓越,完全摒弃了天然大理石作存在的色差大、瑕疵多、易渗水渗污、难打理、价格高昂且供货周期长等缺陷。大理石瓷砖的出现,为消费者在高端装饰材料领域提供了新的选择。

通体大理石瓷砖
通体大理石瓷砖,是大瓷砖坯体与表面纹理颜色基本一致的大理石瓷砖的升级产品。天然石材的外表和内坯具有一致性,而传统大理石瓷砖在效果上很难达到这一点,从而,后期深度加工时遇到拉槽、倒角、圆弧等处理时就可以明显看到内部不同色彩的坯体,与瓷砖釉面效果形成巨大的反差,看起来很不协调,让人遗憾。而通体大理石瓷砖制作工艺及系统就是为了改进这一问题,要把坯体色彩与纹理做到接近表面效果,甚至一致,做到真正的表里如一。

马赛克
马赛克又称锦砖或纸皮砖。建筑上用于拼成各种装饰图案用的片状小瓷砖。一般由数十块小块的砖组成一个相对的大砖。它以小巧玲珑、色彩斑斓的特点被广泛使用于室内小面积地面、墙面和室外大小幅墙面和地面。马赛克由于体积较小,可以作一些拼图,产生渐变效果。如果你的卫生间大,照明效果好,可以选择,清洗肯定比其他瓷砖好。

瓷片
瓷片指的是墙面用的表面有次面的薄层贴片,是内墙砖的一种,表面光滑,属于通体砖。瓷片的真实含义就是陶瓷片,在装修中一般代指瓷质内墙砖。瓷片又称花片或花砖,多长方形,或圆、椭圆、棱形,上面雕刻或绘制花卉动物之类,亦有书写诗词、吉语的。通常每种瓷片都会与墙砖或地砖相配套。瓷片对铺贴工艺要求较高,由于其为镂空结构,瓷片双面都不接触墙体,安装起来有一定难度,大的造型还需要几块砖进行拼接,牢固性较弱。使用范围局限较大,因而一般家庭很少选用。

水泥砖
水泥砖是指利用粉煤灰、煤渣、煤矸石、尾矿渣、化工渣或者天然砂、海涂泥等(以上原料的一种或数种)作为主要原料,用水泥做凝固剂,不经高温煅烧而制造的一种新型墙体材料称之为水泥砖。水泥砖自重较轻,强度较高,无须烧制,用电厂的污染物粉煤灰做材料,比较环保,国家已经在大力推广。

地毯砖
目前市面上涌现出了一种抛晶地毯砖,融拼花抛光砖 、马赛克以及艺术地毯三者的长处于一体,既吸纳了地毯丰富多彩的图纹造型,又在砖体表面进行了柔性抛釉和马赛克处理。这种新型瓷砖比传统拼花抛光砖色泽更饱满、防滑性能更佳,比马赛克光泽度更高,更耐腐蚀、耐酸碱;比普通地毯清洁起来更方便,更耐磨,使用寿命更长,立体装饰效果也十分不错。

柔光砖
柔光瓷砖是指砖面反射介于强光与弱光之间的一类瓷砖,它克服了亮光瓷砖容易对人类产生过度视觉刺激,哑光瓷砖反光少却又难以满足消费者愈来愈高的品味需求,局限了家居空间的装饰效果的缺点;结合亮光瓷砖与哑光瓷砖二者各自优势,既有亮光类瓷砖的高调明艳,也有哑光类瓷砖的低调内敛,达到人体视觉感受最好的舒适度,以及无光污染的装饰效果。

花砖
花砖是指表面有花纹的砖。就如衣服上的配饰,给空间描下点睛之笔。使用几片花砖作为点缀,简单的元素也可制造出新颖独特的视觉效果,空间也变得生动起来。又或者用花砖去铺贴一面背景墙,让原本单调的墙壁也能述说丰富故事,尽显主人个性。

瓷砖知识问答
产品价格类
1.为什么同类型产品,因规格不同价格相差悬殊?
1)规格越大,砖坯越厚,生产用原料越多;
2)规格大,烧成时间长,能耗高;
3)规格大的砖技术含量大,生产难度大,生产用的设备先进,非一般厂家、一般设备、一般技术所能生产,即生产设备成本较高;
4)规格大的砖成品率较低,质量较难控制,也决定了它较高的成本;
5)规格大的砖,装饰性强,档次高。
2.超微粉系列为什么会比 其它 系列价格高?
超微粉采用超微粉料和随机自由布料工艺,产品比一般抛光砖耐磨度、光泽度更高,防污性能更强;外观上具有丰富的自然色彩和变化多样的图案,纹理变化莫测,浑然天成,呈现自然、古典、现代、绚丽的迷人色彩效果。超微粉料比一般的粉料成本高,需要增加造粉工序,另一方面因其比一般的抛光砖致密,抛光时对机器的损耗相应增大,制造成本相应增加。
3.花片、腰线为何价格比瓷片高那么多?
花片、腰线是在瓷片的基础上经过贴花、描绘、堆釉、重烧、切割、磨边等工序制成,工艺烦琐复杂,生产效率低,并且有些是手工制作的,釉料成本高,人工耗费大,艺术性强,价格自然较高。
4.为什么哑光瓷片比水晶瓷片价格高很多?
主要是哑光釉的成本比一般有光釉的成本高,技术含量高,制造技术难度大;另外哑光瓷片装饰效果比一般的水晶瓷片高档,装饰性强。有此疑问者一般是错误地认为哑光瓷片比水晶瓷砖少一层釉,成本低,更容易生产。
5.渗花砖中的雪花白与雪晶石区别在哪里?价格为何相差很大?
雪晶石是在雪花白基础上开发出来的,烧结致密度更高,解决了雪花白防污性能不理想的难题,其白度、光泽度、耐磨性能比雪花白更胜一筹,并且无辐射;
另外雪晶石花纹采用特殊的昂贵进口纯黑渗花釉,效果清晰、透彻、流畅,立体感强,其特有的阴影效果是雪花白所无法比拟的;装饰起来如行云流水、幽谷清静。
特殊的工艺技术和不同凡响装饰效果决定了它不可能与雪花白一样的价格。
产品质量类
1、怎样判定抛光砖的好坏?
➀在光线充足的条件下,多角度观察砖面的外观质量,如尺寸规范、光泽度、砖底白度等;
➁必要时用墨水滴于砖面,观察抹后留下痕迹的深浅来判断防污性能;
➂水滴于背面,观察吸水快慢和多少,可判断吸水率;
➃垂直立于光滑平面上让其自然倒下,倾听碰击声,初步判断其内在物理性能的优劣。
2.陶瓷产品为什么买前买后要开箱检查并试铺?
购买时开箱检查主要是核对是否与样板相符,不同色号的产品颜色深浅有异。试铺主要是为了将不同色号、尺码的砖加于区分,同一色号、尺码铺在同一空间,用完同一色号、尺码的后再铺贴邻近色号、尺码的砖。另外,通过试铺易于调整。
3.为什么广东砖质量相对其它产地的砖要好?
广东墙地砖生产历史悠久,拥有先进的生产技术和设备,积累了丰富的生产经验,人员素质高,管理完善。同时行业结构完善,相关配套的行业水平相当。另外广东原料质量上乘,稳定,适合烧制高质量的砖。
4.存在绝对不渗透的渗花砖吗?
不渗透的砖也就是吸水率为零的砖,陶瓷产品要达到吸水率为零几乎是不可能的。科学地讲,任何物质都达不到吸水为零,只是相对而言。目前吸水率接近零的产品是玻璃,但那是另一种产品范畴了。
5.抛光砖面上的黑点由何而来?判断标准是什么?
造成抛光砖面上的黑点原因有很多,如原料杂质,车间带入,窑炉跌落杂质等,主要是原料含铁质。判断的国家标准是优等品至少有95%的砖距0.8m远处垂直观察表面无缺陷。
6.在瓷砖的应用中,怎么看待“色差”问题?
由于目前陶瓷原料未标准化。产地的多样化,开采技术的不统一,原料的标准各有不同,使得生产厂家经常变换原料,势必重新调整工艺,再加上窑炉烧成过程中的化学变化,陶瓷产品存在“色差”在所难免。另一方面,从国外消费观点和国内流行趋势来看,色差现象逐渐被追求回归自然的消费者所接受,天然石材的色差就为大众所接受。
7.为什么哑光瓷片的防污性不如水晶釉面的好?
哑光釉面也是已经烧结的釉面,经过一系列物理化学反应达到致密结构,只是加了乳浊变成哑光效果,外观上给人错觉,其防污性不比水晶釉差。
8.抛光砖、哑光砖、水晶砖哪一个防滑效果最好?为什么?
水晶砖、抛光砖、哑光砖磨擦系数依次增大。但抛光砖因表面经过抛光,平整,加大了与鞋底部的接触面积,产生的磨擦力也较大,形象来说,就是增强了抛光砖对鞋的吸附力。因此哑光砖和抛光砖一般不存在防滑问题。而水晶砖的防滑性能较差。
9.同一色号的砖颜色会全部相同吗?
色号的分级方法是分级人员通过专业眼睛看不出彼此间明显的差异,也就是说平常一般人感觉不到明显的色差存在,因此色号有时受主观因素影响。
10.釉面地砖用的时间长了,釉面会不会磨掉?一般情况下可用多长时间?
釉面的磨损程度受人流量多少、磨擦物、周围环境等的影响。一般家庭正常使用在8-10年内还可满足它的使用功能。
11.内墙瓷片用的时间长了会不会裂釉?可保用几年?
内墙瓷片也是陶瓷产品,如果使用正确可长期使用。但如果不正确使用,如室内不通风,长期潮湿,温差较大,墙内结构变化,水管破裂、外物撞击都有可能造成釉裂。
12.水晶砖与哑光砖的四个边上为什么会有崩釉?
可以通过观察釉崩掉后坯体的颜色的不同或崩釉的尖锐程度来区分崩釉是生产造成或搬运、包装、运输碰撞造成。
13.优等品就没有缺陷吗?
由于陶瓷制品是各种原料经过高温烧成的产品,杂质、变形等缺陷不可能完全避免,国家标准也允许一定程度的缺陷存在。如表面质量,抛光砖优等品规定至少有95%的砖距0.8m远处垂直观察表面无缺陷,就是说允许有一定的缺陷。
14.红坯砖是陶质砖,白坯砖是瓷质砖,红坯砖不如白坯砖吗?
这种说法是不科学的。决定坯体颜色的是构成坯体原料中铁、钛氧化物的含量,含量越高烧成后呈现的颜色越深,它仅仅决定了坯体的颜色,不会影响到砖的质量。影响砖内在质量的因素主要是看其烧结程度,质量好的砖是真正“烧透了”的砖。
15.放在仓库里的釉面砖为什么有时会自动龟裂?
主要是釉面砖砖烧成时间过短,温度过低,坯体物理化学反应不充分,坯体后期发生体积变化,与釉层产生应力,当应力达到一定值时就发生后期龟裂。如果仓库环境恶劣,长期潮湿,坯体吸湿膨胀也会造成龟裂。
16.为什么墙砖会产生龟裂?
一是墙砖的吸水率大,特别是卫生间环境潮湿,坯体吸附空气中的水分而膨胀,釉层不膨胀产生应力,超过釉面承受能力时就会龟裂;
另一方面由于施工选择的粘接剂不当,如果水泥、沙、水配比不当时,固化过程的体积变化所产生的应力,超过釉面砖承受能力而开裂。
17.为什么外墙砖在寒冷地区使用抗冻性要特别好?
寒冷地区冬季室外温度经常处于0℃以下,墙砖吸附大气中的水分,由于温度变化从液体变为固体,体积不断发生变化容易导致墙砖一片片剥落,因此在寒冷地区使用的外墙砖抗冻性必须好,即吸水率要小。
18.对游泳池砖有何特殊要求?
游泳池内经常使用消毒剂和洗涤剂,砖釉面必须抗化学腐蚀性能好,装饰必须在釉层之下,和釉层一起经过高温烧成不会侵蚀。
另一方面必须吸水率很低,防止因吸湿膨胀而产生后期龟裂。
此外,必须有足够的机械强度,以防止受压破裂。
19.为何抛光砖经常会拱起变形?
抛光砖在烧成时,体积发生收缩变化,窑炉温度不均引起砖各个部位收缩不一致,调节温度使砖稍微拱起,有利于后面的抛光工序;另一方面,拱形设计也为清洗带来方便;此外,铺贴过程中,水泥的膨胀能使拱变形减弱。
20.为何釉面砖经常会拱起变形?
釉面砖是由坯体和釉面两部分构成,坯体由多种原料烧结而成,烧成时体积收缩大,而釉面是玻璃质的二氧化硅,烧成时体积变化小,两者体积变化不同造成拱起变形;
另一方面,有意识的、有限度的表面拱形可以使坯体在使用时充分膨胀的情况下将釉面拉平,而不至于使釉面崩裂或脱落。
21.墙砖裂纹都是产品质量问题吗?
铺贴不当,如用高标号水泥或纯水泥都可引起产品开裂。如果裂纹出现有规律性或具有一定方向性,并且和坯体一起开裂,则有可能为墙内水管漏水,或者铺贴墙体结构变化产生拉应力,超过砖的机械强度引起或铺贴敲击力过大引起。
22.缺角是工艺问题还是运输问题?
因陶瓷产品是一种脆性材料,轻微的磕碰也易造成釉面或坯体蹦缺,因此在使用中应轻拿轻放,避免碰撞。运输碰撞造成缺角,一般在包装箱内仍有残留碎末。
23.展厅里的样板为何那么多黑斑、针孔,比一级品还差?
有些新产品因为未正常生产,为了更快地展示给顾客观看,所以有些样板未经分级检验就陈列出来。
产品花色类
1.不同颜色的瓷砖会有什么不同的意境?
浅蓝、浅绿、白色等冷色调瓷砖给人以宁静、舒放的感觉,它们可以用于卧室、休息厅等供人休息的环境中;淡黄、中黄、 橙黄等黄色系列的瓷砖,可使人胃口大开,增强食欲,也使人觉得活泼欢快,所以可以用于餐厅等环境;室内宽敞的房间,宜采用深色调并配以较大的图案,不致使人觉得空旷而显得亲切,小房间的墙面,可选用淡色调墙砖来扩伸空间。
2.超微粉和幻彩砖有什么区别?玉晶微粉和超微粉有什么区别?
都是采用特殊的随机自由布料工艺。但超微粉用原料细度更细,经过特殊的粉碎处理细度达到200目以上。超微粉的色彩和图案更细腻、更丰富。
玉晶微粉采用更为自然的自由布料工艺,将超微粉和幻彩砖工艺完美结合,并融合了特殊的低温晶体粉粒,使玉晶微粉更显晶莹剔透的玉石感觉。
3.渗花砖和超微粉、幻彩砖、颗粒砖在生产上有什么不同?
渗花砖在砖坯上经过丝网渗花工序制造不同的花纹图案。超微粉采用200目以上的微粉经过自由布料。幻彩砖经过多管自由布料工艺将不同颜色的粉料混在一起,达到不同图案,表里如一。颗粒砖是在原料中混入预先造的颗粒料,一起压制成型。
4.内墙瓷片有多少种规格?都有怎样不同的装饰效果?
市场上主要内墙瓷片常规规格有200×300、250×330、300×450、300×500、330×600,另外215×315、250×400、316×528、150×150、200×200等规格也有生产、超大规格420×740、600X900市场也可见。规格不同所体现的装饰效果也不同,也视不同空间和环境选用不同规格的瓷片。一般200×300水晶瓷片表面光亮、耐污、花色变化多样;250×330的哑光瓷片艺术感强;300×450、330×600的仿大理石效果突出,富丽堂皇,档次高。现在最常用的规格主要是:300×450、330×600。
5.抛光砖和玻化砖有何不同?
➀、玻化砖与抛光砖的区别主要在吸水率;
➁、吸水率低于0.5%的陶瓷都称为玻化砖,抛光砖吸水率低于0.5%,也属玻化砖,抛光砖只是将玻化砖进行镜面抛光而得。
6.仿古砖有什么特点?
仿古砖是运用现代瓷砖生产技术制造的具有古典风格及古旧外形的陶瓷砖。出于怀旧的心理,人们对古朴自然的环境往往有一种特殊的喜爱,仿古砖粗糙的表面质感,斑驳的色彩纹理、暗雅的色调使之能够营造出古旧悠远的气氛。
仿古砖源于意大利,现在国内也开始流行。仿古砖表面釉层凹凸不平;有的产品每块砖色泽都是不均匀、不相同,铺设地面或墙面会呈现自然的斑驳感,而这种看似随意,不经雕饰的铺设效果正是其他瓷砖产品难以媲美的。
7.仿古砖适用于何种场所?
仿古砖的适用性非常广泛,可用于户外广场,庭院、门廊及居室中客厅、餐厅、书房、浴室、厨房等,在一些公共空间如餐厅、商店、图书馆、小型酒店中使用,效果也十分独特。
8.普通渗花砖有何特点?
原材料制备方面,一般的渗花砖选用的是单一的黏土材料制作,而聚晶微粉砖选用了大量的优质瘠性材料(如金刚砂、石英、山玉)与黏土材料复合而成,因此聚晶微粉砖具有更优越的理化性能。
9.聚晶超微粉有何特点?
这种系列的产品除了具备超微粉玻化砖的特点(如耐磨性能好、抗折强度高、吸水率低等)之外,在产品的外观上产品的立体效果更加的突出,更加的接近于天然的石材!好主要在产品的装饰效果上,在产品的理化性能上面和超微粉的产品同一品牌而言,没有太大的差距!
10.花片与面砖的颜色为什么会差很大?
花片是瓷片的基础上经过加工、描绘、重烧等工序制成的,和配套的面砖相比有一定的色差,原因:一是加工花片时所使用的瓷片色号与配套瓷片色号不同,存在一定色差;而是即便所使用的底片和花片色号一致,但经过多次烧成后,在此过程颜色已发生了变化。
11.红色地砖用于厨房、卧室合适吗?
红色使人联想到血色,对增进食欲不利,因此不利于铺设厨房;同样红色是使人精神兴奋的色彩,用于卧室不利于使人心情平静,安心睡眠。
施工铺贴类
1.抛光砖铺贴时完好,使用一段时间表面出现裂纹是何原因?
抛光砖经过高温煅烧,达到瓷化,正确使用一般不会破裂。铺贴水泥标号过高或用纯水泥,强度过高,水泥硬化是伴随体积过剧变化或抛光砖未留膨胀缝,往往裂纹出现一定的规律性和方向性。
2.抛光砖为什么要干铺?
墙砖吸水率大,要吸收水泥浆中的水份,因此湿铺。抛光砖吸水率小,吸收水泥沙浆的水份极少,干铺不会影响水泥的硬化。另外,干铺水泥沙浆流动性小,可保证施工方便,保持现场干净,由于干铺基础层比较厚实,也能忍耐工人铺贴时少量在砖面行走的冲击而不至于出现铺贴严重不平整的施工质量事故。
3.沟缝胶用在何种砖的铺贴上?有什么优劣效果?
沟缝胶一般用在特殊场合的瓷砖接缝中,如浴室、游泳池等潮湿环境中,另外瓷砖与其他材质如铝合金、大理石接合,也可用沟缝胶。沟缝胶具有多种色彩、不开裂、耐水性好,无毒、无味,但因其是有机高分子复合材料,耐久性差,时间长了会老化、变色,影响美观。
4.面砖与腰线不一样大,铺贴时该怎么办?
先铺贴尺寸相差不大的瓷砖,尽量把尺寸相差大的调整到需加工地带或在预留缝中消除。另外,为了突出腰线的装饰效果,腰线与面砖错开铺贴,用“工”字缝更能体现其独特效果。
5.铺贴墙砖为什么有时会很快脱落?
在铺贴墙砖时用水泥砂浆做粘接剂,墙砖吸水率大,如果预先没有经过水的浸泡,铺贴后多孔的陶质砖则要吸收水泥砂浆里的水分。水泥在固化过程中需要大量水分,由于失水变得没有粘接力,没有强度,砖连带水泥砂浆一起从墙上脱落。
6.为什么铺贴好的地砖过一段时间后有时会“隆起”?
地面尺寸不会产生太大的变化,但二者之间的粘接剂配比不当则会产生较大的体积变化,致使地砖脱离地面隆起。另外,铺贴时砖与砖之间缝隙过小,无法消除自然膨胀也会造成隆起。
7.铺贴墙地砖时为什么要留缝?
一方面消除产品尺寸偏差带来的影响,另一方面避免因热胀冷缩,造成产品间互相挤压而形成的鼓起或剥离。国外的铺贴规范中,是规定必须留2 mm的灰缝。
8.产品铺贴后花纹效果不理想是何原因?
大部分产品有一定的图案和方向性,按产品图案特征或背面商标图案统一方向铺贴,可获得满意的铺贴效果。
9.铺贴瓷砖时用纯水泥行吗?
为了防止水泥收缩过大造成较大的拉应力拉裂瓷砖,宜用低标号水泥325或以下,1:3的水泥砂浆铺贴瓷砖。
10.抛光砖铺好后,工人为了避免其它项目施工时损伤砖面,就地用包装箱遮盖砖面?
包装箱遇水溶解腐烂,脱色渗进砖里面,很难清洗除污,最好的方法是用编织袋等不易脱色的物品进行遮盖保护。
11.铺贴后的抛光砖为何存在色差?
1)铺贴后不同位置可能所处光线条件不同,引起视觉上的色差;
2)施工时未看包装箱上的色号,不同批次、不同色号的砖铺在一起;
3)产品出厂分级时混色,将不同色号的砖混在一起,或分级人员专业水平低分不清。
12.墙砖横铺好呢?还是竖铺好?
墙砖横铺、竖铺主要取决于空间大小、结构。如果卫生间、厨房面积小,但内空高,可采用横铺以从视觉上拉大空间面积,缩小内空;如果卫生间、厨房矮小则竖铺可达到弥补视觉缺陷的效果。另一方面,横铺、竖铺还取决于个人的喜好。
13.铺贴瓷片时为何缝越铺越对不上?
1)用不同工作尺寸的产品铺同一平面,特别是不同的产品搭配时工作尺寸不一致;
2)没有拉线铺贴,并且没有预留砖缝,或没有在预留砖缝中及时调整,造成累积偏差;
3)没有按花纹图案方向统一铺贴。
14.为什么内墙瓷片铺贴时要加上腰线和单花?
突出装饰效果,使房间有立体层次感,富有生气。
产品搭配及使用类
1.抛光砖一般要多久做一次打蜡防护?
视人流量大小和使用环境而定,家庭一般2-3个月一次,办公室半个月一次,商场一个星期左右一次
2.为什么内墙瓷片铺贴时要加上腰线、单花?
为了达到更理想的装饰效果,有视角冲击力、立体感强,富有生机;腰线、花片能使整个装饰起到画龙点睛的作用。
3.上下两色的内墙瓷片如有误差该怎样解决?
如果是局部产品存在误差,通过调节预留缝或边角位以消除。如是两尺码瓷片,则可错开二分之一砖铺贴,达到另一种装饰效果。
4.卫生间地砖为什么很少有全瓷的?
瓷化砖要经常打蜡,防污性才能满足,而卫生间常有积水不利于瓷化砖,瓷化砖无防污蜡其防污性就不能保证;另外瓷化砖在规格和花色上较难与卫生间墙砖配套。
5.内墙瓷片上下两色与同一色调有什么区别?各自有什么特点?
内墙瓷片上下两色是指用上下不同的砖铺贴同一墙面,但求变化。同一色调是追求统一风格。
6.墙砖可铺于卫生间地面吗?
墙砖(瓷片)一般不可铺于地面。因瓷片是陶质的,机械强度较低,铺于地面容易受压破损;卫生间地面长期潮湿,瓷片容易受潮膨胀破裂;另外,瓷片釉面不防滑。
7.抛光砖为何要打蜡或涂上防污剂?
抛光砖打蜡可以更好地保护砖,施工时避免外物冲击、摩擦而受损;蜡清除后可增加砖的光泽度;更重要的是可以填充砖表面的气孔,使污垢不会塞到气孔内,易于日常清洁。
8.抛光砖清洁时干拖为何比湿拖好?
抛光砖吸水率虽然很低,湿拖时还是会吸小部分的水,长期以往容易吸进污物影响美观;另一方面湿拖更容易清除掉抛光砖表面的防污剂,起不到保护作用。
9.对不同的污染物质采用哪些不同的清洁剂擦拭?
1)植物脂、啤酒、咖啡、冰淇淋:氢氟化钠、碳酸氢钾
2)沉淀物、墨水、铁锈、灰浆、浓茶、橡胶:稀盐酸、硝酸、草酸、硫酸
3)油漆、绘图笔液:松节油、三氯乙烯、*酮丙**酸或碱类
4)焦碳、醋:酸或碱类
5)泥水:亚麻子油
6)非常污染:专用全能水清洁
7)日常清洁:家用清洁剂或洗涤剂
10.房间用砖是不是越大越好、越高档?
房间铺设多大规格的砖一般来说和房间面积成比例,小砖铺大房间则觉得太零碎,大砖铺小房间则觉得没有层次感、太呆板。一般来说30平方以上可考虑铺800×800的,45平方以上可考虑铺1000×1000规格的,同时考虑个人喜好和买砖成本。
六、陶瓷常识类
1.什么是一次烧成?什么是二次烧成?
一次烧成就是将陶瓷生坯施釉入窑高温煅烧一次而成制品的烧成方法。经过成型、干燥和施釉后的生坯,在烧成窑内一次烧成陶瓷产品的工艺路线。
二次烧成是指陶瓷坯体在施釉前后各进行一次高温处理的烧成方法。未上釉的生坯烧成称素烧,素烧后的坯称素坯。低温素烧(600-900℃)的主要目的在于使坯体具有足够的强度,施釉减少破损,并具有良好的吸附釉层的能力,此外部分氧化分解反应,减少了釉烧时的物质交换数量。一般精陶制品进行二次烧成时多是素烧温度比釉烧温度高,这种情况下以素烧为主,素烧的最终温度即是该种陶瓷的烧成温度,釉烧作用是将熔融温度较低的釉料熔化,均匀分布于坯体表面,形成紧密釉面。
2.放射性对人体的伤害是怎样度量的?
建筑材料中天然放射性元素镭-226、钍-232、钾-40的比活度高低决定了它对人体的影响,同时满足内照射指数IRa≤1.0和外照射指数Iγ≤1.3,则为使用范围不受限制产品。
3.单用光泽度可以判定抛光砖的好坏吗?
光泽度只是判定抛光砖质量的因素之一,强度、吸水率、耐磨度、耐腐蚀性、外观缺陷等因素综合判定才能决定其质量优劣。
4.玻化砖和釉面砖(地砖)的优缺点如何?
玻化砖结构致密,吸水率低,耐磨、光泽度高、强度高,但表面装饰不如釉面砖丰富多变。釉面砖吸水率较大,耐磨度不如玻化砖,但其色彩、图案变化多样。
5.为什么很多厂600规格的砖会有如601、602的尺寸?
制品烧成伴随体积收缩,原料成份不同、窑炉各区间温度不同,体积收缩程度不同,造成制品尺寸有差异,因此出现600、599、601等尺寸。
6.内墙瓷片背面为什么会有灰粉、背纹?
灰粉是制品入窑炉前,防止粘贴辊子而加的氧化铝粉,或者出窑后防止砖块彼此磨擦而涂刷的滑石粉,不影响使用。为了增加内墙瓷片铺贴时的粘贴牢固性,特地在背面增加背纹,加大磨擦。
7.日常中哪些砖是瓷质的?哪些是陶质的?
我们常见各种抛光砖、无釉锦砖、大部分卫生洁具是瓷质的,吸水率E≤0.5%;仿古砖、小地砖(地爬墙)、水晶砖、耐磨砖、亚光砖等是炻质砖,即半瓷砖,吸水率0.5%<E≤10%;瓷片、陶管、饰面瓦、琉璃制品等一般都是陶质的,吸水率E>10%。
8.陶瓷墙地砖是如何分类的?
1)按用途分为内墙砖、外墙砖和地砖。
2)按材质分为:
瓷质砖——透光性好,断面细腻呈贝壳状;
半瓷质砖——透光性差,机械强度高,断面呈石状;
陶质砖——不透光,机械强度较低,断面粗糙;
3)按成型方法分为干压法、可塑法、注浆法。
9.砖是用地下的泥做的吗?
墙地砖生产的主要原料为:高岭土和化工料等,高岭土主要包括砂、石粉、黑坭和白坭等,化工料主要包括发色料、减水剂等。通俗说法砖是用泥做的,但它不是一般的泥,要达到一定的化学成份,质量上乘并且稳定才能成为理想的原料,而且是要通过一系列科学的搭配和加工而成的。
10.抛光砖、内墙砖、釉面砖各执行的是哪个国家标准?
GB/T 4100.1—1999(E≤0.5%)瓷质砖:抛光砖、瓷质釉面砖、瓷质仿古砖
GB/T 4100.2—1999(0.5%<E≤3%)炻瓷砖:外墙砖、耐磨砖
GB/T 4100.3—1999(3%<E≤6%)细炻砖:目前没有
GB/T 4100.4—1999(6%<E≤10%)炻质砖:仿古砖、水晶砖、釉面砖
GB/T 4100.5—1999(E>10%)陶质砖:瓷片
另外广场砖采用日本标准,吸水率在0.5%<E≤3%之间。
11.哪些产品是采用一次烧、二次烧、三次烧的?
一次烧:抛光砖、仿古砖、地爬墙、水晶砖、耐磨砖、外墙砖、瓷片等
二次烧:瓷片
三次烧:花片、腰线(有些多次烧)
12.抛光砖与天然石材相比,有何优缺点?
➀抛光砖的原料选用是经过精心挑选严格把关的,再加上1250℃的高温烧成保证了其产品的放射性全部达到GB6566-2001A类产品的要求,使用范围不受限制,对人体健康无伤害,而天然石材受资源开采和矿物生成的限制,固含有Ru镭、Th钍、K钾等放射性元素,一旦选用不当容易对人体造成不可逆转的放射性致命伤害。
➁抛光砖色彩均匀柔和,基本无色差,而天然石材受成岩时间,岩层深度等影响,其产品色差相对较大,大家可细心观察酒店大堂的地面效果)。
➂抛光砖其砖体较薄,强度高,重量轻,而天然石材则相反,体厚、笨重,无意增加了建筑物的荷重,形成一种浅在的威协,同时也使得建筑物的成本上升,运输成本的增加,铺贴困难度大等。
13.木材与抛光砖比较有何缺点?
木材作为装饰材料,具有优美的纹理和自然色调,但其受环境及气候的影响很大,如容易受潮、虫蛀、腐烂,防火等级差,需要繁杂的养护工作,不耐用,特别是木地板铺贴需要甲醛粘合剂,甲醛易挥发对人体有害。而抛光砖则无此担忧。
14.耐磨砖和抛光砖有什么不同?
耐磨砖是没有经过抛光工序的无釉砖或有小量釉,表面较粗糙。日常说的耐磨抛光砖其实就是抛光砖,因抛光砖有耐磨功能而被冠以“耐磨”美名。
装修用什么瓷砖比较好?瓷砖铺设方法
施工尤需谨慎 盘点施工注意事项
勾缝如何施工,才能使所勾的缝,均匀、饱满一致,使其看起来比较美观呢。下面一起来看看勾缝剂施工步骤与其施工注意事项。
勾缝剂施工步骤
1、勾缝工具准备
瓷砖勾缝处理前,需要先准备好施工工具。一般施工工具包括填缝枪、钳子、裁纸刀、废报纸、抹布。
2、勾缝剂操作步骤将勾缝剂出料嘴卸下,刮片取下来,用钳子将料头夹掉,然后安上出料嘴,用裁纸刀沿粗筋处将出料嘴削成45度坡角,出料嘴宽度应与缝宽保持基本一致,以出料嘴能完全卧入缝中为宜。
3、施工方法将勾缝剂装入胶枪中,缓缓用力将料均匀涂在缝中,涂好一道后应尽快用刮片将缝中之料及时均匀的刮平,达到表面平滑光亮为好,刮时尽量不让勾缝剂溢出砖缝外部。
4、溢出料处理在刮平过程中如有料溢出缝外,先不用理会,可在全部填逢施工完24小时后,用裁纸刀轻轻铲起溢出料。用抹布沾少许*酮丙**或溶剂油清除不小心滴在地上的勾缝剂。施工注意事项
1、勾缝需平整结实
施工底料一定要平整、结实、无粉尘。勾缝时千万不要用质量较差的白水泥、填缝剂铺底对较窄缝尤其重要。
2、接缝宽窄要一致3.瓷砖勾缝施工
为保证瓷砖铺贴的整体效果,瓷砖勾缝需要宽窄一致,最好用塑料十字架定位,否则影响美观。而如果遇十字接口多的小砖施工时应本着先涂垂直缝,后涂水平缝的原则,遇十字交叉点时,后注勾缝剂刮到此处要跳过轻刮,使勾缝剂少流入交叉的缝中。铺贴不当易空鼓
监工瓷砖铺贴
瓷砖如果出现空鼓现象,瓷砖厂商和施工方可能会互相推诿责任。而作为业主来讲,最好是在瓷砖选购时把好关,在瓷砖铺贴时监好工。其中瓷砖铺贴阶段的不当施工是最容易导致瓷砖出现空鼓的,因此需要格外重视。
1、铺贴瓷砖的基层需处理好为避免瓷砖空鼓,首先瓷砖铺贴的墙面、地面基层必须处理干净。务必清除墙面上的各类污物,并提前一天用水浇湿基层,将湿度控制在30—70%。如果基层为新墙面,待水泥砂浆干至7成时,就应该准备铺贴瓷砖。
2、瓷砖清洁和浸泡处理瓷砖铺贴前,需要清洗干净。然后用干净的清水浸泡,直到不冒汽泡为止,一般需要2个小时。然后取出,待表面晾干后方可铺贴。
3、水泥砂浆需饱满均匀将调配好的水泥砂浆刮刀瓷砖背面时,要注意水泥砂浆需饱满均匀,不能偷工减料。
4、敲击排气需充分瓷砖铺贴时,如果底部的水泥砂浆厚薄不均匀,出现盆地状凹陷,而与此同时又没有用橡胶锤敲击或者敲击排气不充分,都可能造成瓷砖出现空鼓。
5、预留足够伸缩缝瓷砖铺贴时应该预留2-5mm的伸缩缝。如果没有足够的伸缩缝,在受到热冲击膨胀或湿气膨胀的作用下,相邻瓷砖之间可能发生应力而相挤,导致空鼓脱落的现象发生。
旧房翻新改造之“墙面”的基本处理方法
铺贴瓷砖的墙面翻新除了将原来的瓷砖全部清除外,也可以在旧有的瓷砖上面直接铺贴新的瓷砖,这种方法适用于原墙体基层做得比较好,房龄不大的房子。如果墙面已出现渗水,脱落的情况,就要打掉原来的瓷砖和防水,重新处理基层。
砖墙翻新材料:目前市面上有售的砖墙翻新材料有瓷砖表面处理剂和瓷砖、马赛克粘结剂两种,这些翻新材料可以直接涂刷在旧的墙面上,然后铺装新的墙砖,节省了时间和精力。
瓷砖表面处理剂:是一种特制的干粉状建材产品,它兼有粘合及找平功能,既可以与光滑的瓷砖面牢牢粘接,又可以形成平整的抹灰层。
瓷砖、马赛克粘结剂:瓷砖、马赛克粘结剂与传统水泥砂浆相似,但其实是由水泥等无机胶凝材料添加高分子聚合物制成,批抹于旧瓷砖或马赛克表面,干硬后便可进行新瓷砖铺贴或涂料施工。
墙面瓷砖翻新:厨房和卫生间墙地面无论为何种瓷砖,都可以在旧瓷砖上直接贴新瓷砖。
个别严重起鼓或损坏的瓷砖需要铲除,铲除后用马赛克面砖表面处理剂修补,与旧瓷砖表面一样平整后,再用瓷砖粘结剂粘贴新瓷砖,更牢固。
旧墙面涂刷涂料翻新:在旧的瓷砖或马赛克上涂刷涂料,对墙面的平整度和腻子层有更高的要求。
注意事项:
虽然快速翻新方法适用于各种类型饰面的旧马赛克和瓷砖墙地面,但新铺贴的瓷砖最好采用目前市面上推广的薄砖,厚度约为5-6mm,这样更有助于节省空间,对于马赛克或涂料饰面则没有特别要求。
对于新刷漆的墙面,理论上也可以用瓷砖粘结剂贴瓷砖;但对于老旧漆面墙,需要拆除面漆和腻子层,露出水泥砂浆层后,才能用马赛克面砖表面处理剂处理墙面,再用瓷砖粘结剂贴砖。
老房翻新 瓷砖选购安装有技巧
旧瓷砖要翻新,一般要求瓷砖要全部铲清,劳动强度很大。如欲在旧瓷砖上加贴新瓷砖,则水泥砂浆很难胜任,此时必需用树脂型石材粘结剂,它不怕瓷砖上的油腻、污渍,而且有较好的粘结强度。
用瓷砖装修应留意防水层的处理,特别是卫浴间的墙面更应留意,由于更换瓷砖通常会破坏原有的水泥砂浆层,补救的办法是在铺贴瓷砖之前,先打一层沥青防水层,再将瓷砖之间的缝隙填上白水泥。
施工:要避免墙面砖脱落,在粘贴时要留意
墙砖应从下向上铺贴,一面墙不能一次铺贴到顶;铺贴前要检查墙面是否有裂缝,打底抹灰前应对表面当真处理,根据墙面材料的不同,适当调整砂浆或胶粘剂的配比,使墙砖和墙面粘贴牢固;涂抹粘结剂材料时,需要中间稍高,周围稍低,这样便于粘贴后无空气积压于粘结层中;墙砖需在净水中浸泡至少三十分钟后,阴干才能铺贴;粘结灰浆(或胶贴剂)黏稠度要适当,过稀或过浓均影响其粘结强度,粘贴后应等待胶粘剂干燥后,再将嵌缝填实。
铺贴顺序有讲究
铺贴瓷砖的顺序有讲究,将墙地表面洗刷干净,用水泥砂浆抹平打底,墙面水泥与沙的比例为1:4,地面水泥与沙的比例为1:3;计算瓷砖数目,确定铺装基准线,沿墙面由下而上地顺序铺贴,接缝为1-3毫米,可以根据实际面积调整瓷砖间距,使边角处皆用整砖,既省时又美观;面砖放好后,用橡胶锤敲击表面,使其粘牢,待瓷砖固化粘牢后,用白水泥填缝再抹干净就可以了。
分歧格瓷砖不能买
事实上,有些瓷砖的优劣通过肉眼也能分辨,例如尺寸误差,几何尺寸是否尺度是判定瓷砖优劣的枢纽,用卷尺量一量砖面的对角线和四边尺寸以及厚度是否平均即可判定。色差,随机开箱抽查几块,放在一起一一比较,一般有细微差别是正常的,假如十分显著就有题目了,不外不同出产批号的瓷砖也有色差,购买时最好一次将数目买足,否则以后配色很难一致。
裂纹,釉下层裂纹,表面龟裂不平,釉层固然光亮但釉层内或釉层中有夹杂物;雀斑,釉面颜色中孤立变异色点;有以上题目的瓷砖,都肯定是分歧格产品,千万不能购买。
釉面砖是装修中最常见的砖种,因为色彩图案丰硕,而且防污能力强,被广泛使用于墙面和地面之中,常见的质量题目主要有两方面,龟裂产生的根本原因是坯与釉层间的应力超出了坯釉间的热膨胀系数之差。另外,当釉面比坯的热膨胀系数大,冷却时釉的收缩大于坯体,釉会受拉伸应力,当拉伸应力大于釉层所能承受的极限强度时,就会产生龟裂现象。
瓷砖的清洁保养瓷砖常会被油腻、水锈、皂垢等玷污,尤其瓷砖接缝处更易藏污纳垢。为保持瓷面清洁又不损坏瓷面光亮,可以使用多功能去污膏进行清洁。至于瓷砖缝隙处,则应先使用牙刷蘸少许去污膏除去污垢,再在缝隙处用羊毫刷一道防水剂即可,这样不仅能防渗水且能防霉菌生长。
粘瓷砖用什么好?
瓷砖胶的使用方法
瓷砖胶又称瓷砖粘合剂或粘结剂、粘胶泥等多种叫法,是现代装潢的新型材料,替代了传统水泥黄沙,胶粘结力是水泥砂浆的数倍能有效粘贴大型的瓷砖石材,避免掉砖的风险。良好的柔韧性,防止生产空鼓。主要用于粘贴瓷砖、面砖、地砖等装饰材料,广泛适用于内外墙面、地面、浴室、厨房等建筑的饰面装饰场所。其主要特点是粘接强度高、耐水、耐冻融、耐老化性能好及施工方便,是一种非常理想的粘结材料。
相对水泥而言,瓷砖胶具有诸多优点,比如使用瓷砖胶可以比使用水泥多节约空间,瓷砖胶只要薄薄的一层就可以了,而水泥则要比较厚;瓷砖胶粘力强大,如果施工工艺达标的话,瓷砖粘的非常牢固;还能减少废料,无有毒的添加物,符合环境要求等。
施工墙面要湿润(外湿里干),并保持一定的平整度,高低不平或极其粗糙的部位应用水泥砂浆等材料找平;基层必须清除浮灰、油污、蜡质,以免影响粘结度;粘贴瓷砖后在5~15分钟内可以移动纠正。水灰比约为1:4,搅拌均匀后的粘结剂应在5~6小时内用完(温度在20度左右时);将混合后的粘合剂涂抹在粘贴砖材的背面,然后用力按,直至平实为止。因材料不同而实际耗用量不同,一般每平方米至少约4.5~6公斤,粘贴厚度约2~3mm。
使用常识:
1、脱醋酸型:
硫化速度快,透明性好,但是在固化过程中释放出醋酸;具有刺激性气味,而且对金属、镀膜玻璃和一些无机材料有腐蚀。
2、脱醇型TC:
固化收缩率小,浸水剥离小,对大部分基材无腐蚀;对氟碳型材、塑钢和白色大理石的粘接性较差;在高温下施工,会由于反应速度过快,导致生成的醇性小分子不能及时挥发,而形成气泡影响施工质量。脱肟型TW:粘接性较好可在适当高温施工,不会产生气泡;对铜和镜业有微腐.且收缩率较醇型大。
使用限制:
非结构胶禁止使用于结构性装配; 不宜用于渗出油脂、增塑剂或其它溶剂的建材表面;不宜用于结霜或潮湿的表面、长期埋于地下或长期浸水场合;不宜用于油漆表面,可能会因漆膜龟裂或剥落而造成密封失败;不宜用于会直接接触食物或易遭到机械磨损的地方;不宜用于建材表面温度低于4℃或高于40℃时施工。
3、脱酸型:
酸性胶不宜用于水泥、石材上, 因为酸胶固化产生醋酸,会与水泥、石材等碱性材料表面发生反应,形成一种白垩状的物质,而引起脱落;基材的膨胀系数较大,有位移或振动,胶施工时打的太薄,均容易造成中性胶固化后表面起皱现象;如中性胶和酸胶同时使用时有可能导致中性胶发黄;
(1)高温施胶,高温固化;固化速度过快,释放甲醇的速度大于甲醇从胶体中渗出的速度,使甲醇聚集后气化产生气泡;
(2)施胶太薄,小于6㎜;
(3)泡沫杆(条)破坏引起发泡(开孔式泡沫条);有水份;泡沫条材质不相容、发生化学反应;
(4)施胶不规则,反复刮平。以上4条均能导致施胶后的起泡现象。
在施工修边时注意不要过度的挤压,否则容易引起衬垫泡沫棒变形,之后泡沫棒会逐渐恢复,导致密封胶整体鼓起;施工时在施工允许范围内尽量延长修正的时间,同时调整操作,使用刮刀从胶缝下端向上修边,可以避免固化后胶条表面不平整和少量下垂;由于市场上各类型材的不同性,建议客户在使用每批次的胶产品之前,自行进行简易的粘结性试验,在认可产品质量后方可广泛使用,这是在保证工程质量的同时也保障自身的利益。
特别感谢瓷砖商学院提供的相关资料!
这里推荐几种瓷砖必备的好物。喜欢的就拿走吧!