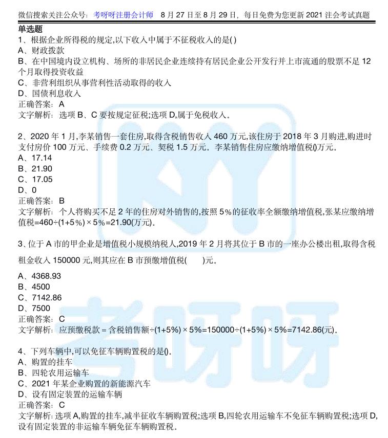
对答案啦!对答案啦!2021年注册会计师《经济法》考试已经结束!《经济法》考试结束后,大家是不是都很想对答案呀!为了能让大家在第一时间看到2021注册会计师《经济法》考试试题及答案解析,考呀呀会计网校为大家整理了考生回忆版的注册会计师《经济法》考试试题及答案解析!以下就是2021年注册会计师《经济法》第一批考试试题及答案解析:
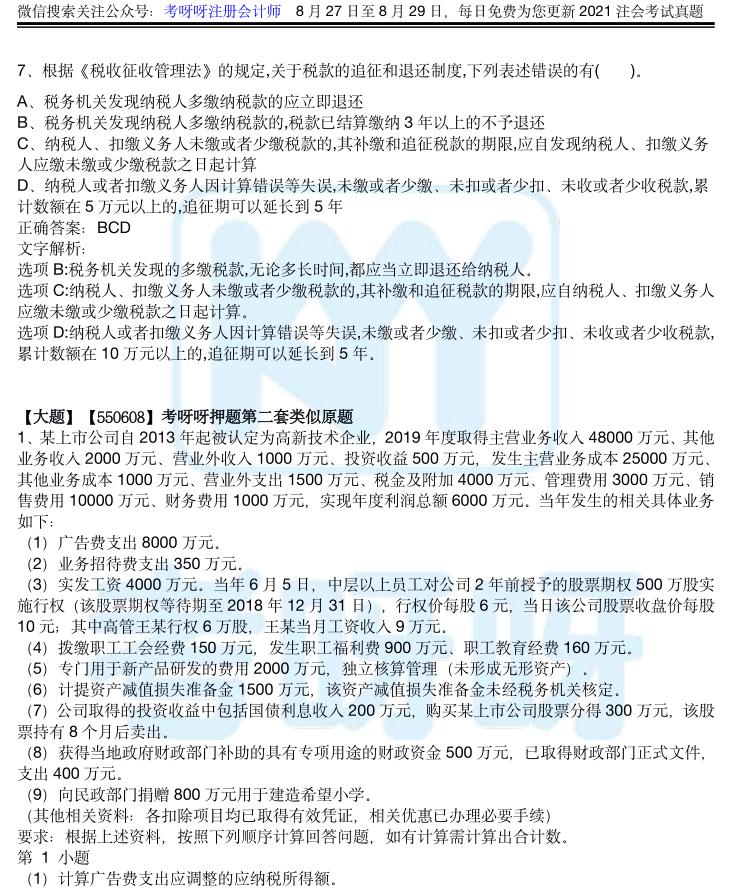
【已更新】2021注会专业阶段考试真题答案解析汇总(6科)需要的可关注私信给小编私信免费领取哦!





对答案啦!对答案啦!2021年注册会计师《经济法》考试已经结束!《经济法》考试结束后,大家是不是都很想对答案呀!为了能让大家在第一时间看到2021注册会计师《经济法》考试试题及答案解析,考呀呀会计网校为大家整理了考生回忆版的注册会计师《经济法》考试试题及答案解析!以下就是2021年注册会计师《经济法》第一批考试试题及答案解析:
【已更新】2021注会专业阶段考试真题答案解析汇总(6科)需要的可关注私信给小编私信免费领取哦!




