3月26日民航局宣布
国内每家航司至任一国家航线
只能保留1条
每航线每周班次不超1班
调减航班自3月29日起开始执行

自《通知》发布后
各航司大幅调整国际航班
陆续公布调整后的国际航班计划表
具体还有哪些国际航班运行呢?
国航:

南航:

东航:

海航、首都航:

注:此航班时刻表从3月29日起执行,目前海航的两个国际航班周几执飞待定。
厦航(航班有变化,请查看“中国民航网”微博)

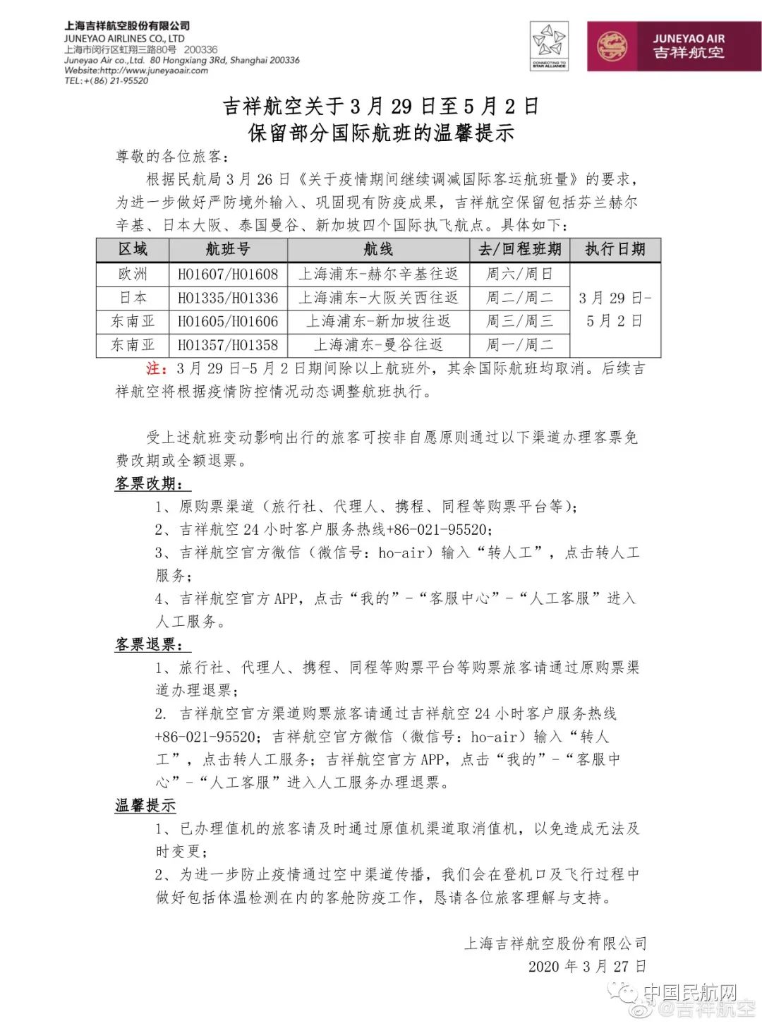
吉祥航空:

春秋航空:

另外,继北京之后,广州、上海入境防疫新政陆续出台,严防疫情输入。
广州:
自3月27日6:00起,对所有经广东口岸入境人员(含港澳台地区,含中转旅客)实行核酸检测全覆盖,并集中隔离医学观察14天,集中隔离食宿费用自理”的最新防疫工作要求。
上海:
上海市新冠肺炎疫情防控工作领导小组办公室决定,从3月28日零时起,对所有入境来沪人员一律实施为期14天的集中隔离健康观察。