一、主体条件要求



二、股本及公开发行比例要求


三、财务与会计要求






四、独立性要求


五、内部控制要求

六、 规范运作要求




七、募集资金运用要求

八、股东承诺



九、信息披露

十、其他(税收、或有事项等)

行业属性
- 申报科创板发行上市,应当属于下列行业领域的高新技术产业和战略性新兴产业:
(一)新一代信息技术领域,主要包括半导体和集成电路、电子信息、下一代信息网络、人工智能、大数据、云计算、软件、互联网、物联网和智能硬件等;
(二)高端装备领域,主要包括智能制造、航空航天、先进轨道交通、海洋工程装备及相关服务等;
(三)新材料领域,主要包括先进钢铁材料、先进有色金属材料、先进石化化工新材料、先进无机非金属材料、高性能复合材料、前沿新材料及相关服务等;
(四)新能源领域,主要包括先进核电、大型风电、高效光电光热、高效储能及相关服务等;
(五)节能环保领域,主要包括高效节能产品及设备、先进环保技术装备、先进环保产品、资源循环利用、新能源汽车整车、新能源汽车关键零部件、动力电池及相关服务等;
(六)生物医药领域,主要包括生物制品、高端化学药、高端医疗设备与器械及相关服务等;
(七)符合科创板定位的其他领域。(适用科创板)
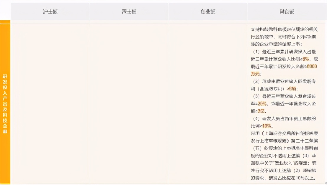
2. 支持和鼓励科创板定位规定的相关行业领域中,若科创板申报企业未同时满足《科创属性评价指引(试行)(2021年修正)》中关于“研发投入、研究人员占比、发行专利、营业收入”四项常规指标,但符合下列情形之一的企业申报科创板上市:
(1)发行人拥有的核心技术经国家主管部门认定具有国际领先、引领作用或者对于国家战略具有重大意义;
(2)发行人作为主要参与单位或者发行人的核心技术人员作为主要参与人员,获得国家科技进步奖、国家自然科学奖、国家技术发明奖,并将相关技术运用于公司主营业务;
(3)发行人独立或者牵头承担与主营业务和核心技术相关的“国家重大科技专项”项目;
(4)发行人依靠核心技术形成的主要产品(服务),属于国家鼓励、支持和推动的关键设备、关键产品、关键零部件、关键材料等,并实现了进口替代;
(5)形成核心技术和主营业务收入的发明专利(含国防专利)合计50项以上。(适用科创板)
3. 公司的生产经营符合法律、行政法规和公司章程的规定,符合国家产业政策。
4. 根据国家发改委制定的《产业结构调整指导目录》,被列入限制类和淘汰类的行业原则上不能进行A股IPO。
5. 外商投资企业适用《外商投资准入特别管理措施(负面清单)》。
6. 行业整体不受限制,但是法规政策对相关业务有特别制约的。例如:
(1)对依托国家资源的世界遗产、风景名胜区、自然保护区、森林公园、*物文**保护单位和景区内宗教活动场所等游览参观点,不得以门票经营权、景点开发经营权打包上市;
(2)民办园一律不准单独或作为一部分资产打包上市;
(3)禁止将佛教道教活动场所作为企业资产打包上市或进行资本运作。
7. 以服务国家战略、建设现代化经济体系为导向,加大对新技术新产业新业态新模式的支持力度。
8. 部分特殊行业需要行业主管部门前置审批。例如:
(1)商业银行必须向银行业监管部门报批;
(2)军工企业上市需要获得国家国防科技工业局批准;
(3)文化传媒企业上市需要获得*党**的宣传部门及行业主管部门的批准等。
9. 创业板定位于深入贯彻创新驱动发展战略,适应发展更多依靠创新、创造、创意的大趋势,主要服务成长型创新创业企业,并支持传统产业与新技术、新产业、新业态、新模式深度融合。(适用创业板)
10. 属于中国证监会公布的《上市公司行业分类指引(2012年修订)》中下列行业的企业,原则上不支持其申报在创业板发行上市,但与互联网、大数据、云计算、自动化、人工智能、新能源等新技术、新产业、新业态、新模式深度融合的创新创业企业除外:
(一)农林牧渔业;(二)采矿业;(三)酒、饮料和精制茶制造业;(四)纺织业;(五)黑色金属冶炼和压延加工业;(六)电力、热力、燃气及水生产和供应业;(七)建筑业;(八)交通运输、仓储和邮政业;(九)住宿和餐饮业;(十)金融业;(十一)房地产业;(十二)居民服务、修理和其他服务业。(适用创业板)
相关法规
关于学前教育深化改革规范发展的若干意见(精读1条)
创业板首次公开发行股票注册管理办法(试行)(精读2条)
首次公开发行股票并上市管理办法(2020年7月修正)(精读1条)
首次公开发行股票并上市管理办法(2018年修正)(已被修改)(精读1条)
中国银保监会中资商业银行行政许可事项实施办法(2018年修订)(精读1条)
关于进一步治理佛教道教商业化问题的若干意见(精读1条)