
翻译:杨泓 何泽琳 邓诗蕾 黄启涛(南方医科大学南方医院妇产科 )
审校:陈继明(南京医科大学常州临床医学院妇产科学教研室;南京医科大学附属常州第二人民医院妇产科)
温馨提示:本文多为图片内容,建议单击图片放大后进行阅读。
接上文:2019昆士兰临床指导:原发性产后出血(上)
3.治疗
在没有血流动力学改变的情况下,大出血可在分娩时可迅速发展。因此,对所有产妇的密切监护、早期诊断和迅速反应是至关重要的1。
3.1
失血量估计

3.3
复苏
对PPH的最初应对需要多科室的共同参与1,12来恢复产妇的血流动力学状态,同时确定出血的原因并进行治疗。一旦确认PPH,立即通知有经验的资深产科医生(并要求立即出席)。


3.3.1 氨甲环酸
在PPH发病后尽快给予氨甲环酸56,最好在PPH后3小时内给予。

3.3.2 PPH期间的支持

3.4
宫缩异常
必须清空子宫腔以促子宫收缩。最初的临床和机械措施包括:
按摩子宫底,刺激宫缩4,11,12,29
评估是否需要双手加压4,11
检查胎盘和胎膜是否完整
排出子宫内血块
插入留置尿管,排空膀胱11,12
3.4.1 治疗宫缩乏力的一线药物



3.4.2 治疗宫缩乏力的二线药物

3.4.3 难治性产后出血


3.5
创伤
创伤是PPH的第二大常见原因,可能涉及子宫,宫颈,阴道或会阴。
3.5.1 生殖道创伤

3.5.2 子宫颈创伤

3.5.3 子宫破裂
子宫破裂可以自行发生或与先前的产科手术有关,出血的严重程度取决于破裂的程度。

3.5.4子宫内翻
子宫内翻与即刻危及生命的出血和休克有关,延迟治疗将增加死亡风险。在尝试重新定位底部之*考前**虑麻醉。


3.6
妊娠相关物残留


3.7
凝血功能障碍
晚期诊断或低估出血量可能与凝血病有关72。如果怀疑是凝血病,请咨询血液学家或输血专家,以获得血液成分替换,实验室检测和结果解释方面的建议1。

3.7.1目标结果
尽早和频繁地测量以下参数。治疗成功后,数值应趋于正常1。

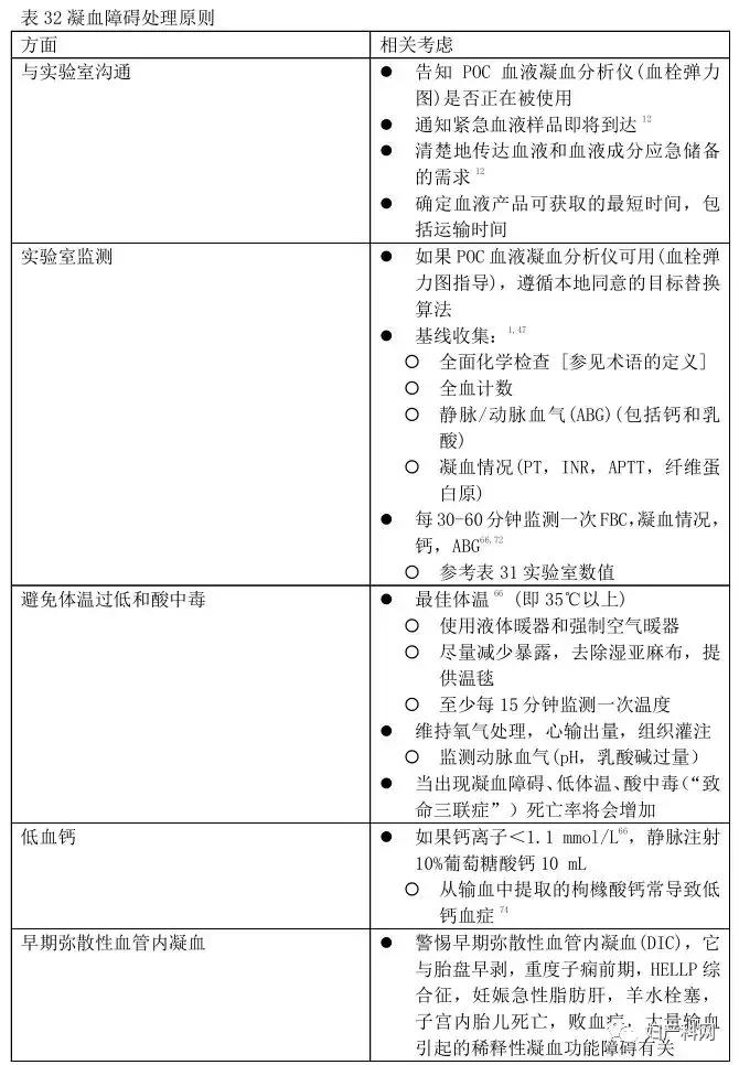
3.7.2凝血障碍处理原则

5.
产后出血后的护理


附录B:PPH药物和血液制品
有关适应症、注意事项、禁忌症和相互作用的详细信息,请参阅药典。

审校专家

陈继明
陈继明,男,副主任医师,医学博士(博士后在站),硕士研究生导师。现任南京医科大学常州临床医学院妇产科学教研室主任,南京医科大学附属常州第二人民医院妇科病区主任,杏霖妇科内分泌研究院学术部部长/学术审核组组长。主要专业特长为妇科内分泌疾病、妇产科常见病诊治及妇科良恶性肿瘤的微创治疗,擅长单孔腹腔镜手术(LESS)及自然通道"无疤痕"腹腔镜手术(V-NOTES)。熟练掌握单孔腹腔镜下妇科良恶性肿瘤手术,并将5mm mini切口单孔腹腔镜手术广泛应用于妇科疾病的诊治。单孔腹腔镜技术曾获市卫计委医学新技术引进奖一等奖,第六届/第七届中国妇产科网手术视频大赛三等奖,第六届妇科肿瘤长江论坛青年医师优秀视频二等奖、2018江苏省抗癌协会妇科肿瘤专委会学术年会视频比赛二等奖,第六届/第七届SESGE优秀手术视频等。
现任“中国妇幼保健协会妇科内分泌专业委员会青年科研学组秘书”、“中国妇幼保健协会妇科内分泌专业委员会妇科内分泌与肿瘤青年学组委员”、“中国妇幼保健协会妇科内分泌专业委员会健康扶贫工作学组委员”、“中国妇幼保健协会妇幼微创分会腹腔镜学组委员”、“中国妇幼保健协会妇幼微创分会青年委员会全国青年委员”、“中国医师协会妇产科分会妇科单孔腹腔镜技术全国科研协作组成员”、“中国中药协会女性生殖健康药物研究专业委员会委员”、“中国性科学理事会专家委员会委员”、“中国老年医学学会妇科分会青年委员会委员”、“中国医疗保健国际交流促进会妇产科分会妇产科创新技术与临床转化学组委员”、“中国中医药研究促进会中西医结合妇产与妇幼保健分会委员”、“中国整形美容协会女性生殖整复分会生殖物理整复专业学组成员”、“中国医药教育协会毕业后与继续医学教育指导委员会委员”、“中国研究型医院学会妇科肿瘤专业委员会青年委员”、“中国成人教育协会医学继续教育专业委员会腔镜国际培训中心常务委员”、“江苏省医师协会妇产科医师分会委员”、“江苏省医师协会微无创医学专业委员会妇科学组委员”、“江苏省预防医学会妇女保健专业委员会妇科内分泌学组成员”、“江苏省预防医学会妇女保健专业委员会女性盆底学组成员”、“常州市医学会妇产科分会第五届委员会委员兼秘书”、“常州市医师协会妇产科医师分会第二届委员会委员兼秘书”、“美国妇科腹腔镜医师协会(AAGL)会员”、“杏霖妇科内分泌研究院优秀科普讲者”、“杏霖妇科内分泌研究院媒体宣传信息员”。
获评"江苏省333人才工程第三层次培养对象"、“江苏省卫生拔尖人才”、“常州青年医学创新人才工程培养对象”、“2018常州市引进优秀医学博士”、“2019《健康报》社首批青年医生全明星成长计划”、“院十佳青年医务工作者”、“院十佳*党**员创新人才”、“院十佳患者信赖的医务工作者”。
现为《中国计划生育与妇产科杂志》、《现代药物与临床杂志》、《国际妇产科前沿杂志》编委、《实用妇科内分泌杂志》中青年编委、《Life Research》editor;《World Journal of Gynecology & Women’s Health》associated editor;《重庆医学》、《中国性科学》、《中国肿瘤外科》、《安徽医药》等杂志特邀审稿专家。
参考文献
1. National Blood Authority (NBA). Patient blood management guidelines: module 5 obstetrics and maternity. Canberra Australia: NBA; 2015.
2. Alexander J, Thomas PW, Sanghera J. Treatments for secondary postpartum haemorrhage. Cochrane Database of Systematic Reviews. 2002; Issue 1. Art. No.: CD002867. Available from: http://onlinelibrary.wiley.com/store/10.1002/14651858.CD002867/asset/CD002867.pdf?v=1&t=jdxsme5c&s=e7d17500a3fea54 f89ddd84f5ba93907ab24d7fd DOI:10.1002/14651858.CD002867.
3. Australian Institute of Health and Welfare. National maternity data development project: primary postpartum haemorrhage: research brief no.8. Cat. no. PER 82. [Internet]. 2016 [cited 2017 June 09]. Available from: http://www.aihw.gov.au.
4. World Health Organization. WHO recommendations for the prevention and treatment of postpartum haemorrhage. [Internet]. 2012 [cited 2017 April 10]. Available from: http://www.who.int
5. Ford JB, Roberts CL, Simpson JM, Vaughan J, Cameron CA. Increased postpartum hemorrhage rates in Australia. Int J Gynaecol Obstet 2007;98(3):237-43.
6. Knight M, Callaghan WM, Berg C, Alexander S, Bouvier-Colle MH, Ford JB, et al. Trends in postpartum hemorrhage in high resource countries: a review and recommendations from the International Postpartum Hemorrhage Collaborative Group. BMC Pregnancy Childbirth 2009;9:55.
7. Kramer MS, Berg C, Abenhaim H, Dahhou M, Rouleau J, Mehrabadi A, et al. Incidence, risk factors, and temporal trends in severe postpartum hemorrhage. Am J Obstet Gynecol 2013;209(5):449 e1-7.
8. Australian Institute of Health and Welfare, Humphrey M, Bonello M, Chughtai A, Macaldowie A, Harris K, et al. Maternal deaths in Australia 2008-2012. cat no Per 70. Maternal deaths series number 5. [Internet]. 2015 [cited 2017 June 09]. Available from: http://www.aihw.gov.au.
9. American College of Obstetricians and Gynecologists (ACOG). Practice Bulletin: Clinical management guidelines for obstetrician-gynecologists. No. 76. Postpartum hemorrhage. Obstetrics and Gynecology 2006 (reaffirmed 2015);108(4):1039- 47.
10. Begley C, Gyte G, Devane D, McGuire W, Weeks A. Active versus expectantmanagement for women in the third stage of labour. Cochrane Database of Systematic Reviews. 2015; Issue 3. Art. No.: CD007412. DOI:10.1002/14651858.CD007412.pub4.
11. The Royal Australian and New Zealand College of Obsetricians and Gynaecologists. Management of postpartum haemorrhage. [Internet]. 2016 [cited 2017 June 09]. Available from: www.ranzcog.edu.au.
12. Mavrides E, Allard S, Chandraharan E, Collins P, et al, on behalf of the Royal College of Obstetricians and Gynaecologists. Prevention and management of postpartum haemorrhage. BJOG 2016;124:e106-2149.
13. The Australian Council on Healthcare Standards. Clinical indicator user manual 2012: obstetrics version 7.
14. World Health Organization. International Statistical Classification of Diseases and Related Health Problems 10th Revision. ICD-10 Version: 2016. [Internet][cited 2017 November 22]. Available from: http://www.who.int/classifications/icd/en/.
15. Rizvi F, Mackey R, Barrett T, McKenna P, Geary M. Successful reduction of massive postpartum haemorrhage by use of guidelines and staff education. BJOG 2004;111(5):495-8.
16. Royal College of Obstetricians and Gynaecologists. Blood transfusions in obstetrics. Green-top Guideline No.47. [Internet]. 2015 [cited 2017 June 02]. Available from: http://www.rcog.org.uk/
17. Australian Commission on Safety and Quality in Health Care. National consensus statement: essential elements for recognising and responding to clinical deterioration. [Internet]. 2010 [cited 2017 June 09]. Available from: https://www.safetyandquality.gov.au.
18. Shields LE, Wiesner S, Fulton J, Pelletreau B. Comprehensive maternal hemorrhage protocols reduce the use of blood products and improve patient safety. Am J Obstet Gynecol 2015;212(3):272-80.
19. Dilla AJ, Waters JH, Yazer MH. Clinical validation of risk stratification criteria for peripartum hemorrhage. Obstet Gynecol 2013;122(1):120-6.
20. Wetta LA, Szychowski JM, Seals S, Mancuso MS, Biggio JR, Tita AT. Risk factors for uterine atony/postpartum hemorrhage requiring treatment after vaginal delivery. Am J Obstet Gynecol 2013;209(1):51 e1-6.
21. Oberg AS, Hernandez-Diaz S, Palmsten K, Almqvist C, Bateman BT. Patterns of recurrence of postpartum hemorrhage in a large population-based cohort. Am J Obstet Gynecol 2014;210(3):229 e1-8.
22. Nyflot LT, Sandven I, Stray-Pedersen B, Pettersen S, Al-Zirqi I, Rosenberg M, et al. Risk factors for severe postpartum hemorrhage: a case-control study. BMC Pregnancy Childbirth 2017;17(1):17.
23. Fyfe EM, Thompson JM, Anderson NH, Groom KM, McCowan LM. Maternal obesity and postpartum haemorrhage after vaginal and caesarean delivery among nulliparous women at term: a retrospective cohort study. BMC Pregnancy Childbirth 2012;12:112.
24. Bateman BT, Berman MF, Riley LE, Leffert LR. The epidemiology of postpartum hemorrhage in a large, nationwide sample of deliveries. Anesth Analg 2010;110(5):1368-73.
25. Bais JM, Eskes M, Pel M, Bonsel GJ, Bleker OP. Postpartum haemorrhage in nulliparous women: incidence and risk factors in low and high risk women. A Dutch population-based cohort study on standard (> or = 500 ml) and severe (> or = 1000 ml) postpartum haemorrhage. Eur J Obstet Gynecol Reprod Biol 2004;115(2):166-72.
26. Sosa CG, Althabe F, Belizan JM, Buekens P. Risk factors for postpartum hemorrhage in vaginal deliveries in a Latin- American population. Obstet Gynecol 2009;113(6):1313-9.
27. Royal College of Obstetricians and Gynaecologists. Placenta praevia, praevia accreta and vasa praevia: diagnosis and management Green-top Guideline No.27. [Internet]. 2011 [cited 2017 May 30]. Available from: http://www.rcog.org.uk/
28. Fan D, Xia Q, Liu L, Wu S, Tian G, Wang W, et al. The incidence of postpartum hemorrhage in pregnant women with placenta previa: a systematic review and meta-analysis. PLoS One 2017;12(1):e0170194.
29. Sentilhes L, Vayssiere C, Deneux-Tharaux C, Aya A, Bayoumeu F, Bonnet M, et al. Postpartum hemorrhage: guidelines for clinical practice from the French College of Gynaecologists and Obstetricians (CNGOF) in collaboration with the French Society of Anesthesiology and Intensive Care (SFAR). European Journal of Obstetrics & Gynecology and Reproductive Biology 2016;198:12-21.
30. Queensland Clinical Guidelines. Induction of labour. Guideline No. MN17.22-V5-R22. [Internet]. Queensland Health. 2017. [cited 2017 December 10]. Available from: http://www.health.qld.gov.au
31. Joint United Kingdom (UK) Blood Transfusion and Tissue Transplantation Services Professional Advisory Committee. Jehovah's Witnesses and blood transfusion. [Internet]; Available from: http://www.transfusionguidelines.org
32. Currie J, Hogg M, Patel N, Madgwick K, Yoong W. Management of women who decline blood and blood products in pregnancy. The Obstetrician and Gynaecologist 2010;12:13-20.
33. Queensland Clinical Guidelines. Preterm labour and birth. Guideline No. MN14.6-V7-R19. [Internet]. Queensland Health. 2014. [cited 2017 October 10]. Available from: http://www.health.qld.gov.au
34. Cheng YW, Delaney SS, Hopkins LM, Caughey AB. The association between the length of first stage of labor, mode of delivery, and perinatal outcomes in women undergoing induction of labor. Am J Obstet Gynecol 2009;201(5):477 e1-7.
35. Looft E, Simic M, Ahlberg M, Snowden JM, Cheng YW, Stephansson O. Duration of second stage of labour at term and pushing time: risk factors for postpartum haemorrhage. Paediatr Perinat Epidemiol 2017;31(2):126-33.
36. Le Ray C, Fraser W, Rozenberg P, Langer B, Subtil D, Goffinet F, et al. Duration of passive and active phases of the second stage of labour and risk of severe postpartum haemorrhage in low-risk nulliparous women. Eur J Obstet Gynecol Reprod Biol 2011;158(2):167-72.
37. Queensland Clinical Guidelines. Vaginal birth after caesarean section (VBAC). Guideline No. MN15.12-V4-R20. [Internet]. Queensland Health. 2017. [cited 2017 December 10]. Available from: http://www.health.qld.gov.au
38. Queensland Clinical Guidelines. Perineal care. Guideline No. MN12.30-V2-R17. [Internet]. Queensland Health. 2012. [cited 2017 April 10]. Available from: http://www.health.qld.gov.au
39. Australian Medicines Handbook. Carbetocin. [Internet]. Adelaide: Australian Medicines Hanbook Pty Ltd; 2017 [cited 2017 May 30]. Available from: http://amhonline.amh.net.au/
40. Abedi P, Jahanfar S, Namvar F, Lee J. Breastfeeding or nipple stimulation for reducing postpartum haemorrhage in the third stage of labour (Review). Cochrane Database of Systematic Reviews. 2013; Issue 1. Art. No.: CD010845. DOI:10.1002/14651858.CD010845.pub2.
41. Queensland Clinical Guidelines. Normal birth. Guideline No. MN17.25-V2-R22. [Internet]. Queensland Health. 2017. [cited 2017 December 10]. Available from: http://www.health.qld.gov.au
42. Westhoff G, Cotter A, Tolosa J. Prophylactic oxytocin for the third stage of labour to prevent postpartum haemorrhage (Review). Cochrane Database of Systematic Reviews. 2013; Issue 10. Art. No.: CD001808. DOI:10.1002/14651858.CD001808.pub2.
43. Gulmezoglu AM, Lumbiganon P, Landoulsi S, Widmer M, Abdel-Aleem H, Festin M, et al. Active management of the third stage of labour with and without controlled cord traction: a randomised, controlled, non-inferiority trial. Lancet 2012;379(9827):1721-7.
44. Soltani H, Hutchon D, Poulose T. Timing of prophylactic uterotonics for the third stage of labour after vaginal birth. Cochrane Database of Systematic Reviews. 2010; Issue 8. Art. No.: CD006173. DOI:10.1002/14651858.CD006173.pub2.
45. Adnan N, Conlan-Trant R, McCormick C, Boland F, Murphy DJ. Intramuscular versus intravenous oxytocin to prevent postpartum haemorrhage at vaginal delivery: randomised controlled trial. BMJ 2018;362:k3546.
46. McDonald S, Middleton P, Dowswell T, Morris P. Effect of timing of umbilical cord clamping of terminfants on maternal and neonatal outcomes (Review). Cochrane Database of Systematic Reviews. 2013; Issue 7. Art. No.: CD004074. DOI:10.1002/14651858.CD004074.pub3.
47. Sentilhes L, Merlot B, Madar H, Sztark F, Brun S, Deneux-Tharaux C. Postpartum haemorrhage: prevention and treatment. Expert Rev Hematol 2016;9(11):1043-61.
48. Gallos ID, Papadopoulou A, Man R, Athanasopoulos N, Tobias A, Price MJ, et al. Uterotonic agents for preventing postpartum haemorrhage: a network meta-analysis. Cochrane Database of Systematic Reviews. 2018; Issue 12. Art. No.: CD011689 DOI:10.1002/14651858.CD011689.pub3.
49. McDonald S, Abbott J, Higgins S. Prophylactic ergometrine-oxytocin versus oxytocin for the third stage of labour (Review). Cochrane Database of Systematic Reviews. 2004; Issue 1. Art. No.: CD000201. DOI:10.1002/14651858.CD000201.pub2.
50. National Institute for Health and Care Excellence (NICE). Intrapartum care for healthy women and babies. CG190. [Internet]. 2014 [cited 2017 June 09]. Available from: www.nice.org.uk.
51. International Federation of Gynaecology and Obstetrics. Misoprostol - only: recommended regimens 2017. [Internet]. 2017 [cited 2017 November 20]. Available from: www.figo.org.
52. Natrella M, Di Naro E, Loverro M, Benshalom-Tirosh N, Trojano G, Tirosh D, et al. The more you lose the more you miss: accuracy of postpartum blood loss visual estimation. A systematic review of the literature. J Matern Fetal Neonatal Med 2017:1-13.
53. Hancock A, Weeks AD, Lavender DT. Is accurate and reliable blood loss estimation the 'crucial step' in early detection of postpartum haemorrhage: an integrative review of the literature. BMC Pregnancy Childbirth 2015;15:230.
54. Wikkelsø A, Wetterslev J, Møller A, Afshari A. Thromboelastography (TEG) or thromboelastometry (ROTEM) to monitor haemostatic treatment versus usual care in adults or children with bleeding. Cochrane Database of Systematic Reviews. 2016; Issue 8. Art. No.: CD007871. DOI:10.1002/14651858.CD007871.pub3.
55. Miller TE. New evidence in trauma resuscitation - is 1:1:1 the answer? Perioper Med (Lond) 2013;2(1):13.
56. Collaborators WT. Effect of early tranexamic acid administration on mortality, hysterectomy, and other morbidities in women with post-partum haemorrhage (WOMAN): an international, randomised, double-blind, placebo-controlled trial. Lancet 2017;389(10084):2105-16.
57. Australian Medicines Handbook. Ergometrine. [Internet]. Adelaide: Australian Medicines Hanbook Pty Ltd; 2017 [cited 2017 June 15]. Available from: http://amhonline.amh.net.au/
58. MIMS Online. Ergometrine full product information. [Internet]: MIMS Australia; June 2017 [cited 2017 June 09]. Available from: https://www.mimsonline.com.au.
59. Queensland Health. List of approved medicines (LAM): effective 01 June 2017. [Internet]. 2017 [cited 2017 June 09]. Available from: https://www.health.qld.gov.au.
60. Hofmeyr G, Gülmezoglu A, Novikova N, Lawrie T. Postpartum misoprostol for preventing maternal mortality and morbidity (Review). Cochrane Database of Systematic Reviews. 2013; Issue 7. Art. No.: CD008982. DOI:10.1002/14651858.CD008982.pub2.
61. International Confederation of Midwives (ICM) and Internal Federation of Gynaecology and Obstetrics (FIGO): Joint statement. Misoprostol for the treatment of postpartum haemorrhage in low resource settings. [Internet]. 2014 [cited 2017 June 09]. Available from: www.figo.org.
62. Mousa H, Blum J, Abou El Senoun G, Shakur H, Alfirevic Z. Treatment for primary postpartum haemorrhage. Cochrane Database of Systematic Reviews. 2014; Issue 2. Art. No.: CD003249 DOI:10.1002/14651858.CD003249.pub3.
63. Tunçalp Ö, Hofmeyr G, Gülmezoglu A. Prostaglandins for preventing postpartum haemorrhage (Review). Cochrane Database of Systematic Reviews. 2012; Issue 8. Art. No.: CD000494. DOI:10.1002/14651858.CD000494.pub4.
64. Micromedex 1.0 (Healthcare Series)(electronic version). Carboprost. [Internet]. Greenwood Village, Colorado, USA 2017 [cited 2017 June 19]. Available from: http://www.micromedexsolutions.com/.
65. Pfizer Canada Inc. Product mongraph hemabate (carborprost tromethamine injection USP). [Internet]. 2017 [cited 2017 June 19]. Available from: www.pfizer.ca.
66. National Blood Authority (NBA). Patient blood management guidelines: module 1 critical bleeding massive transfusion. Canberra Australia: NBA; 2011.
67. Labarta R, Recarte P, Luque A, Prieto J, Martin P, Leyte G, et al. Outcomes of pelvic arterial embolization in the management of postpartum haemorrhage: a case series study and systematic review. Eur J Obstet Gynecol Reprod Biol 2016;206:12-21.
68. Ronel D, Wiznitzer A, Sergienko R, Zlotnik A, Sheiner E. Trends, risk factors and pregnancy outcome in women with uterine rupture. Arch Gynecol Obstet 2012;285(2):317-21.
69. Paterson-Brown S, Howell C, editors. Managing Obstetric Emergencies And Trauma: The MOET Course Manual. 3rd ed. United Kingdom: Cambridge University Press; 2014.
70. Australia and New Zealand College of Anaesthetists (ANZCA). Guidelines on sedation and/or analgesia for diagnostic and interventional medical, dental or surgical procedures. [Internet]. 2014 [cited 2017 November 20]. Available from: http://www.anzca.edu.au.
71. Nardin J, Weeks AD, Carroli G. Umbilical vein injection for management of retained placenta (Review). Cochrane Database of Systematic Reviews. 2013; Issue 5. Art. No.: CD001337. DOI:10.1002/14651858.CD001337.pub2.
72. Collins P, Abdul-Kadir R, Thachil J, Subcommittees on Women' s Health Issues in thrombosis haemostasis on disseminated intravascular coagulation. Management of coagulopathy associated with postpartum hemorrhage: guidance from the SSC of the ISTH. J Thromb Haemost 2016;14(1):205-10.
73. Carvalho M, Rodrigues A, Gomes M, Carrilho A, Nunes AR, Orfao R, et al. Interventional algorithms for the control of coagulopathic bleeding in surgical, trauma, and postpartum settings: recommendations from the Share Network Group. Clin Appl Thromb Hemost 2016;22(2):121-37.
74. Wise A, Clark V. Challenges of major obstetric haemorrhage. Best Pract Res Clin Obstet Gynaecol 2010;24(3):353-65.
75. Queensland Clinical Guidelines. Venous thromboembolism (VTE) prophylaxis in pregnancy and the puerperium. Guideline No. MN14.9-V5-R19. [Internet]. Queensland Health. 2017. [cited 2017 December 10]. Available from: http://www.health.qld.gov.au
76. Eckerdal P, Kollia N, Lofblad J, Hellgren C, Karlsson L, Hogberg U, et al. Delineating the association between heavy postpartum haemorrhage and postpartum depression. PLoS One 2016;11(1):e0144274.