导语
这是全球电竞运动领袖峰会上发布《电竞行业发展报告》的第七年,也是电竞作为正式竞赛项目进入亚运会,电竞行业迈向下一周期的新起点。
在过去七年间,电子竞技从众多文化娱乐方式中脱颖而出,成为全球共识的流行文化之一。当世界上不同国家和地区的人们,都在用各自的语言讲述电子竞技的未来图景时,我们也将研究视角从亚洲进一步扩展至全球,审视电竞产业的发展态势,描述电竞这个新兴市场和人群的可能性。
全球不同地区的电竞产业发展水平不均,不同地区市场差异化明显。东亚、北美、西欧依旧是全球电产业发展最成熟的地方,东南亚、中东和北非、拉美地区发展较快、大洋洲和非洲相对缓慢。“电竞产业区域发展指数”显示,在9个重点研究的国家和区域中,中国综合排名第一,美、韩居于二三位,三国继续领跑全球电竞发展。中国电竞产业伴随移动化趋势快速发展后,更加稳定、成熟,在规范化、专业化的基础上,或将在杭州亚运会后进入新一轮的产业爆发阶段。
今年,在中国电竞产业研究院的指导下,企鹅有调联合腾讯电竞、《电子竞技》杂志,综合运用海内外用户调研、舆情洞察、专家访谈等多重定量定性研究方法,共同完成了这份《2023年全球电竞运动行业发展报告》。

报告主要包括五个部分
1.全球电竞产业发展概况
2.主要国家电竞产业洞察
3.中国电竞发展及用户特征
4.“电竞+”融合发展迸发新活力
5.全球电竞行业未来发展趋势
报告精华内容
1
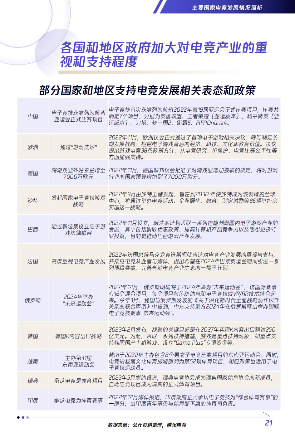
以“电竞入亚”为关键节点,电竞赛事国际化趋势明显,并推动不同国家间文化交流。 政策与舆论的利好,加速了电竞与国际、洲际综合性体育运动会融合的进程。同时,亚洲各国网民普遍认可杭州亚运会电竞赛事对文化交流、他国认知、国际旅游的促进作用,电竞赛事的国际化深受网民期待。
2
“电竞产业区域发展指数”中国综合排名第一,在城市集群效应、政策扶持感知等维度上均处在全球领先地位。 主客场模式、政策扶持、企业支持等助力国内众多城市孕育本土化战队,形成极具中国特色的电竞城市集群发展效应,是中国电竞产业发展的重要优势。
3
女性力量彰显,女性在电竞行业中的角色更加重要。 2022年女性电竞赛事的观看时间是2021年的1.5倍,众多电竞项目组建女子战队。从观赛到参赛,全球女性在电竞参与程度上得到显著提升,女性力量成为全球电竞产业发展新亮点。
4
电竞产业与众多传统领域加速融合,催生多种业态融合发展,激发消费潜力。 奢侈品、汽车、金融等新品类纷纷加入“电竞+”的行列,而在传统文化旅游、特许经营/周边商品消费意愿方面,电竞用户的上涨幅度也比较明显。
报告全文



















































