继电器
简单介绍:
继电器是自动控制中的一种常用器件,种类和规格很多,常见的是电磁继电器。其内部有电磁线圈,中间有电磁铁作为铁芯。当线圈通电后,电磁铁的铁芯被磁化,产生一定的电磁吸力,吸动衔铁,衔铁带动常开触点合,或常闭触点断开,从而控制负载电器设备工作或停止。当线圈失电后,电磁吸合力消失,衔铁恢复初始状态,常开触点断开,常闭触点闭合。实际使用时只要将被控设备的电路连接在继电器相应的触点开关上,就能实现通过继电器来控制设备开关的目的。

继电器
中间两个脚是线圈, 距离较远的两个脚是公共端,挨着线圈脚的与公共端组成一组常开一组常闭,可以用万用表测。

6个引脚
本电路是一个典型的暗通开关,也就是当外部光线较暗的时候,继电器K闭合,带动负载工作,点亮LED。如图所示。

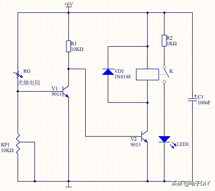
光控开关原理图
原理分析:
当白天光线较亮时,光敏电阻RG呈低电阻,V1导通,其集电极输出低电平,与之相接的V2基极也为低电平,故V2截止,继电器K没反应,LED1处于熄灭状态。
当夜间光线较暗时,RG呈高电阻,V1截止,其集电极输出高电平,V2的基极也为高电平,V2导通,继电器K闭合,LED1被点亮,从何实现暗通的操作。
改变RP1的阻值可以调节灵敏度,即光线暗到什么程度时使继电器有动作。
当RP1阻值减小时,V1基极电压也随之降低,故光控灵敏度会有所降低,需要更暗的光线才能使继电器K闭合。
当RP1阻值增大时,V1基极电压上升,光控灵敏度会有所增加。VD1是续流二极管,在继电器K断开瞬间,起到保护V2的作用。
实验提示:
本电路实际是利用三极管V2的反相原理来实现暗通。如果将光敏电阻 RG与电位器RP1位置互换,暗通则变为亮通,也就是当外部光线较亮时,继电器K闭合,LED1被点亮;外部光线较暗时,继电器K断开,LED1熄灭。
实验 时可根据外部光线强弱,适当选取和调节RP1的阻值。