腰痛腿麻、腰椎间盘突出症 只有中老年人才容易有吗?年轻人是否也会得腰突症?如果患上腰突症,当腰部放射到腿部的疼痛症状明显时, 是不是就一定要做手术呢 ?

案例分享
38岁的罗先生,是一名街道办事处的工作者,半年前因工作需要 长时间久坐 ,进而出现了右侧腰部疼痛的症状,在外院治疗后缓解。
等过了3个月后,开始出现 右下肢小腿外侧及足底间歇性麻木疼痛感 ,到外院就诊检查腰椎核磁共振,提示罗先生腰3/4椎间盘变性,并 右侧旁中央型突出伴椎管狭窄 , 右侧神经根受压 ,该院建议做手术治疗,但该患者 暂时不愿意 做手术,于是前来找我寻求进一步的保守治疗。#健康2022#

详细检查
1、体格检查:直腿抬高试验阳性,右腰骶压痛,右臀肌压痛,右臀肌萎缩。
2、MR检查:
①腰3/4椎间盘变性并右侧旁中央型突出伴椎管狭窄,右侧神经根受压;
②腰1/2、2/3、3/4、4/5椎间盘轻度膨出;
③腰椎轻度骨质增生,腰5骶1椎体相对缘小许莫氏结节形成并终板炎。
结合以上整体检查的症状、体征及影像学表现,可以判断罗先生患有“腰椎间盘突出症”,并已 达到手术指征 。由于患者想通过保守治疗来改善疼痛症状,因此我们采用以 腰部软组织松解、关节正骨复位、电超声冲击疗法 等1周3次的频率,再使用 消炎、消肿药物 一起配合治疗。

患者的脊神经根受压明显,因此主要松解的是 椎间孔周围的肌肉 ,减少椎间盘内的压力;通过正骨,改变 椎间盘与受压神经根 的相对位置,增加其代偿空间,减少对神经根的压迫。
腰突症需要与哪种疾病相鉴别?
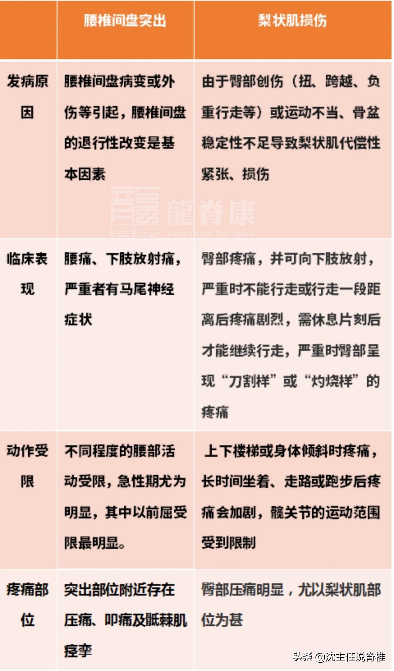
腰椎间盘突出症与梨状肌综合征常常 容易混淆 ,前者主要以腰部疼痛为主,而后者主要以臀部疼痛为主,两者都有向下肢放射痛的表现(如下图)。

平时应该如何保护腰部?
1、因职业需求要长期久坐的话,建议每隔40分钟就起身活动伸展一下;也可以买一个护腰垫放在椅背上,保护腰椎缓解疲劳。

2、日常避免葛优躺、坐矮凳子、软沙发等,它们不仅会使腰部受力增加、腰椎生理曲度变直,还有导致腰椎间盘突出继续加大的风险。#健康明星计划#
3、避免做弯腰用力的动作,尽量保持身体直立,做家务、捡东西、搬重物时要下蹲用大腿力量站起。

4、注意腰部的保暖避免受寒,腰肌受寒容易痉挛、缺血僵硬。
@头条号@头条健康@头条健康情报局