
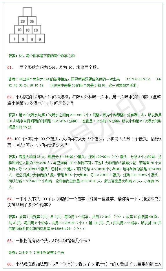
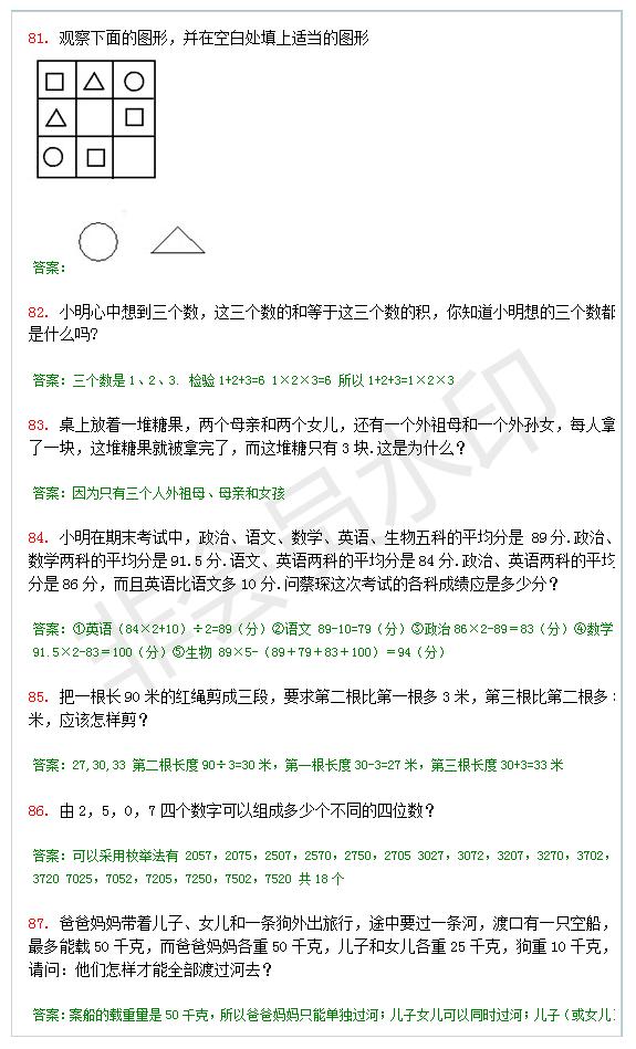
今天分享100道小学中奥数题,都是一些比较经典的题目,强烈推荐学生们都看看。遇到不懂的题目,一定要仔细看答案解析,知道能够完整的屡清思路。

















如何领取电子档资料?
1、点赞、转发、收藏
2、微信搜索【教习网】,关注后回复【数学】即可领
老师福利:
2019小学教材改版!1-6年级,部编版电子课本免费送!语数外都有
老师免费领!200套课件PPT模板+2018年中考试卷+全套班级管理资源 最新!部编版1-6年级语文备课:教案、说课、习题、音视频配套送
人教版小学数学资料:4-6年级上册备课,含多套教案、导学案