摘要
以某制药厂房为例,分别对制药厂房洁净空调系统中空调机组和制冷站的能耗实地监测及统计分析方法进行了研究。从测试原理、仪器、测点设置和数据采集4个方面详细介绍了空调系统的能耗监测方法。结合实际项目,在介绍能耗监测内容的基础上,提出了空调机组耗冷量、耗热量及风机耗电量的分析方法。通过对制冷站冷水机组、冷水泵、冷却水泵和冷却塔能耗监测方法的探讨,给出了其能耗统计分析方法。总结了一套行之有效的制药厂房洁净空调系统能耗实地测试和数据分析方法。
关键词
制药厂房 洁净空调系统 制冷站 能耗监测 能耗分析
作者
中国航空规划设计研究总院有限公司 代丹
成都生物制品研究所有限责任公司 林绿渊
中国航空规划设计研究总院有限公司 肖武
北京华勤洁净科技有限公司 郜义军
成都生物制品研究所有限责任公司 张改
0 引言
从2003年至2009年,我国医药产业工业产值从3 103亿元增长到10 382亿元,平均年复合增长率达22.30%。截至2017年底,我国医药产业年产值达到了3.5万亿元,医药企业数量增至7 600余家。当前,随着我国居民生活水平的提高、医疗保险制度改革的推进和人口老龄化等的出现,医药产业将保持较快的发展趋势。
制药工业各种能源消耗量非常大,其洁净空调系统的单位面积运行能耗为常规公共建筑的数倍。制药厂房洁净空调系统的特殊性在于其对室内环境的要求除了满足温湿度参数外,还须满足气流组织、洁净度、压差控制等参数的要求。在满足生产环境要求的前提下,如何降低能耗、节约资源、降低生产成本,成为了诸多学者的重要研究课题。随着我国新版《药品生产质量管理规范》的实行,制药工业净化空调系统的节能设计和改造备受人们的重视。顾婧指出在新版《药品生产质量管理规范》下,制药厂房采用新风预处理的适用性和经济性。彭敏对洁净室的负荷和能耗进行了研究,提出减少新风负荷及送风动力能耗是节能的关键。徐菱虹等人推导出4种热湿处理流程的能耗计算方法,并通过实例对其进行了验算。李申等人采用提高冷水供水温度(12℃)对恒温恒湿空调系统进行优化,并与传统系统进行比较发现节能效果显著。朱俭峰对医药工业空调带转轮热回收装置进行了研究,提出了在医药工业项目中应用空调排风热回收技术的适用条件、设计方案和节能经济效益。由玉文等人通过对动态新风量的计算,从经济和可行性方面对洁净空调系统变新风量的节能控制系统进行了分析,得出了系统的节能率和单位新风节电量。张帆结合具体的工程案例,针对药厂固体制剂车间净化空调系统能耗大的问题,提出了回排风连锁、热回收等节能措施,有效地降低了空调的能耗和运行成本。陈益武等人对洁净空调系统不同空气处理方案的理论能耗进行了计算,并确定了最佳处理方案。卢子建通过分析洁净生产区平面布局和工艺流程,给出了在保持环境条件、节约能源基础上的洁净空调系统区域划分思路。曾天翔阐述了二次回风的新型洁净空调系统的结构及其实现温湿度控制的具体步骤,并对其节能率进行了论证。王焕焕提出一种动静态分开控制的节能设计方案,分析了动静态分开控制在节能减排中的应用优势及存在的问题。
在制药行业规模扩张的背景下,制药厂房洁净空调系统实际的能耗数据对揭示目前系统真实运行中的送风量冗余、新风量、冷热源能耗、冷热抵消等问题具有重要意义。通过能耗数据的有效分析,才能给出洁净空调系统的节能环节、节能空间和节能措施。基于上述背景,如何能正确有效地获得实测数据并通过合理的能耗分析方法对系统能耗水平进行分析变得非常重要。因此,本文结合实际项目,对制药厂房洁净空调系统能耗实地监测和数据分析方法进行了研究。
1 洁净空调系统能耗监测方法
制药厂房洁净空调系统的能耗主要包括满足负荷需求的能耗和输配能耗两大部分。满足负荷需求的能耗包括冷热源及加湿能耗,主要用于处理新风负荷、工艺负荷、围护结构负荷等;输配能耗包括水系统和风系统的输送能耗。在实际的工程项目中,为了探明制药厂房洁净空调系统各耗能环节耗能量,需分别在制冷站和空调机房进行能耗监测。本文结合长春某疫苗生产厂房(厂房Ⅰ)和北京某制剂生产厂房(厂房Ⅱ)对洁净空调系统的能耗监测及能耗分析方法进行详细介绍,2间厂房的具体信息如表1所示。

1.1 测试原理
洁净空调系统能耗包括冷热源和输配系统能耗两大部分,如图1所示。其中冷热源能耗包括冷水机组和锅炉能耗;水系统输配能耗包括冷水泵、冷却水泵、冷却塔风机能耗;风系统输配能耗包括组合式空调机组、排风空调箱能耗。

图1 制药厂房洁净空调能耗分项示意图
1.1.1 空调箱测试原理
以厂房Ⅰ空调机组KJ1-1(如图2所示)为研究对象开展全年运行测试,该空调系统服务区域面积338.6 m2,服务房间功能多样,洁净等级以D级为主。夏季空气处理过程为:回风与新风先混合,再冷却除湿、加热,处理到送风点(室内有冷负荷和湿负荷);冬季空气处理过程为:回风与新风先混合,再加湿、加热(室内有热负荷)。空调箱监测参数包括空调箱各段的空气温湿度,测试参数分别为预热段、回风段、表冷段后、送风段等状态点的空气温湿度参数,如图2所示。空调箱能耗的测试内容包括:风机的电耗、耗冷量和耗热量,其对应的测试参数分别为空调箱新风、回风、混风、表冷后、加热后、送风6个状态点的温湿度,以及空调箱风量和风机电量,共14个参数。

图2 空调机组结构示意图
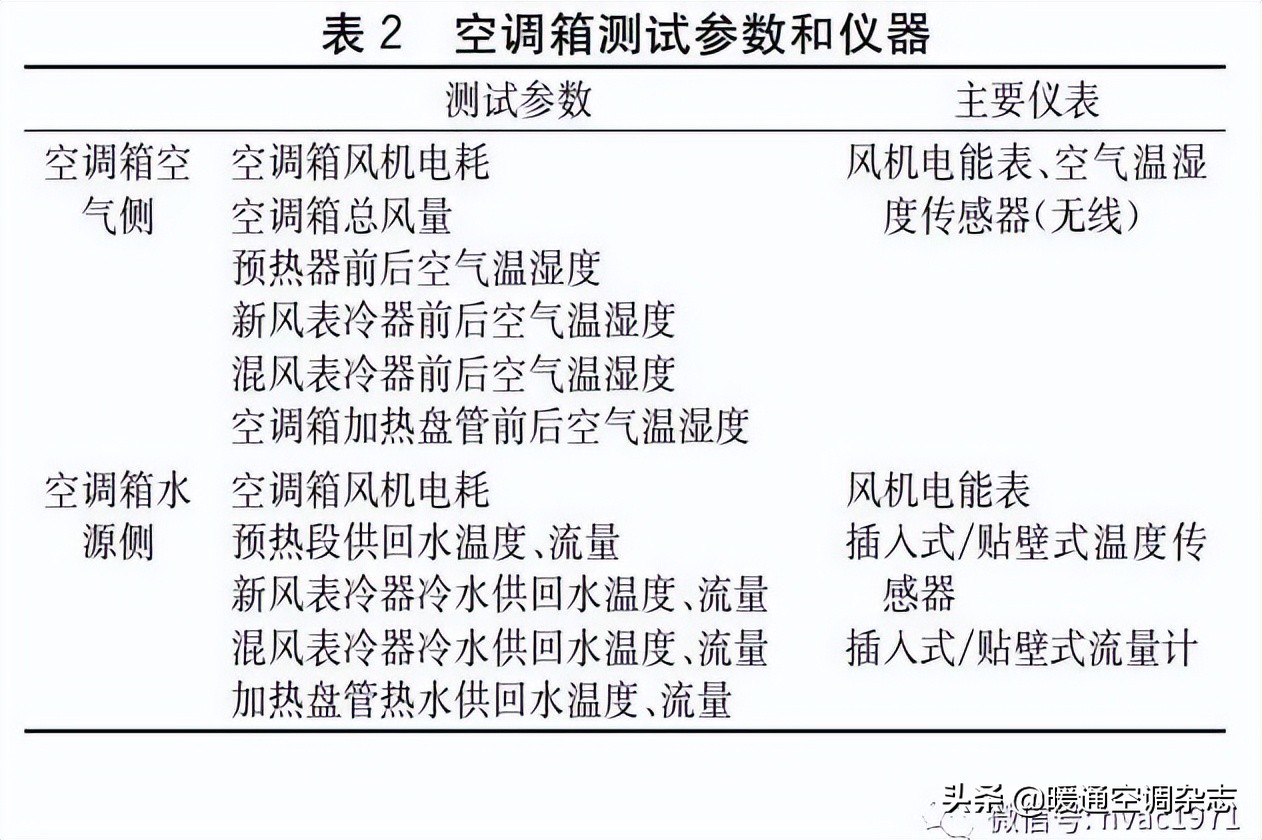
当分别采用空气和水源侧换热量计算空调箱供冷量和供热量时,空调箱能耗监测的主要仪器包括风机电能表、空气温湿度传感器和超声波流量计3类,测试参数及仪器如表2所示。

1.1.2 制冷站测试原理
以厂房Ⅱ的制冷站为研究对象,厂房Ⅱ夏季制冷冷源由4台冷水机组提供。其中3台并联,型号容量均一致(额定制冷量630 kW、功率110 kW),第4台功率140 kW、额定制冷量750 kW,在并联的3台无法满足冷量需求的情况下开启。制冷站系统及测点示意图见图3,其需测试的内容包括冷水机组耗电量、冷水泵耗电量、冷却水泵耗电量和冷却塔耗电量。制冷站监测点分别包括冷水进/出口、冷却水进/出口、冷却塔进/出风口、配电柜、冷水支管和总管、冷却水支管和总管。

图3 制冷站系统及测点示意图
冷却塔风量和水量测点布置如图4所示,测量进、出风口的时候将测点分布在等面积线(图4b点划线)上,并呈中心对称分布。监测点设置的注意事项包括:测点位置可正确反映空气处理过程中的状态;为了避免涡流造成测量值不可靠,在监测流量时测点应设置在横管段且需距离管件、水处理器等设备2倍管径以上;施工安装过程,尽可能减少对设备的损坏及对气流组织的影响。

图4 冷却塔测点布置
制冷站测试参数及仪器如表3所示,制冷站冷水机组、水泵和冷却塔能耗的主要测试仪器包括温度自记仪、超声波流量计、电能表和热球风速仪4类。
1.2 数据采集方法
数据采集系统如图5所示,各参数采集原理:安装在空调箱中的无线温湿度传感器通过无线通讯的方式将测试数据传至安装在空调箱外的网关,网关通过有线的方式将数据传输到数据采集仪,数据采集仪通过4G网络将数据传输至远端服务器,最终实现数据的采集、传输、存储和分析。采样周期:温湿度传感器仪表为1 min 1次,全天24 h实时监测;数据采集仪为10 min 1次;云服务器为10 min 1次。由于全年数据量庞大,并且运行时段空调箱参数比较稳定,所以处理的数据可以简化为1 h采集1次。

图5 数据采集系统示意图
2 空调箱能耗监测与分析
2.1 能耗监测内容2.1.1 风量
洁净空调KJ1-1服务区域风量测试结果如表4所示,对其车间各个送风口处进行风量测量和房间洁净度测试,测试结果表明系统实际运行风量均满足设计要求,洁净度检测合格,可初步判断空调箱运行控制较好。空调送风机采用变频风机,根据系统阻力、值班工况变频运行,新风量随之发生变化。新风比08:00—20:00为20%,其他时间段为10%。

2.1.2 温湿度
对洁净空调KJ1-1新风、回风和送风温度进行监测,如图6所示。从图中可以看出,虽然新风温湿度不断变化,但回风温度和送风温度24 h基本保持恒定,除新风参数变化外,空调箱其他各段空气状态波动很小,与设计标准规定参数比较可以得出机组运行效果良好。

图6 空调箱参数监测曲线
对洁净空调KJ1-1各段的空气比焓进行计算,结果如图7所示,从图中可以看出,混风段、表冷段、送风段比焓随时间的变化趋势一致。送风段空气比焓更靠近混风段比焓,说明加热过程耗热量较大,系统平均耗热量与耗冷量之比约为5∶7。

图7 空气比焓24 h变化曲线
2.1.3 风机电耗
空调箱风机的耗电量监测方法有2种:1) 若业主安装有电能表,可直接获取空调箱电能表数据。2) 查看机组铭牌的额定功率,根据业主运行记录,如风机的运行频率、运行时间情况,通过以上信息估算风机电耗。
2.2 能耗分析方法
通过空调箱温湿度监测数据可以得出:当混风温度与除湿后温度的温差大于等于3 ℃时,认为表冷器处于启用状态;当温差小于3 ℃时,认为表冷器处于非开启状态,不计算耗冷量。根据实验测试,实际运行风量基本接近房间设计风量,为31 983 m3/h。已知空气温湿度参数,可以求出比焓差,进一步算出表冷器前后空气比焓差;已知机组的设计送风量、空气密度,可计算出机组处理的空气质量流量。经计算,该空调系统平均耗冷量为105 kW,平均耗热量为75.8 kW,系统平均耗冷量与耗热量之比约为5∶7。
通过以上分析计算得出空调箱KJ1-1系统运行控制效果较好,但存在运行不节能的表现:耗热量占比较大,可通过降低空调加热段的耗热量及优化空调系统运行策略来降低系统耗热量。就冷热源而言,采用新风独立处理技术可以有效避免传统一次回风系统的再热过程,从而降低系统耗热量;采用蒸汽凝结水热回收技术可以部分减少洁净空调系统冬季加热能耗,并可同时降低水泵的输配能耗。就运行策略而言,针对制药厂房洁净空调系统连续运行的特点,在非生产工况时采用值班运行模式可以有效降低空调箱风机能耗,从而实现系统节能运行。
3 制冷站能耗监测与分析
厂房Ⅱ制冷系统为开式系统,如图3所示。该系统冷源由4台冷水机组提供,为冷水机组匹配有4台冷水泵、4台冷却水泵和4台冷却塔。其中,制冷系统1#、2#、3#冷水机组并联,额定制冷量均为630 kW,4#为备用冷水机组,额定制冷量为750 kW。制冷系统的4台冷水泵均为定频水泵,在管道阻力特性确定的情况下流量近似一致。4台冷水泵电动机功率均为18.5 kW,其中4#为备用泵。制冷系统的4台冷却水泵均为变频水泵,但是其变频器仅用作开启时变频使用,在运行阶段定频,在管道阻力特性确定的情况下流量近似一致。4台冷却水泵除4#(备用)电动机功率为15 kW外,1#、2#和3#电动机功率为30 kW。制冷系统中冷却塔高度约为5~6 m, 出水汇总到一根总管进入蓄水池,蓄水池和消防水池共用。1#、2#和#3冷却塔风机功率为7.5 kW,备用冷却塔4#风机功率为5.5 kW。
3.1 能耗监测内容
3.1.1 冷水机组
在一个完整工作日对冷水、冷却水温度变化情况进行监测,结果如图8所示,工作时段(07:00开始)冷水机组开启,夜间非工作时段(20:00开始)冷水机组关停。冷水供/回水温度为7 ℃/12 ℃,冷却水供/回水温度为25 ℃/30 ℃。同时,对能效比进行测试,得出机组为5.16,制冷站系统为3.59。

图8 2#冷水机组冷水、冷却水温度变化
在冷水和冷却水管横向管段上分别布置测点监测流量,冷却水泵为变频泵,以每次测量时刻的结果为准。冷水、冷却水流量典型工况测量结果如表5所示。

3.1.2 水泵
1) 冷水泵。
测试工况共3台定频冷水泵运行,与制冷机一一对应,水泵为卧式离心水泵,3台泵型号相同,均为SLW-125-160A。额定指标分别为扬程28 m、流量150 m3/h、功率18.5 kW、效率67.9%。分别对冷水泵扬程、流量和功率进行了测量,根据测量结果分析得出冷水泵扬程、冷水输配系数和效率3个性能参数的数值,如图9所示。从图9中可以看出,1#冷水泵和2#冷水泵运行在较低的效率下,偏离额定工况较远,输配系数偏低。其原因为水处理器附近管道产生阻塞,在清洗水处理器后情况有所改善。

图9 冷水输配系统参数
2) 冷却水泵。
冷却水泵额定指标分别为扬程38 m、流量174 m3/h、功率30 kW、效率60%,分别对冷却水泵扬程、流量和功率进行了测试,根据测试数据分析得到实际冷却水输配系统的水泵扬程、输配系数和水泵效率,如图10所示。3台冷却水泵均偏离额定工作点较远,其中流量均仅为额定流量的一半左右。其原因为冷却水泵选型过大,在实际使用过程中人为地关小了阀门,因此造成了流量的偏移。

图10 冷却水输配系统参数
3.1.3 冷却塔
本次测试使用热球风速仪对3台并联冷却塔的风速和水量进行了测试,并计算得出风量,如表6所示。同时,计算出冷却塔的逐时效率基本在50%~55%之间浮动,3台冷却塔的风水比分别为1.12、1.09和1.01,但一般冷却塔风水比在1.0~1.5 之间时其效率会达到80%左右,因此所测试冷却塔效率与经验值相比偏低。
3.2 能耗分析方法
根据测试的数据统计得到制冷站全年总能耗:总耗冷量约2 069.638 GJ,总耗热量约3 280.369 GJ,单位面积耗冷量4.4 GJ/(m2·a),单位面积耗热量7.1 GJ/(m2·a),耗冷量与耗热量平均比值约为3∶5。各耗能设备能耗及占比情况统计得:制冷站的整体电耗11.4×106 kW·h, 其中制冷机电耗79%、冷却水泵10%、冷水泵9%和冷却塔风机2%。制冷机能耗在制冷站总能耗中占了绝大部分比例,在动力设备中,冷却水泵和冷水泵能耗接近,而冷却塔风机能耗较小。由此可得,制冷机在制冷系统中节能潜力最大。由于磁悬浮冷水机组能效比基本在8.0~15.0之间,且在25%负荷率下磁悬浮制冷机比传统制冷机能效比高250%。因此,在生物制药厂房内应用磁悬浮冷水机组更具优势,可以有效提高冷水机组低负荷率下的能效比和综合能效比。
4 结语
对制药厂房洁净空调系统实际工程能耗调研测试方法及能耗分析方法进行了研究。结合实际项目,从测试原理、仪器、测点设置、数据采集及能耗分析等方面提出了一整套可供借鉴的测试方法。同时,针对洁净空调系统的耗电量、耗能量及各环节能耗占比分析提出相应的节能技术:对于传统一次回风技术,采用新风独立处理技术降低再热负荷;对于全时间正常风量运行,采用值班模式运行技术降低非生产时间的空调箱及新风能耗;对于传统制冷机,采用多机头磁悬浮冷水机组提高机组效率;相比于传统蒸汽凝结水直接排放,利用凝结水热回收回收热量等。
本文引用格式:代丹,林绿渊 ,肖武,等.制药厂房洁净空调系统能耗监测及分析方法[J].暖通空调,2021,51(10):33-38,32
《暖通空调》官方网站: http://www.hvacjournal.cn