近日,26 岁的青岛小伙张立炜,联合自己的爱人王语以及其他团队成员,从噬菌体显示的人源抗体基因序列文库中,筛选出一种新型 scFv 抗体 ASA6在临床治疗中,ASA6 有望用于无创成像、以及动脉粥样硬化的靶向治疗。

图 | 张立炜和王语(来源:张立炜)
在青岛大学读硕士期间,张立炜完成了研究的主要部分,当时王语是张立炜隔壁课题组的师姐,也因为合作这次研究相识相知。目前,两人已经领证成家,且也都在德国读博。
9 月 28 日,相关论文以《用于动脉粥样硬化的 MR/NIR-II 成像和抗动脉粥样硬化治疗的动脉粥样硬化斑块靶向单链抗体》(An atherosclerotic plaque-targeted single-chain antibody for MR/NIR-II imaging of atherosclerosis and anti-atherosclerosis therapy)为题发表在 Journal of Nanobiotechnology 上,张立炜担任第一作者,王语是第六作者。

图 | 相关论文(来源:Journal of Nanobiotechnology)
今年 7 月,《中国心血管健康与疾病报告 2020》发布,报告显示中国心血管病患病率处于持续上升态势,患病人数约 3.3 亿,其中冠心患者约 1139 万。冠心病本属于 “老年病”,但发病年龄也在逐渐降低。更令人担心的是,报告显示“心血管病致死”居中国城乡居民总死亡原因首位。这说明,年轻人对 “心” 要 “上心”。

图 | 2018年中国农村居民(A)和城市居民(B)主要疾病死因构成比(%)
而张立炜发现的 ASA6,能和氧化的低密度脂蛋白以及动脉粥样硬化斑块结合,并能抑制巨噬细胞对低密度脂蛋白的摄取,从而减少巨噬细胞的凋亡。
如何实现一次性诊断全身动脉粥样硬化?
在临床工作中,张立炜发现缺血性心肌病并不完全由于冠脉血管性病变导致,常常会有其他原因导致与冠心病相似的临床症状。同时,冠状动脉粥样硬化性心脏病也存在个体差异性,但绝大部分缺血性心肌病患者均需进行冠脉造影术。虽然冠脉造影术属于微创手术,但从临床角度观察,患者由于各种原因也对此手术存在抵触心理,同时也需要承担价格不菲的造影费用。因此,从临床角度出发,如何寻找一个患者接受度高价格又相对实惠的诊断方法,成为他想进行此项研究开发的初衷。

(来源:Journal of Nanobiotechnology)
一般来讲,缺血性心肌病患者需要首先进行血脂血糖心脏 B 超等常规检查,进而辅助临床医生来判断是否对患者进行冠脉造影术。但通过常规的临床检查,临床医生依靠经验很难确切地了解冠状动脉血管内的堵塞程度,因此一部分患者在做完冠脉造影术后发现并不是血管源性缺血性心肌病。
另外,通常情况下,患者先是接受冠脉造影术,此后根据个人情况进行冠状动脉支架置入术(PCI 术),但也存在一些相对特殊的情况,如患者冠状动脉粥样硬化钙化情况过于严重,并不适于进行 PCI 术。这些情况依靠临床经验很大程度上无法有效避免。
另外值得注意的是,动脉粥样硬化实际上是一种全身性的疾病,只是冠状动脉位于心脏这一关键位置,所以冠心病患者的临床症状较为明显。同样,动脉粥样硬化也是脑卒中的病理生理学基础之一。

图 | 动脉粥样硬化的病程(来源:维基百科)
总结这些因素,是否能够开发一个能一次性诊断全身动脉粥样硬化、易于实现、并且患者接受度高的方法呢?同时,是否可以开发一种即可用于临床诊断、又可用于临床治疗的方法呢?带着这些初衷,张立炜开发了全新的基于抗体靶向的诊断和治疗方案。
开发全新的基于抗体靶向的诊断和治疗方案
张立炜介绍,该项技术首先从病理生理学上验证了对于自身脂代谢异常,人体自身免疫系统仍然可以产生有效的抗体,但这部分抗体的自身产生量无法有效抑制疾病的发生发展。

图 | ASA6 的分离示意图及其在动脉粥样硬化影像学和治疗中的应用(来源:Journal of Nanobiotechnology)
不过,这部分抗体的编码序列被保存在淋巴细胞的基因序列当中。因此,可以利用这些被保存的基因序列在体外进行抗体重组、大规模生产和效果验证等一系列操作。同时,该项研究也是 2018 年诺贝尔化学奖——噬菌体展示技术的最新应用。
有趣的是,张立炜发现他筛选出的抗体,可以诱导动脉粥样硬化血管中的细胞产生 “线粒体阻滞” 效应,这是该研究最有趣且意外的发现。目前尚不清楚该效应确切的触发机制、以及该效应所产生的血管保护作用的确切机制。但这为未来的研究提供了很好的方向和理论基础。

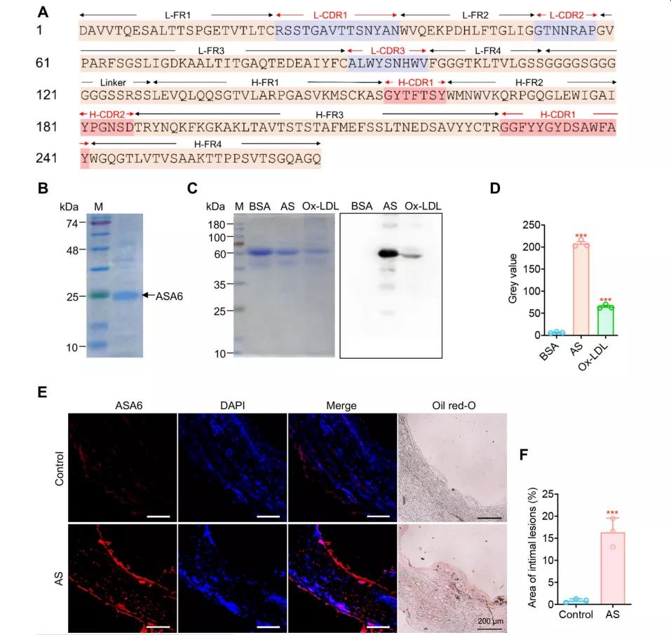
图 | ASA6 的鉴定和表征(来源:Journal of Nanobiotechnology)
55 例患者参与研究
研究中,张立炜先从临床中获得 55 例通过冠脉造影术明确诊断为血管动脉粥样硬化患者的外周血,并从中分离了淋巴细胞。此后对这些淋巴细胞进行逐个的 Total RNA 提取并此过程中评估了 RNA 质量,进而对反转并池化,最终获得 55 例患者淋巴细胞 cDNA 文库。
值得注意的是,人体产生的抗体在基因编码层面存在保守序列,类似不同抗体序列均存在 “这是抗体序列” 的标签。因此,在下一步中张立炜利用这些标签作为 PCR 体外扩增的引物,将 cDNA 文库中抗体编码序列全部一次性扩增出来。最后通过 SOE-PCR 将编码抗体长链和短链的基因序列拼接起来,形成人源抗体基因序列文库。

(来源:Journal of Nanobiotechnology)
接下来他将该抗体文库插入质粒当中并导入大肠杆菌中,使得所有大肠杆菌成为下一步噬菌体展示的“食物工厂”。然后使用 M13 型噬菌体对这些大肠杆菌文库进行侵染
噬菌体进入大肠杆菌后,对利用大肠杆菌体内的营养物质重组产生新的噬菌体,但此过程中噬菌体会把他导入的抗体序列库翻译,并表达在噬菌体的蛋白 “帽子” 上。
接下来,他从临床上收集了若干动脉粥样硬化的人体血管样本,并利用这些新产生的噬菌体对其进行了噬菌体展示筛选,最终淘选出大约 106 个阳性噬菌体,这其中每个噬菌体均存在一种特异性靶向动脉粥样硬化板块的阳性抗体。随后,张立炜从中挑选了一种亲和力最高的抗体并命名为 ASA6。

(来源:Journal of Nanobiotechnology)
紧接着,他将含有 ASA6 的噬菌体再次导入相应的大肠杆菌,提取质粒并导入另外一种大肠杆菌,使其成为抗体大规模组装的体外 “工厂”。
最终经过悉心繁殖和培养,张立炜从中提取并获得了足量的 ASA6 抗体。并在体外通过蛋白印迹和免疫荧光等方法,进一步验证了 ASA6 对动脉粥样硬化斑块和氧化低密度脂蛋白(ox-LDL)的高亲和力和特异性。
据他介绍,在苏州大学放射医学与辐射防护国家重点实验室李桢教授的帮助下,他和团队合成了含有金属钆和金属钕的纳米颗粒,通过 EDC-NHS 反应将纳米颗粒与抗体进行了偶联,并通过透射电子显微镜和动态光散射仪等方法对偶联物进行了物质形态的表征。

(来源:Journal of Nanobiotechnology)
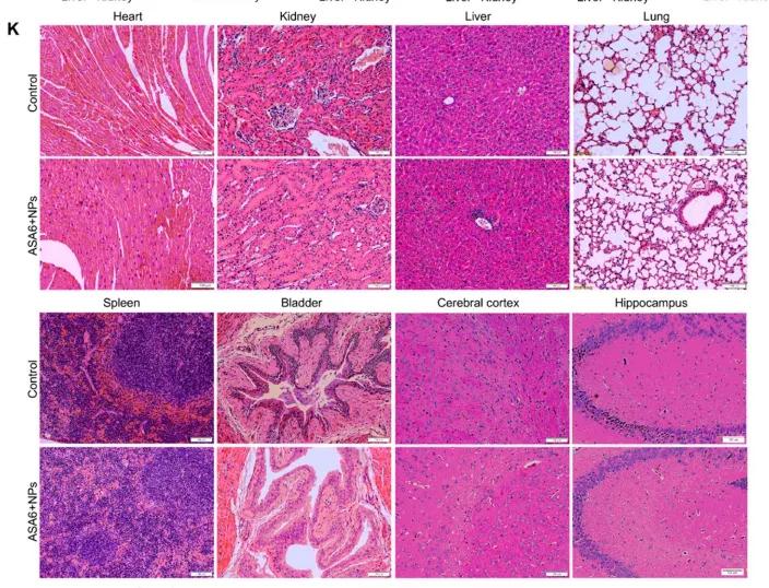
同时,他也对该偶联物进行了生物相容度实验,结果显示该偶联物并不会损伤实验鼠的各个器官,偶联物通过尿液有效排出体外。
此后,在核磁共振(NMR)和近红外光(NIR)上,张立炜使用该偶联物对高脂饮食的 ApoE 基因敲除鼠进行了靶向斑块的显影。结果发现在两种不同模态下,该偶联物均可对动脉粥样硬化斑块具有有效的示踪效果。
同时,他将 ASA6 注射到高脂饮食的 ApoE 基因敲除鼠中,观察其对动脉粥样硬化的抑制效果,结果显示 ASA6 可大大抑制动脉粥样硬化斑块的产生。他也对这部分小鼠血管进行了转录组分析,并明确了 ASA6 可诱导血管细胞产生 “线粒体阻滞” 效应,进而抑制了动脉粥样硬化斑块的发生发展。总之,这些数据证明了 ASA6 抗体在和无创成像中的潜力。

(来源:Journal of Nanobiotechnology)
针对血脂代谢异常和动脉粥样硬化,有望开发出高效药物
谈及相关应用,张立炜表示,ASA6 抗体是一种人源性抗体。以往的抗体筛选,一般使用小鼠作为抗体筛选对象,但其筛选出的抗体为鼠源性抗体,对鼠源性抗体进行人源化处理,是一个繁杂且耗时耗力的工程。
而该研究直接获取人源性抗体,避免了后期人源化的麻烦,因此可直接进行人体实验。但仍面临抗体组装的问题。
其次,ASA6- 纳米颗粒偶联物有望实现一次性对全身所有血管动脉粥样硬化斑块的探测,高效且在大规模生产后大大降低临床诊断费用以及获得更为良好的患者接受度。

(来源:Journal of Nanobiotechnology)
最后,本研究所发现的 “线粒体阻滞” 效应可为未来针对血脂代谢异常提供良好的病理生理学基础和研究方向。未来对该效应进行细致研究后,有望开发出针对血脂代谢异常以及动脉粥样硬化的高效治疗药物。
提起研究中最难忘的事情,张立炜说由于他所在的研究所缺少一个探测设备,为此不得不驱车几百公里前往苏州大学国家重点实验室进行实验。
另外,由于冠心病患者具有凌晨发病的特点。因此当时收取患者外周血常常需要半夜前往医院收集,并到实验室进行下一步处理。张立炜说,虽然自己在本科期间已经获得驾驶证,但一直不敢在真实路况开车。在收集样本的那段时间,他也得以明显提高驾驶技术和胆量。

图 | 和周长勇院长的合影(来源:张立炜)
张立炜今年 26 岁,出生于山东省青岛市,目前博士就读于德国慕尼黑大学,并在德国亥姆霍兹糖尿病研究中心从事心血管疾病与糖尿病的相关研究。该研究完成于在青岛大学读硕期间,在国内时他还曾跟随青岛大学附属医院周长勇教授从事临床冠心病的诊治工作。
对于未来张立炜表示,目前人工智能正在医学行业兴起。AlphaFold 2 的发布大大加快了蛋白质结构解析和抗体行业的发展。他认为使用大规模训练集完美预测抗体结合抗原,将成为该领域的研究热点。

图 | 张立炜和王语夫妇(来源:张立炜)
相比新兴 AI 计算,传统生物实验室实验仍存在效率低效、资源消耗严重的问题。在这一问题上,他将和爱人将继续结合人工智能技术开发出更高效的疾病相关抗体。
