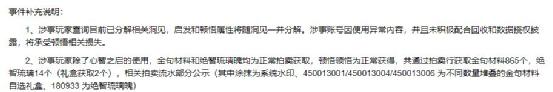
就在昨晚,云游姬所在的QQ群里忽然开始流传下面这张图,天涯明月刀ol大佬删号退坑,性感运营在线回档,以用户协议为由取消玩家删号的资格和权利。

虽然很离谱,但是腾讯的用户协议里确实是有类似的条目的,而且此前一些官司上腾讯律师也确实说过游戏账号归属公司所有这种话,如果是那个腾讯的话确实有可能做出这种事情。
云游姬一下子就来了兴趣,开始了解这件事情的来龙去脉。虽然最终得知这个删号回档的事情是假的,但是这个截图背后的天涯明月刀ol瓜,吃得还是蛮香的。

天涯明月刀ol公测于2016年7月1日,由腾讯北极光工作室研发,是一款武侠题材的3D大型多人在线角色扮演游戏。和许多国产MMORPG一样,天涯明月刀ol拥有还不错的游戏画面,以及深不可测的氪金上限,在这个游戏里威震一方的“大侠”,无一不是用成百上千万的rmb砸出来的。

如大多数国产网游一样,天涯明月刀ol也遵循二八定律,20%的氪金玩家占据了80%的游戏流水,按理说看重kpi的运营们就算不尊重平民玩家,也应该照顾这些大R玩家才对,不过现实却正好相反。
就在几天前,一位主播直播时登陆指月临风服务器的神威大弟子账号,被网友发现这个账号的仓库里有之后版本才会出的道具“心智之启”。

该道具主要用于打造洞见(装备词缀),原本洞见只能产生随机战斗属性,但是这个道具可以重随战斗属性达到完美,而该主播的某个装备明显是已经使用过该道具了,一些大R就算氪金,在当前环境下也很难打造出这样的词缀。

不止如此,该账号装备的顿悟也很离谱。洞见的顿悟属性,至少在第4个金洞见升到15级时才可能获得,当前版本顿悟不可洗炼,要获得好的顿悟就需要重复做金洞见到15,而金洞见升级需要消耗大量的“鉴赏之心”,除非他运气爆棚,否则根本无法打造这种完美符合职业的顿悟。

当然,还有一种可能性更高的手段,那就是该账号使用了官方派发的额外的鉴赏之心重复做,或者使用官方派发的、之后版本才有的洗炼顿悟的“醍醐之悟”,考虑到连超版本的“心智之启”都有了,更多人认为该账号还是使用了“醍醐之悟”洗炼的。

也就是说,这个主播是一名“未来战士”,他与官方明显有肮脏的py交易,换句话说就是网游里常见的狗托。
许多人都知道网游里有官托,但是大多都只存在于猜测里,一旦实锤,那这个事情的性质就变了。
而这个时间段也非常的敏感,天刀马上要举办1v1的比赛“剑荡八荒”了,土豪老板们最在意的就是这种可以露脸的PVP活动,这个问题账号是本次比赛的种子选手,如果他使用这种超版本的道具装备参加这次比赛,对于其他土豪玩家来说明显不公平,这等于告诉氪金大佬们,你们花巨资打造的账号,运营动动手指调下数值道具就能越版本把你碾压,摆明了是想用这种不对等的手段来逼氪,割土豪的韭菜。

如果在英雄联盟S赛里,某个战队可以越版本使用下个版本才出的强势新英雄的话,其他辛苦训练的顶尖战队也会因此忿忿不平吧。
观众要求主播上传直播录像,主播拒绝,网友就把直播内容截图在QQ群和贴吧里传播,还有人联系官方客服,得到的却是相当敷衍的回答。

由于账号误操作丢失了一批鉴赏之心,玩家利用超核权限要求补回,官方想要补偿发放鉴赏之心,结果输错ID发成了心智之启。大家都是成年人了,这种话说出来实在是没几个人相信。据业内网友所说,网游官方发放道具应该是搜索道具名称,然后定位复制道具id,哪有gm自己手动输入道具id的?
Ps:还有网友说查到可疑账号的IP地址是腾讯北极光工作室,这个是网友一家之言,姑且听之。

大地飞鹰服务器神豪“意逍遥”意老板,原本准备了260万用于打造账号以及请专业的操作手,但是由于这个事情而感到心灰意冷。他威胁官方要求给出一个合理的解释和解决方式,这种敷衍了事的公告并不能让他满意,如果官方做不到,他将直播删号。

另一位神豪半曲恋江南也出面发声,给出了两个解决方案。第一个是公布账号的聊天记录、充值记录等内容,如果该账号真如官方所说属于普通玩家,那么相关记录足以证明这一切;当然如果真是官托的话,官方实在给不出这些东西的话,那么就把洗炼随机属性和顿悟道具直接上架随身商店,1金一个无限购买,毕竟官方有错在先,“醍醐之悟”和“心智之启”的钱你们就别赚了,先放血安抚玩家再说。

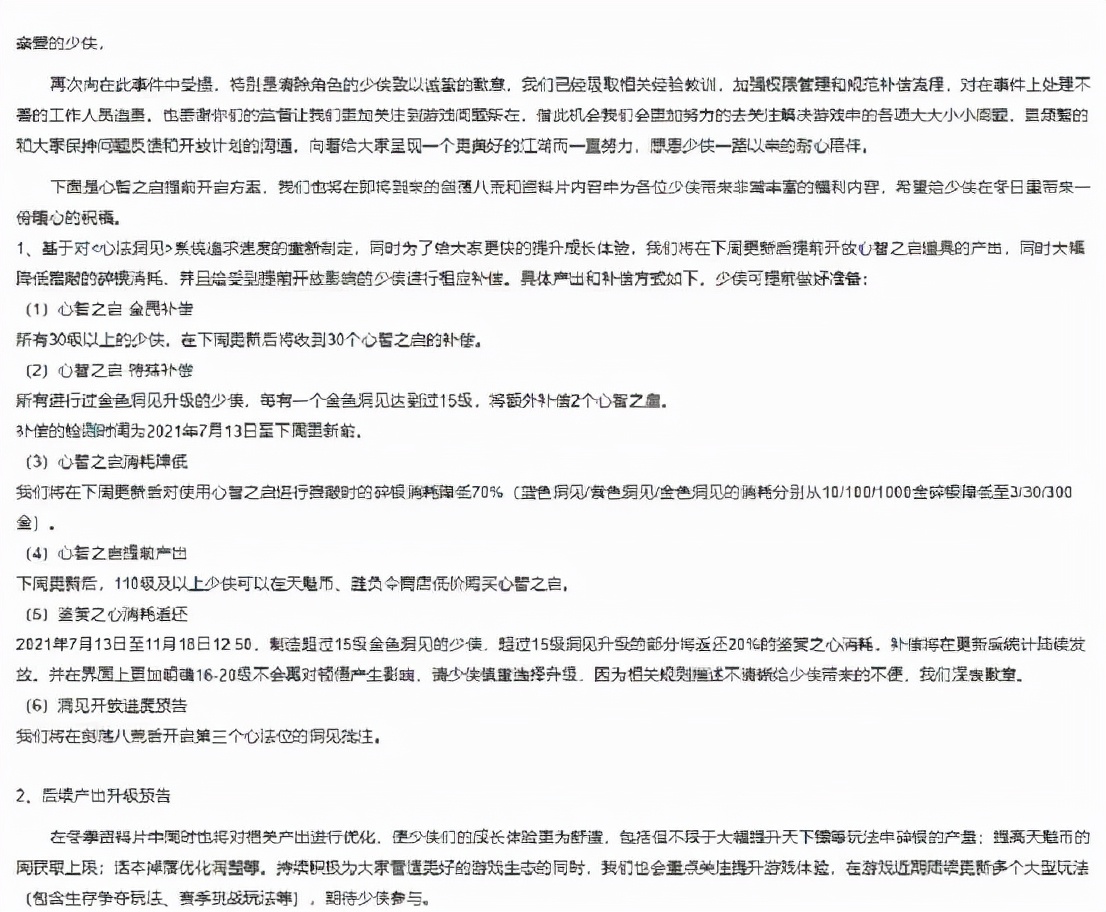
事情持续发酵,为了平息众怒,官方发布公告,表示已经联系玩家删除“错发”的道具,并分解与其相关的洞见。

但是事情已经发生,这种敷衍了事的话已然于事无补,心智之启是已经实锤了的,官方可以说是发错了,那么完美顿悟呢?如果是使用了“醍醐之悟”才洗出来的,那官方能连续错发两次吗?至于官方放出的充值记录,在网友看来更是漏洞百出。充值账单日期前后不一致,几单充值金额低于游戏最低充值下限,到底P没P仁者见仁智者见智,至少对于许多处在气头上的玩家来说,这个充值流水并不能服众。


然而之后官方就再也没有什么表示了,绑点、鉴赏之心等道具补偿也无法弥补土豪们对于官托这种行为的失望,大家想要的是官方对于官托这件事情的态度,这点道具补偿对于氪佬们根本不值一提。16、17号,两天时间里,包括意逍遥、半曲恋江南、寥寥若晨星等多位神豪直播删号,价值数千万的装备和道具被毁,几栋房子直接砸没了;其他土豪玩家则以低价卖号的方式向官方抗议,搞得平台客服在线求饶。

在事件发生后,官方除了一些不痛不痒的补偿外,对于大家最关心的是否有官托的问题并没有正面回应,一些网友发帖质疑也被*帖删**控评,贴吧里出现大批水军帮忙洗地,不出意外的话,这件事情最终会被冷处理,在信息嘈杂的互联网中逐渐被网友们遗忘。
剑埋襄州真武殿,再无寥寥若晨星;剑折秦川沉剑池,再无半曲恋江南;枪断燕云黄沙中,再无神威意逍遥……这些玩家陪伴游戏多年,付出的心血与真情没想到在运营眼中是如此的一文不值。

在网友看来,天刀运营再次拉低了国产网游运营的下限,给本就名声不太好的腾讯又加上了一笔“浓墨重彩”的黑历史,至于玩家不断流逝、已经运营四年的天刀还能走多远,就留给时间去验证了。
修正:18号中午临近一点,官方再次发布公告,将会全服补偿心智之启,玩家对这个补偿是否满意尚不清楚。
