
随着外科技术的不断进步,外科手术的复杂程度越来越高,对手术患者的选择标准越来越宽松,原来很多高龄、并存复杂合并症、器官功能严重受损、生理状态失衡等等这样的手术相对禁忌症被逐渐忽略,掌控临床安全和质量的关键任务就落到了麻醉科医生的肩上。
目前,我国人口老龄化进程加剧,也决定了手术患者人群中老年人的比例越来越高,这部分患者大都存在机体功能退化、长期合并多种内科疾病或器官功能潜在风险的问题,因此对麻醉工作的要求也越来越高。
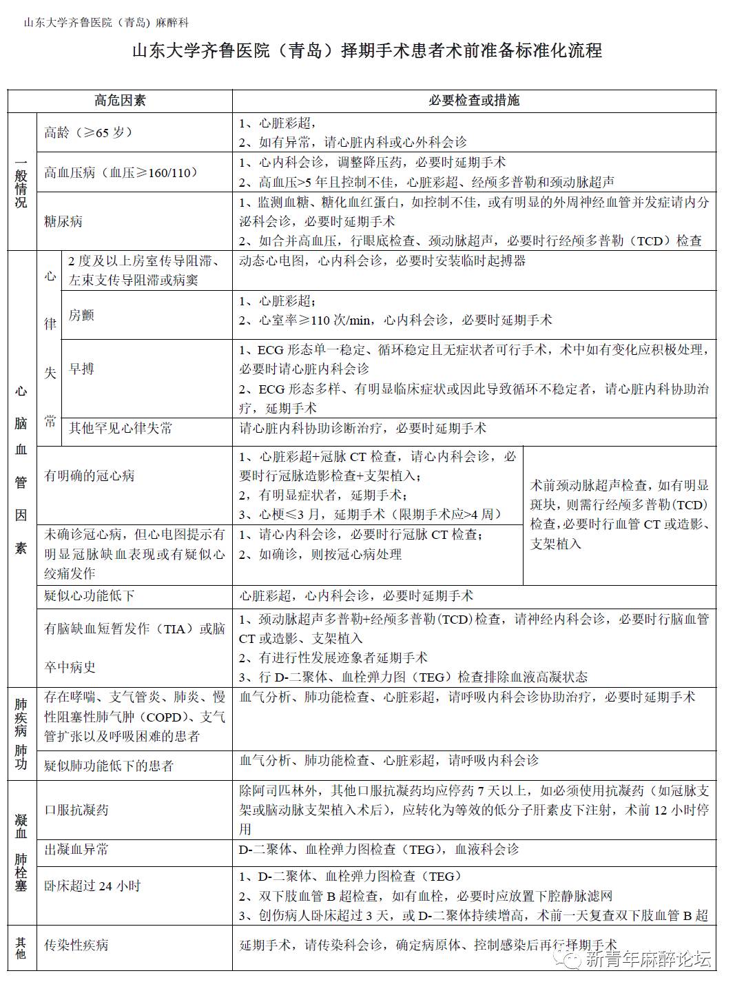
为了对麻醉高风险人群进行全面细致的术前评估,做好麻醉前准备,降低围术期风险,我们针对患者一般情况、心脑肺等重要器官、内分泌、内环境、凝血等较容易引发严重不良反应或并发症的关键指标进行了归纳汇总,制作成标准化流程,以此来指导择期手术患者的术前评估和准备。通过术前评估与准备标准化流程的推广,使外科医生对手术、麻醉对机体的影响及围术期风险评估有了较明确的认识,能够更好的根据患者基础状态进行个性化的管理,更有助于预防和发现重要器官并发症的临床证据,可以提前干预、及早预防,更好的为围术期患者的临床安全保驾护航。
现附我院现行的《择期手术患者术前评估与准备SOP》如下:
图片可点击放大查看!

山东大学齐鲁医院(青岛)麻醉科授权发布, 扫描下方二维码可查看清晰PDF版!
科室简介

山东大学齐鲁医院(青岛)麻醉科承担了临床麻醉、急救复苏、疼痛诊疗、麻醉门诊等工作。致力于将科室打造成为“推动舒适化医疗发展的主导学科、保障医疗安全的关键学科、提高医院工作效率的枢纽学科、协调各科关系的中心学科、社会所熟知和认可的重点学科”。麻醉科现有麻醉医生34名, 麻醉护理人员5名。其中教授1名,副教授4名。目前已有骨科麻醉、心脏外麻醉、胸科麻醉、耳鼻喉头颈外科麻醉、神经外科、小儿外科、妇产科麻醉等完善的麻醉科亚专科团队。
麻醉科现有常规手术间15间,介入手术麻醉手术室2间,无痛胃镜中心麻醉手术室4间,肛肠中心麻醉手术室3间,复苏室床位5张,年麻醉量超过2万台。拥有纤维支气管镜、可视喉镜、大型及便携超声仪器、肌松监测仪、血气分析仪、血栓弹力图监测仪、BIS监测仪、肌松检测仪、脑氧饱和度监测仪、脑电检测仪、心输出量监测仪等先进设备,能够满足各类复杂手术的麻醉需要。目前能够开展除各专科常见手术的麻醉之外,对各类复杂心脏外科和术中经食道超声(TEE)监测评估技术(包括心功能低下的非体外循环搭桥术、二次心脏手术、复杂先心病矫治手术、TEE引导下的各类心脏杂交介入手术、各类大血管外科手术等),各类复杂神经外科(包括功能神经外科手术、复杂脑肿瘤、颅内动脉瘤手术及杂交介入手术、术中唤醒麻醉等)、新生儿手术、婴幼儿腔镜手术、嗜铬细胞瘤手术、危重产科、严重复合创伤等高难度手术的麻醉都有丰富的临床经验,在困难气道处理、超声引导神经阻滞、术中经食道超声监测、脆弱心脑功能及复合多系统疾病患者的麻醉管理、液体治疗等方面达到国内先进水平。在山东省省内率先开展加速康复外科(ERAS)、急性疼痛管理(APS)工作,率先成立全山东省首个老年髋部骨折处理小组。
山东大学齐鲁医院(青岛)麻醉科全家福:

声明:本微信公众号所刊载原创或转载内容不代表新青年麻醉论坛观点或立场。文中所涉及药物使用、疾病诊疗等内容仅供参考。
新青年麻醉论坛 微信号: xqnmzcn
新青年 新麻醉 新思想
合作,平台交流 请加微信:xyzcn99
欢迎赐稿、荐稿:xyz_cn99@163.com
共创麻醉人自己的微平台!
☟欢迎点击阅读原文更多精彩等你来发现!