原文载:致诚企业法律顾问
2016年,位于北京工体路的夜店北京K歌之王,曾因王思聪一晚消费250万,登上微博热搜,此后长期占据北京娱乐会所热门榜第一,红极一时。
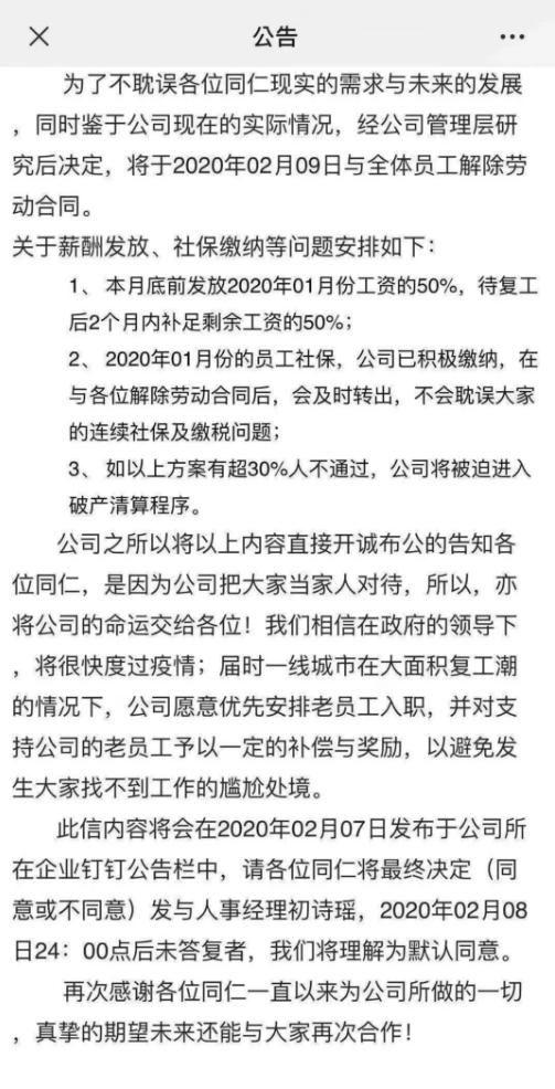
谁曾想到,K歌之王再次登上微博热搜,竟是因为一份解雇全体员工的公告。今年2月8日,一份北京K歌之王总经理致全体员工的公告在网络上流出。
根据中新社“国是直通车”官方微博2月8日发布的截图,北京K歌之王总经理致全体员工的公告全文如下:


这份公告里面,至少有几个法律问题值得推敲。
第一,本公告在钉钉上通知,不回复就理解为默认同意,这种通知方式存在很大的风险,员工如果提起劳动仲裁,企业方面有可能会被认定违法解除劳动合同。
第二,“超过30%的员工不同意将面临破产”?即便有7成以上的员工同意裁员方案,也是能与同意方案的员工解除劳动合同,其他人不能单方面解除劳动合同。
第三,假如企业以破产为由欺骗职工解除劳动合同,那也将承担相应的法律责任;
第四,即便企业破产,应当由破产管理人全面梳理其现有的资产与负债,不是简单的赔一个注册资本金了事。
上述问题本文在此不展开论述了,我们重点谈一个问题——经济性裁员。
如果K歌之王最终决定实施其裁员计划,那么其应当适用《劳动法》和《劳动合同法》关于“经济性裁员”的规定。实际上,企业要实施经济性裁员绝对不能简单一个公告通知宣布就可以任性实施。大灾之下,餐饮、娱乐行业受到的打击和损失最大,经济性裁员不可避免。那么什么是经济性裁员?怎样操作经济性裁员呢?
一、什么是经济性裁员
经济性裁员,是指用人单位一次性辞退部分劳动者,以此作为改善生产经营状况的一种手段,其目的是保护自己在市场经济中的竞争和生存能力,度过暂时的难关。
《劳动法》第二十七条规定:用人单位濒临破产进行法定整顿期间或者生产经营状况发生严重困难,确需裁减人员的,应当提前三十日向工会或者全体职工说明情况,听取工会或者职工的意见,经向劳动行政部门报告后,可以裁减人员。
《劳动合同法》第四十一条规定:有下列情形之一,需要裁减人员二十人以上或者裁减不足二十人但占企业职工总数百分之十以上的,用人单位提前三十日向工会或者全体职工说明情况,听取工会或者职工的意见后,裁减人员方案经向劳动行政部门报告,可以裁减人员:
(一)依照企业破产法规定进行重整的;
(二)生产经营发生严重困难的;
(三)企业转产、重大技术革新或者经营方式调整,经变更劳动合同后,仍需裁减人员的;
(四)其他因劳动合同订立时所依据的客观经济情况发生重大变化,致使劳动合同无法履行的。
裁减人员时,应当优先留用下列人员:
(一)与本单位订立较长期限的固定期限劳动合同的;
(二)与本单位订立无固定期限劳动合同的;
(三)家庭无其他就业人员,有需要扶养的老人或者未成年人的。
用人单位依照本条第一款规定裁减人员,在六个月内重新招用人员的,应当通知被裁减的人员,并在同等条件下优先招用被裁减的人员。
首先,构成经济性裁员,所裁减人员应当达到一定数量,《劳动合同法》规定一次性裁减人员二十人或者裁减不足二十人但占企业职工总人数百分之十以上的,才是经济性裁员。
其次,经济性裁员,主要原因是“经济性”,是企业因为经营发生严重困难或者依照破产法规定进行重整,或者企业为了寻求生存和更大发展,进行转产、重大技术革新,经营方式调整,或者其他重大的经营策略的调整,致使劳动合同无法履行的。总而言之,不是劳动者个人原因。
另外,由于经济性裁员必然要影响职工生活,增加社会失业率,因此,法律对经济性裁员有很多要求和程序性限制。
二、经济性裁员时企业将会面临什么样的风险
风险一:裁员的方式、程序、赔偿不当,企业将存在违法解除劳动合同的风险,可能会面临大量劳动仲裁案件,员工要求企业支付大额赔偿金。
风险二:商业秘密流失。大量员工被解雇,他们掌握的客户信息、技术信息、生产管理信息为其他企业所用,削弱了企业的核心竞争力。
风险三:留用人员因裁员事宜焦虑消沉、士气低迷,对企业信任感和忠诚度发生动摇,容易出现消极怠工,恐惧不满的情绪,大大影响企业工作效率和日常经营。
三、经济性裁员是否需要支付经济补偿?
为保障劳动者的合法权益,促使劳动合同的正常履行,《劳动合同法》不允许企业单方面随意解除劳动合同(规定只有在四种及其特殊的情况下才可以解除劳动合同)。在经济性裁员中,由于是企业单方解除劳动合同,劳动者并没有过错,因此企业应当依法向劳动者支付经济补偿。
经济补偿金的计算标准应按被裁员工之前12个月的平均工资性收入计算。这里的工资性收入,包括基本工资、奖金、津贴等,而非单指基本工资。如果前12个月平均工资收入低于本市职工最低工资的,按本市职工最低工资标准计算。补偿的期限是根据劳动者在本单位工作年限而定的,每满一年,就有本人一个月工资收入的经济补偿。满6个月不满一年的按一年计算。
四、因疫情影响,企业确实需要经济裁员,如何妥善处理?
第一步 弄清法定限制
尽管《劳动法》规定满足法定条件的企业可以进行经济性裁员,但对于裁减人员的身份是有一定限制的。对患有职业病或者因工负伤并被确认丧失或部分丧失劳动能力的、患病或负伤在规定医疗期内的、女职工在孕期、产期、哺乳期等特定员工不得进行经济性裁员,且需要优先留用与企业建立较长劳动关系的员工。
第二步 按照流程步骤进行
1、提前30日向工会或者全体职工说明情况,并提供有关生产经营状况的资料;
2、提出裁减人员方案,内容包括:被裁减人员名单,裁减时间及实施步骤,符合法律、法规规定和集体合同约定的被裁减人员经济补偿办法;
3、将裁减人员方案征求工会或者全体职工的意见,并对方案进行修改和完善;
4、向当地劳动行政部门报告裁减人员方案以及工会或者全体职工的意见,并听取劳动行政部门的意见;
5、由企业正式公布裁减人员方案,与被裁减人员办理解除劳动合同手续,按照有关规定向被裁减人员本人支付经济补偿金,出具裁减人员证明书。
劳动部办公厅关于印发《关于<劳动法>若干条文的说明》的通知中第二十七条指出,“生产经营状况发生严重困难”可以根据地方政府规定的困难企业标准来界定,”报告”仅指说明情况,无批准的含义。可见,在法律层次上,企业在向工会或者全体职工说明并听取意见后,再向劳动行政部门说明情况,即可进行经济性裁员。但在实际操作中,企业在向劳动行政部门提供材料的同时,还需要向市场监督管理局报备,同时,还需要将劳动行政部门的回复文件向职工公布。
第三步 注重沟通 安抚员工情绪
有人说“裁员比招聘更能体现出一个企业的文化”,裁员过程中会出现大量的矛盾和纠纷,虽然企业已经做好准备,但没有哪个企业希望事态扩大,这就需要企业法务和律师在裁员过程中进行大量沟通,消除误解和矛盾。
首先,企业应多关心被裁掉的人员,可以通过预先通知的方式,让被裁员工有一定心理准备,解释说明公司实际情况后,也欢迎员工对裁员决策提出反馈信息。与员工谈话时,言简意赅,谨慎措辞,保持平缓低调的语气,诚恳同情的心态。时刻注意倾听员工的意见,营造友好的气氛,对员工未来职业发展给予帮助和鼓励的态度。
其次,企业应关心留下的员工,即使没有被裁员,但每一次裁员都会降低员工和管理层之间的信任,会对留下的员工造成心理影响。企业可以通过对留下的员工提供不同程度的培训,改变考核、奖励机制来提高员工技能,增强员工对企业的信任度。
总之,企业裁员应做好经济、思想、法律上的充足准备,确保裁员能够顺利进行,达到企业增效的目标。

企业经营艰难可以理解,但总体来看,解雇所有的员工,对于企业可能不是最佳选择。根据目前人社部和北京地区的规定和通知,以及近期出台的扶持中小企业的一些政策及案例,我们试从法律角度提出几点建议。
第一、有选择性地与部分员工协商降低工资,或以待岗、调休等方式变更劳动合同,暂时缓解压力;
第二、通过离职谈判,有选择性地与部分员工解除劳动合同;
第三、与房东协商,适当降低或免除闭店期间的房租(关于减免房租的法律分析,可参考本所林杰律师文章《新冠疫情对商事租赁合同的影响》链接地址为: );
第四、参考其他餐饮娱乐企业的做法,向金融机构申请一些优惠政策。
企业有担当,个人能体谅。大灾之下,越难越要坚持,越难越要合法,越难越要思变。相信困难只是暂时的,风雨终究会过去。