着各国的解封消息,各高校的线下授课方式的陆续恢复,不少留学生已经开始收拾行囊,订好机票,等待着回到校园。
然而,随着印度、泰国变种病毒的传播,不少国家和学校又又又更新了隔离、返校政策···

那么,今天我们来了解部分国家返校需要关注的重点信息,小伙伴们请划重点了!
➤ 出境必备的两个健康证明
留学出境需携带的两个必备健康证明,也就是传说中的“小红本”、“小黄本”。

“小红本”为国际旅行健康检查证明书,由中华人民共和国海关总署签发,用于记录出国留学、进修、从事商务、技术合作、探亲、劳务及移民(国外定居)等人员的体检情况及证明未患有可能对公共卫生造成重大危害的传染病。
“小黄本”为疫苗接种或预防措施国际证书,证明出境人员注射过出境要求接种的疫苗。由中华人民共和国出入境检疫签发。
根据《国际卫生条例》和我国《国境卫生检疫法》及相关规定,如果出入国(边)境者没有携带“小黄本”或“小红本”,国(边)境卫生检疫人员则有权拒绝其入出境,甚至采取强制检疫措施。并且,即使部分没有携带两个证书的同学没有在出境时被抽查到而出境了,没有这两项证书的同学,也很有可能无法在目的国入学、居住、或办理医疗保险。所以对于即将出国留学的同学来说,在具备有效护照、有效签证,和经过认证的公证书之后或同时,到所在地的卫生检疫部门进行卫生检疫和预防接种疫苗并获得两项证明书,是非常重要且必不可少的事项。

赴美旅行建议
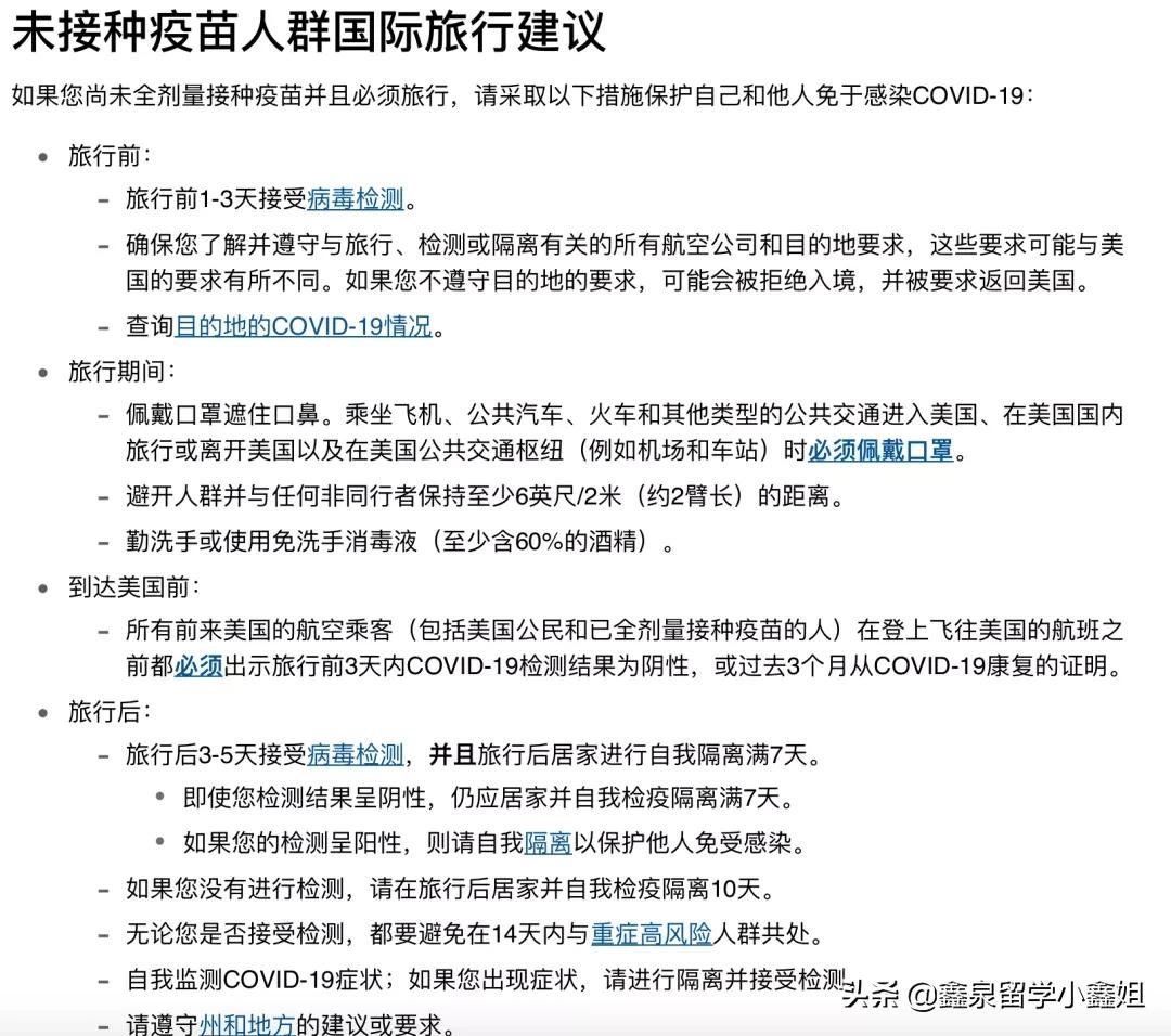
对于准备回美国上课的小伙伴,除了需携带以上两项证明书外,应美国疾病控制和预防中心(CDC)的要求,对于全剂量接种了疫苗的人群,在登上飞往美国的航班之前还都必须出示旅行前3天内COVID-19检测结果为阴性,或过去3个月从COVID-19康复的证明。到达美国后3-5天接受病毒检测并自我监测COVID-19症状。
CDC对于是否全剂量接种疫苗的定义为:对于如辉瑞或莫德纳疫苗等2剂量疫苗,在接种第二剂后2周,或对于如强生的杨森疫苗这种单剂疫苗,在接种后2周。如果没有达到这些要求,则不能视为全剂量接种疫苗。
而未接种疫苗的人群进入美国,则需在旅行前1-3天接受病毒检测,并同样在登上飞往美国的航班之前都必须出示旅行前3天内COVID-19检测结果为阴性,或过去3个月从COVID-19康复的证明。进入美国后,3-5天接受病毒检测,即使检测结果呈阴性,仍应居家并自我检疫隔离满7天。如果没有进行检测,请在旅行后居家并自我检疫隔离10天。
此外,美国各州、地区对于入境隔离规定各不相同,具体可查看CDC官方网站进行了解。


英国:线上+线下混合授课占主流
英国6月2日首次记录单日新冠死亡为0,是英国抗疫的重大里程碑。
而英国政府早在5月17日就宣布恢复线下教学,英国高校各有态度,根据一些英国大学近期在官网公布的2021-2022秋季学期的开学安排来看,部分大学有望在今年秋季完全正常开放,但“线上+线下”的授课模式,仍占主流。
包括伦敦大学学院,曼彻斯特大学、爱丁堡大学、伯明翰大学、谢菲尔德大学、利兹大学、埃克塞特大学等。
只有少部分大学表示:留学生需在规定时间内返回学校,例如约克大学在官网宣布:留学生需在11月1日前返回校园。但根据实际情况,某些课程可能会延长这一期限。
加拿大:国际留学生不得早于开学前4周入境
加拿大驻中国大使馆于5月28日发布紧急通知:留学生不要尝试早于开学前4周前往加拿大!太早出行很有可能被拒绝入境或被拒绝登机。

后加拿大大使馆又删除微博消息,于6月3日更新评论链接,请留学生们自行前去查阅相关信息,但是没有给出关于开学前4周进入加拿大的正面回应。

所以,目前来看,返加计划因此受影响的学生,还是尽快改签或更改计划,以免遭受更多的经济损失。尚未购买机票的同学,就千万别再冒险,订票时一定要选好时间,保证在四周内入境。
澳洲:各大高校均采取网络授课
由于病毒的持续变异和传播,以及对疫苗有效的不确定性,澳洲边境暂未开放。目前,澳洲各个大学均采取网络授课的形式,很多学生获得了奖学金以及部分学费减免的机会。
同时,澳洲政府也给部分在澳洲的留学生发布了100-1000刀不等经济补贴。
大多数居住在澳大利亚的人都可以免费接受COVID-19疫苗接种,这也包括国际留学生和工作签证持有者。大多数留学生持有海外留学生健康保险(OSHC),需要在当地州或地区的有接种资格的诊所接种疫苗,而不是在GP诊所。持有澳洲公共医疗卡(Medicare)的留学生则也可以选择去自己的GP那里接种疫苗。
在现阶段,Pfizer(辉瑞)和Astra Zeneca(阿斯利康)疫苗已经获得了在澳大利亚使用的资格。这两种疫苗都经过了严格的检测,已被证明无论在预防COVID-19症状,还是预防严重COVID-19疾病方面都是有效的。
2021年1月22日起,前往或途经澳大利亚的旅客,必须向航空公司提供(PCR)检测报告,该检测需要在预定出发前72小时或更短时间内完成。
由于疫情形势反复,每个国家和地区的每所大学对于返校都有自己的处理方式,不清楚规定的同学可以上学校官网查询或直接发邮件询问院系相关返校政策信息。
希望小伙伴们都可以顺利返校!