什么是电容
这是一种在直流电路中用处甚少的器件,但在交流电路(电压与电流变化的电路)中却非常有用的器件。
两个相互靠近的极板就构成了一个电容,也正因为如此,在信号高速变化的电路板上,由于两条铜箔导线构成的电容会改变电路参数造成电路失常,所以在高速PCB布线时需要特别注意这一点。电容在电路中用字母C表示,单位是F(法拉),还有更小的单位,它们之间的换算为 1F = 1000mF = 1000000uF , 1uF = 1000nF = 1000000pF

电容符号
文章较长,越后面涉及的内容越深,请耐心品读
常见的电容
电解电容特点是容量大,耐压较高,缺点是漏电流大。因为长得像水塔,性能也像水塔,所以像电源滤波这种电流变化快的电路是非常容易看到它的存在的,旁路,音频耦合也有它的身影。电解电容是有极性电容,使用时要注意极性,任何电容所加的电压也不可高于其耐压,水塔爆炸的威力可是不小的哦。电解电容的容量和耐压已经直接标在外壳了,直接读取即可

直插电解电容

贴片电解电容
CBB电容也称聚丙烯电容,这是一种无极性电容,因能代替大部分聚苯或云母电容,性能也相近,所以这一类电容统称成CBB电容,CBB电容多用于谐振,耦合,降压和交流电机的启动(若有想了解具体的启动电容在交流电机里的作用可以评论留言,我会专门发一篇文章讲解),在一些使用小型蓄电池的充电手电筒里面最容易见到由CBB电容构成的阻容降压电路。容量采用三位数标法,第一和第二位表示有效数,第三位表示乘数,单位是pF,例如224表示22*10^4 = 220000pF = 220nF

CBB电容


交流电机启动用CBB电容
瓷片电容分高压和低压瓷片电容,通常用于高稳定振荡回路中,作为回路、旁路电容,高压瓷片电容常用于倍压整流电路中,常见于高电压电路,比如电蚊拍。低压瓷片电容常见于磁带*放播**机或收音机里(一般使用电压不会高于20V)

低压瓷片电容

高压瓷片电容
安规电容因其失效后,不会导致电击,不危及人身安全,而常用于抗干扰电路中的滤波作用,在开关电源的EMI滤波电路中常见到它的身影,开关电源中的X电容和Y电容只是接法不同,其电容本质都是这种电容

安规电容
钽电容电容中的贵族,特点是容量大,无电解液,所以使用寿命长,但耐压较低,可以在空间较小的电路中代替电解电容,因其价格昂贵,能用电解电容的地方绝不会使用它。容量一般直接标出,耐压使用字母表示,比如图中的V226表示耐压35V,容量22uF

钽电容

钽电容耐压表
贴片电容容量较小,耐压较小,稳定性好,一般用在高密度、低电压的电路中,在手机、电脑、便携式设备中较常见

贴片电容
电容在实际电路的应用
在说电容的应用时,我们应该了解电容的特点,电容具备如下三点特点:
1.它具有充放电特性和阻止直流电流通过,允许交流电流通过的能力。
2.在充电和放电过程中,两极板上的电荷有积累过程,也即电压有建立过程,因此,电容器上的电压不能突变。
3.电容器的容抗与频率、容量之间成反比。即分析容抗大小时就得联系信号的频率高低、容量大小
滤波--其实它的过程就是储能,一个电压不是平稳的,它时大时小,就比如一个220V的交流整流后得到的脉动直流一样,它按100Hz(全波整流)从最小0V变化到峰值310V,如果我们不滤波,假如后续电路的最小工作电压是50V,在电压0V到50V之间的时间内,轻则电路不工作,重则直接损坏。如果我们选择的滤波电容容量足够,电压在0V到50V之间变化的时间内,我们也能从电容里面获得能量供给后续电路。附上开关电源输入与输出电容粗略选择经验,交流电压85V--265V时按输出功率每瓦2--3uF,输入230V+-15%时每瓦1uF,输出电容按输出电流每安培1000uF,较直接的计算方法是 RL*C >> 1/f

电容在滤波中的应用
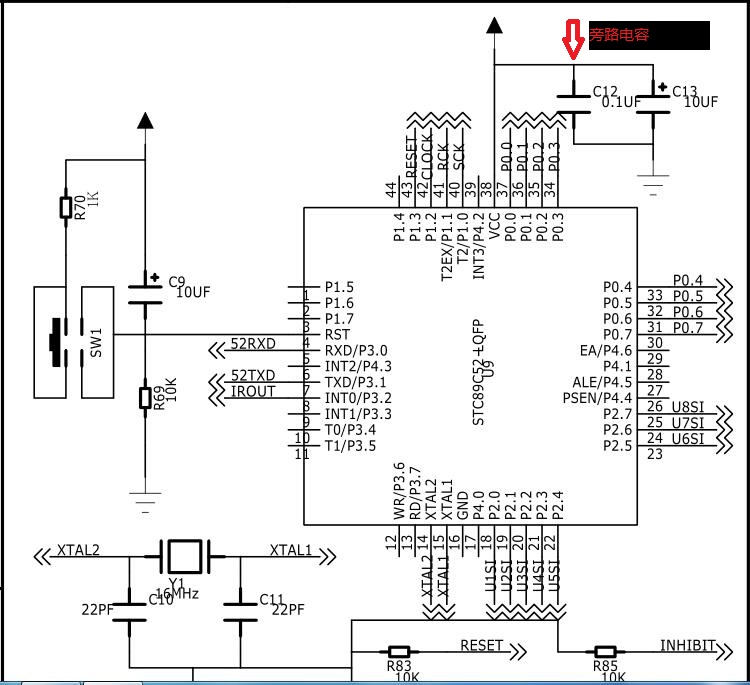
旁路--通俗的讲就是给不希望出现在电路中的信号(噪声也是一种信号)提供一条通道到地(电子学中的地并非指大地,而是一个电路中的公共点),使其不会影响到后续电路。附上数字电路芯片VCC脚旁路电容(也可叫去耦电容)选择值10MHz选0.1uF,100MHz选择0.01uF

旁路电容
耦合--耦合和旁路的区别是,旁路是把信号传到地,而耦合是传递信号到后续电路,在放大电路中,用以隔绝两级放大电路的直流影响(电容是隔直通交的),并且传递信号

耦合电容
谐振--在具有电阻R、电感L和电容C元件的交流电路中,电路两端的电压与其中电流相位一般是不同的。如果调节电路元件(L或C)的参数或电源频率,可以使它们相位相同,整个电路呈现为纯电阻性。电路达到这种状态称之为谐振。通俗的讲就是给谐振电路注入和谐振频率相同的信号,谐振电路就会发生谐振,谐振频率仅由电感L和电容C决定,电阻R决定谐振电路的品质因数。谐振计算公式 f = 1/(2π√LC)

a并联谐振 b串联谐振
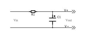
延时--从电容的特点我们可以知道,电容的电压是不可以突变的,不管放电还是充电,电压都是缓慢变化的。如图所示,如果我们在Vin端接上一个12V的电源,相应的电容两端(Vout)的电压会缓慢上升,直到等于电源电压,现在我们撤去电源电压,电容不再有充电电流,因为电容有漏电流,此时电容两端电压又会缓慢下降。当然,较准确的控制放电时间的做法是并联一个电阻

延时电路
电容的进阶学习
电容其实可以近似的看成一个依赖频率的电阻元件,因为它是依赖频率的,所以欧姆定律在电容的计算上是无法使用的,而相应的变成I = C*(dV/dt),公式中 I 是充电电流,C是电容容量,dV是电源加在电容两端的电压(如果电容原来有电压,dV是减去电容电压后的值),dt是时间

电容公式
时间常数--一个由电阻和电容构成的充电电路中,它的充电时间和电压的关系可以从时间常数中反映出来t = RC,一个电容从0V冲电到电源电压需要的时间是5个RC时间,而第一个RC时间可以充电到0.707个电源电压,如图所示,假如R1 = 10K,C = 100uF,Vin= 10V,t = RC = 10000*0.0001 = 1(s),即Vout电压等于0.707*10V = 7.07V(一RC时间)时所用的时间为1秒

电容的知识就先讲到这里了,如果大家还有什么补充或者想问作者的,欢迎在评论区留言,您的鼓励是我最大的动力,谢谢!!!