基于成人对自己的了解,通过在线作答,初步评估自己的焦虑状态。
——为什么要测——
在疫情期间,很多人都会感到焦虑,有的人甚至在疫情日益好转的今天,仍然感到十分紧张和焦虑。

焦虑是一种情绪状态,是人们对即将来临的、可能会对自己和亲人造成一定的危险或威胁,却又感到无法掌控时所产生的紧张、不安、忧虑、烦躁等不愉快的、复杂的情绪状态。
一般地,焦虑是一种正常的情绪,适度的焦虑将有利于人们才能的发挥。有研究显示:考试焦虑与考试水平发挥的关系呈现“倒U形”曲线,即在考试时,中等程度的焦虑能使考生发挥出最好的考试水平,从而取得最好的成绩,而不焦虑与过度焦虑则不利于考试水平的发挥,不利于取得最好成绩。另外,焦虑还是一种保护性反应,一方面,当人们处于危险中时,焦虑感会提醒人们快速行动,逃离或避开危险;另一方面,人们也会为了避免让自己处于焦虑状态,而积极地去做减轻自己焦虑的活动,这也是一种保护性的反应。但是过度的、持久的、不明原因的焦虑则可能是病理性的,不排除是焦虑症的可能,必须引起重视,必要时建议就医,寻求专业帮助。

(焦虑与成绩呈倒"U"形关系 *图片自网络)
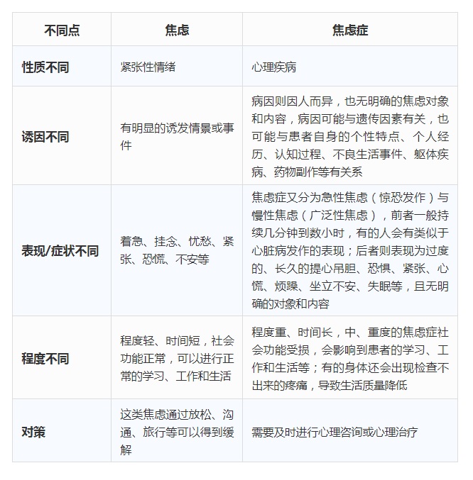
焦虑和焦虑症有何不同?
焦虑是指个人对即将来临的、可能会造成的危险或威胁所产生的紧张、不安、忧虑、烦恼等不愉快的复杂情绪状态。
焦虑症,又称为焦虑性神经症,是神经症这一大类疾病中最常见的一种,以焦虑情绪体验为主要特征。可分为慢性焦虑,即广泛性焦虑(generalized anxiety)和急性焦虑,即惊恐发作(panic attack)两种形式。主要表现为:无明确客观对象的紧张担心,坐立不安,还有植物神经功能失调症状,如心悸、手抖、出汗、尿频等,及运动性不安。注意区分正常的焦虑情绪,如焦虑严重程度与客观事实或处境明显不符,或持续时间过长,则可能为病理性的焦虑。
具体来说:


量表简介:
焦虑自评量表(Self-Rating Anxiety Scale,SAS),由Zung于1971年编制,用于评定焦虑患者的主观感受。该量表具有良好的信度、效度,运用十分广泛。SAS可以作为成人了解自己焦虑症状的一种自评工具,也可以用于咨询门诊中。
该量表共20个项目,每个项目皆有四个备选项,用于评定项目所描述症状出现的频度。其主要统计指标为总分,得分越高,焦虑程度越重。
——测评须知——
指导语:
1. 本测评适合成人自测(*儿童自测时结果仅供参考);
2. 主要评估您的焦虑状态;
3. 请仔细阅读每一条,把意思弄明白,然后根据您最近一星期的实际感觉,选择最合适您的答案;
4. 共20道题,用时约5-10分钟。
注:
A.有研究显示(刘贤臣,1997年),我国青少年(13-22岁)SAS的常模分与成年人相同,且无性别差异。故此量表亦可用于儿童自测,但结果仅供参考。
B.本测试仅为自我初步筛选评估,结果仅供参考。
(*如需该测评可与我们联系,谢谢~!)
除特别说明外,图片均自摄图网,已授权使用
参考文献:
[1]刘建斌等 商科类研究生对翻转课堂教学效果的认知和行为调查—独立学院毕业生就业的焦虑、抑郁情绪与A-B型人格类型相关研究 [J] 教育现代化,2018,5(28):251-253;
[2]百度百科:焦虑;
[3]百度百科:焦虑症。
