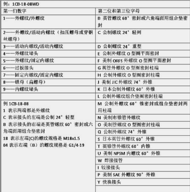
接头材质有碳钢、45#钢、不锈钢。

1在原代号后加W表示配的的穿钢丝螺母例:2C-12W
2在原代号后加Y表示圆柱过板接头例:1C-14Y
3在原代号后加WD表示配胶垫(ED圈)密封柱端例:1CB-22-08WD
4在原代号后加OG表示可调向O型圈密封柱端例:1CG9-14-06OG
5在原代号后加SP表示需要加工60°内锥例1CT-12-02SP
6在原代号后加LN表示过板接头配扁螺母例:6C-12LN
7在原代号后加L表示加长例:1JN9-04L
8在原代号后加LL表示特长例:1JN-04LL
9在原代号后加RN表示配卡套及卡套螺母例1C-18/RN
二、角通过渡接头编号规则代号说明
在直通过渡接头编号后加“4”表示45°弯过渡接头例2C4-12W或者加“9”表示90°弯过渡接头例:1C9-12
三、三通过渡接头编号规则代号说明
第一个字母的含义如下所示其余字母的含义同直通过渡接头中的第二位和第三位相同
A外螺纹/外螺纹/外螺纹例AC-16
B外螺纹/活动内螺纹/外螺纹例BC-16W
C外螺纹/外螺纹/活动内螺纹例CC-16W
D活动内螺纹/活动内螺纹/活动内螺纹例DB-04
E活动内螺纹/外螺纹/活动内螺纹例EJ-04
G固定内螺纹/固定内螺纹/固定内螺纹例GN-02PK
H固定内螺纹/固定内螺纹/外螺纹例HN-02
J固定内螺纹/外螺纹/固定内螺纹例JN-02
K外螺纹/固定内螺纹/外螺纹例KJNJ-04
L外螺纹/外螺纹/固定内螺纹例LJJN-04
四、四通过渡接头编号规则代号说明
第一个字母X表示四端都是外螺纹
第一个字母Z表示四端都是固定内螺纹
其余字母的含义同直通过渡接头中的第二和第三位字母相同
产品用于水、陆、空、船舶、冶金、工程机械设备、造纸机械设备等等

铰接接头

直通接头

直角接头

三通接头