作者:基层医师公社
治疗*麻疹荨**中成药一览表,一看就会!
*麻疹荨**,俗称风疹块,是由于皮肤、黏膜小血管扩张及渗透性增加出现的一种局限性水肿反应。临床上特征性表现为大小不等的风团伴瘙痒,可伴有血管性水肿,愈后不留任何痕迹。慢性*麻疹荨**是指风团每周至少发作2次,持续≥6周者。少数慢性*麻疹荨**患者也可表现为间歇性发作。
*麻疹荨**属于中医“隐疹”“风疹块”“鬼风疙瘩”等范畴,出自《素问·四时刺逆从论》“少阴有余,病皮痹、隐疹”。 中医学认为,本病乃禀赋不耐,腠理不密,感受风寒、风热或风湿之邪,搏于肌肤;或饮食不节,脾失健运,恣食辛辣肥甘,生湿热,复感于风邪,内伤七情,郁而化火,血热生风;或冲任不调,营血不足,血虚生风而成。本病的病因是多方面的,部位虽在肌表,但常与心、肺、脾、胃、肠等脏腑病变密切相关。
NO.1 分症论治
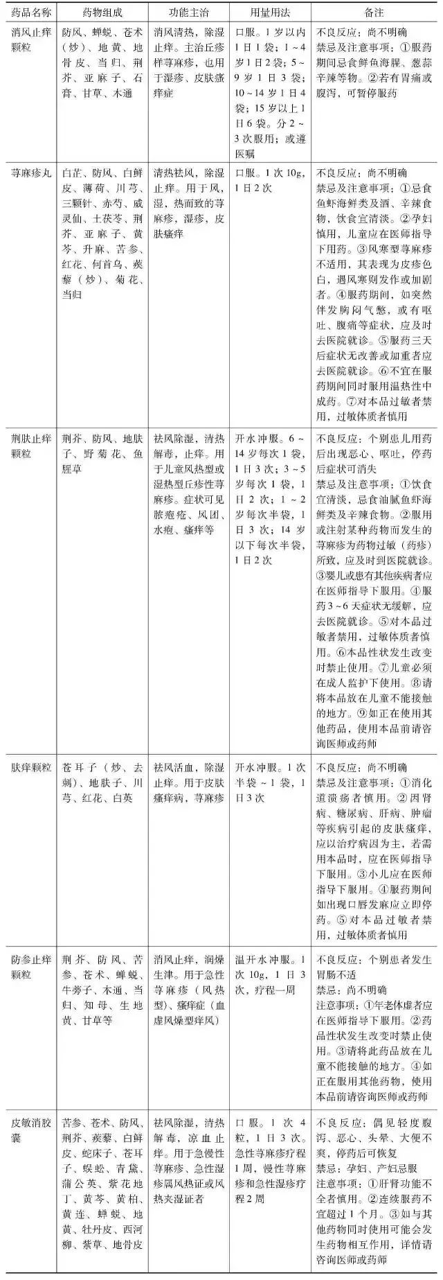
一、风热犯表证 【证候】风团鲜红,灼热剧痒,遇热加重,得冷则减,扪之有热感,发于上半身部位较多,伴发热恶风,心烦口渴,咽喉肿痛,重则面唇俱肿或脘腹疼痛。舌质红、苔薄白或薄黄,脉浮数。 【治法】疏风清热止痒。 【中成药】消风止痒颗粒、*麻疹荨**丸、荆肤止痒颗粒、肤痒颗粒、防参止痒颗粒、皮敏消胶囊(表1)。 表1 *麻疹荨**风热犯表证可选用的中成药

二、风寒束表证 【证候】风团色白或淡白,遇寒加重,得热则缓,以暴露部位如头面、手足为甚,恶寒怕冷,口不渴。舌淡红苔薄白,脉浮紧或迟缓。 【治法】疏风散寒止痒。 【中成药】荆防颗粒、玉屏风颗粒、桂枝颗粒、辛芩颗粒(表2)。 表2 *麻疹荨**风寒束表证可选用的中成药

三、风湿蕴肤证 【证候】风团色淡而肿甚,常于阴湿天潮湿气候中发生,伴脘腹胀满,纳呆,口淡,大便溏泄。舌淡红,苔薄白腻,脉弦滑。 【治法】健脾胜湿,祛风止痒。 【中成药】参苓白术丸、归脾丸、香砂六君丸、健脾丸、启脾丸(表3)。 表3 *麻疹荨**风湿蕴肤证可选用的中成药

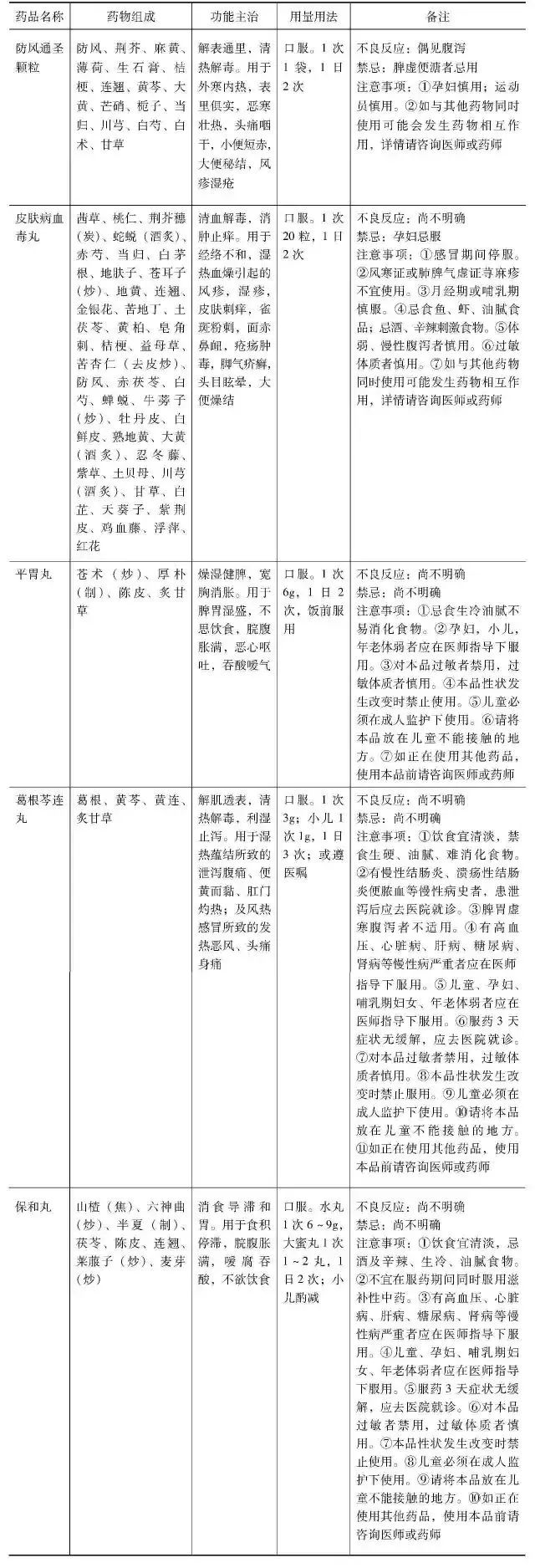
四、胃肠湿热证 【证候】风团片大,色红,瘙痒剧烈,泛发全身,伴脘腹疼痛、恶心呕吐、胸闷、神疲纳呆、大便秘结或腹泻;舌质红,苔黄腻,脉数。 【治法】疏风解表,通腑泄热。 【中成药】防风通圣颗粒、皮肤病血毒丸、平胃丸、葛根芩连丸、保和丸(表4)。 表4 *麻疹荨**胃肠湿热证分证论治

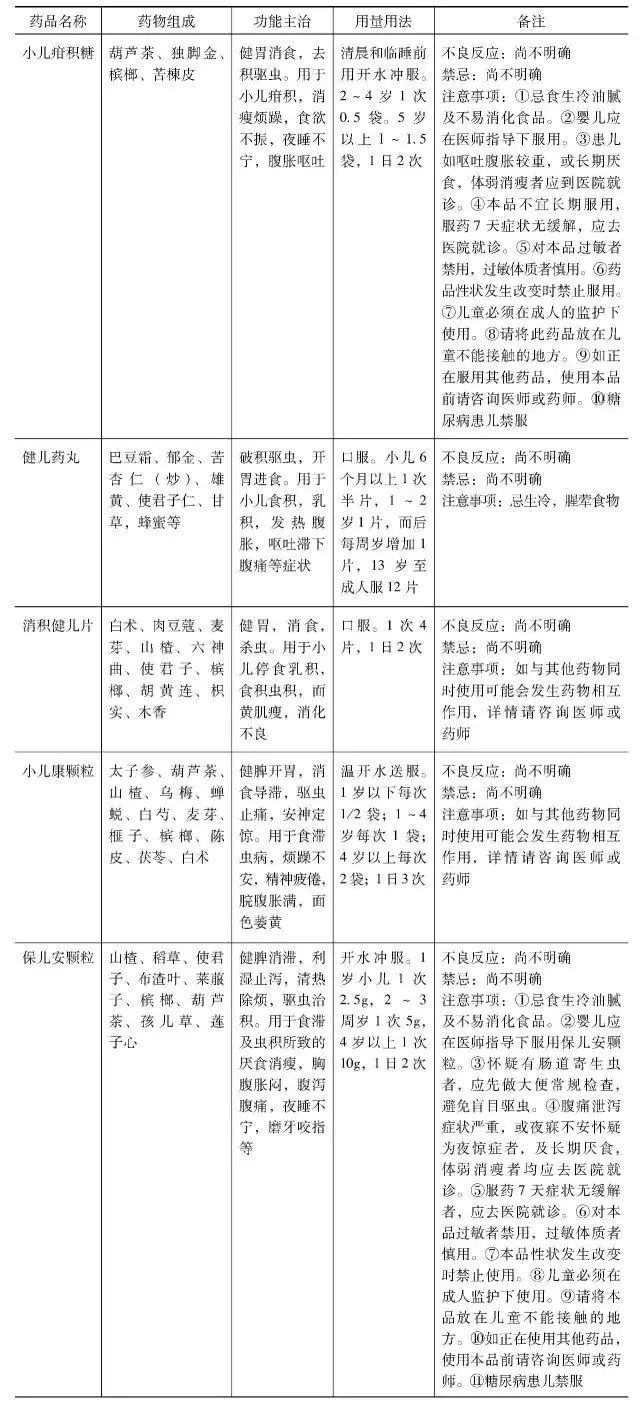
五、虫积伤脾证 【证候】多见于儿童,风团色红,瘙痒,发无定处,面色萎黄或有白斑,身体消瘦,伴脐周疼痛,偏嗜零食,睡中磨牙。舌质淡,苔白腻,脉濡弱。 【治法】健脾驱虫,消食化滞。 【中成药】小儿疳积糖、健儿药丸、消积健儿片、小儿康颗粒、保儿安颗粒(表5)。 表5 *麻疹荨**虫积伤脾证可选用的中成药

六、肝气郁结证 【证候】风团反复发作与情志抑郁有关,或于精神紧张时加剧,伴烦躁、胸闷、胁胀、易怒、纳差、口苦、失眠等。舌质红、苔薄黄,脉弦或细弦。 【治法】疏肝解郁,清热祛风。 【中成药】丹栀逍遥散、龙胆泻肝丸、金蝉止痒丸、加味逍遥丸、柴胡舒肝丸(表6)。 表6 *麻疹荨**肝气郁结证可选用的中成药

七、血虚风燥证 【证候】反复发作,迁延日久,午后或夜间加剧,皮肤干燥,脱屑,伴心烦、口干、手足心热,舌红少津,脉沉细。 【治法】养血祛风,润燥止痒。 【中成药】润燥止痒胶囊、乌蛇止痒丸、湿毒清胶囊、消银颗粒、大黄䗪虫丸(表7)。 表7 *麻疹荨**血虚风燥证可选用的中成药
NO.2 辨病治疗 【中成药】复方甘草酸苷、雷公藤多苷、白芍总苷(表8)。 表8 *麻疹荨**辨病治疗可选用的中成药

NO.3 外治药物
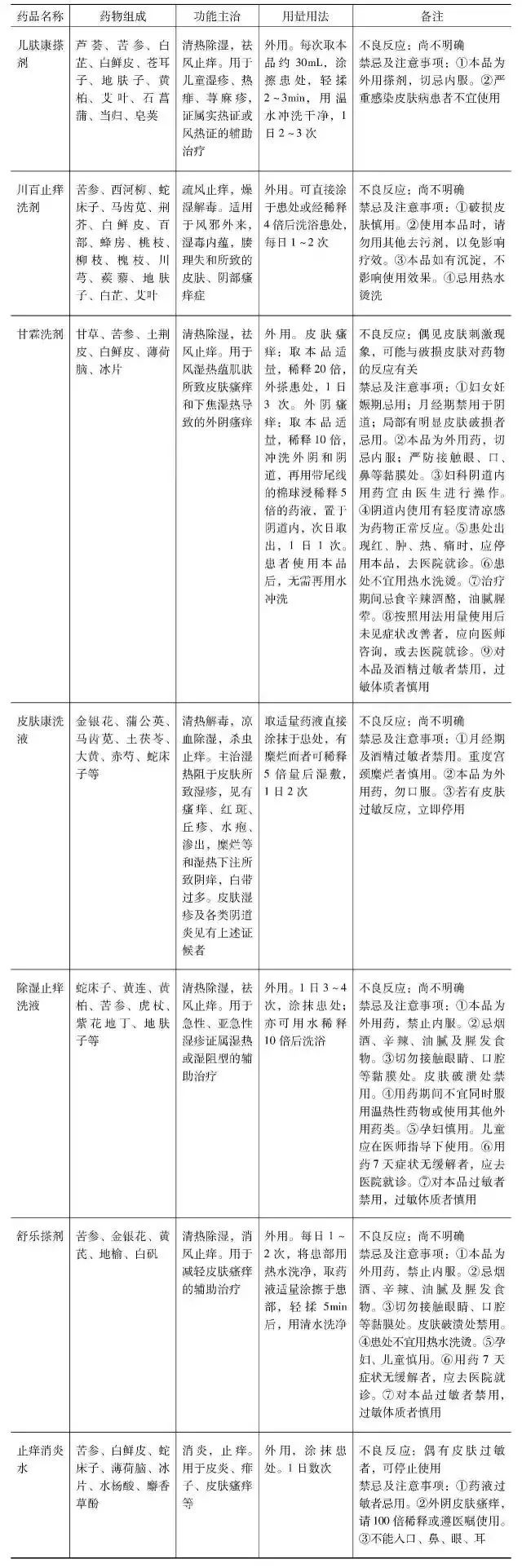
一、急性*麻疹荨** 【皮损】风团色片大,色鲜红。 【治法】疏风清热,除湿止痒。 【中成药】儿肤康搽剂、川百止痒洗剂、甘霖洗剂、皮肤康洗液、除湿止痒洗液、舒乐搽剂、止痒消炎水(表9)。 表9 急性*麻疹荨**外治药物

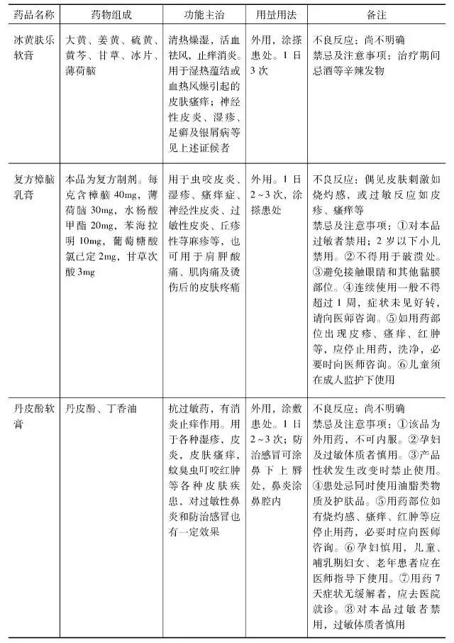
二、慢性*麻疹荨** 【皮损】风团色淡红或白,或伴皮肤干燥、脱屑。 【治法】祛风养血,润燥止痒。 【中成药】冰黄肤乐软膏、复方樟脑乳膏、丹皮酚软膏(表10)。 表10 慢性*麻疹荨**外治药物

NO.4 预后 急性*麻疹荨**大多病程短,经数天或数周可治愈;慢性*麻疹荨**病因复杂,病情易反复发作,病程迁延,除极少数并发呼吸道或其他系统症状,绝大多数呈良性经过。
本文转载自其他网站,不代表健康界观点和立场。如有内容和图片的著作权异议,请及时联系我们(邮箱:guikequan@hmkx.cn)