四川省葡萄酒与果酒行业协会
川酒协[2019]005号
关于举办“2019年四川省酒类企业品牌建设和市场营销研修课程培训班”的通知
省内各市(县、区)酒业协会,省内各酒类生产、营销企业,各会员单位:
为全面提升我省酒类企业市场营销管理水平和能力,实施品牌建设提档升级,夯实企业基础,更好的开拓市场,四川省葡萄酒与果酒行业协会、成都市葡萄酒协会等单位将于7月下旬联合举办四川省酒类企业品牌建设和市场营销研修课程培训班。现将相关事项通知如下:
一、培训目的
本次培训将邀请省内外从事酒类品牌建设、市场营销的实战人士作为雄厚的师资阵容,结合当下经济和市场形势,从品牌定位、品牌建设和市场拓展等角度出发,旨在开阔视野、拓展思路、启发思考,提升企业管理者的宏观思维和综合素质,以及实战案例分享,提升管理水平,增强分析能力、创新意识和实战水平。
二、组织机构
主办单位:四川省葡萄酒与果酒行业协会
成都市葡萄酒协会
三、培训对象
省内各市(县、区)酒业协会会员,省内各酒类生产、营销企业高层管理者和执行团队负责人、骨干,担任企业法人、董事长、总经理、副总经理等主要领导职务及企业品牌团队、市场营销团队管理人才等。
四、教学形式
课程通过课堂讲授、分组研讨、成果分享和实地考察等形式,使参训人员在创新思维、领导力与执行能力提升、企业风险、互联网思维等方面更新观念,提高综合管理素质,提升主动变革与创新的能力,以适应企业快速发展的新时代要求。
五、培训计划
培训于2019年6月启动报名,学制4天。计划招收学员约50名。
六、培训时间及地点
培训时间:2019年7月26-30日
报到时带身份证原件和两寸彩色照片2张。
报到和培训地点:成都市青羊区八宝街28号八宝大酒店
七、培训费用
培训费用主要由授课费、资料费、场地费、办公费、考察费、餐费、证书费和服务后勤保障费等构成,1500元/人(非会员单位1800元/人)。
学员住宿费用自理。经协会与酒店协商,标间协议价338元/天(挂牌价400元/天)、单间协议价288元/天(挂牌价320元/天),可以帮助提前联系预定住宿。
八、培训结业
对无迟到早退现象及课堂表现较好的学员颁发结业证书,作为专业技术人员继续教育的凭证之一。
九、联系方式
请参加培训人员将回执单于2019年7月15日前传真或邮件至四川省葡萄酒与果酒行业协会秘书处
邮箱:3166954804@qq.com
联系人和电话: 曾*红庆** 18602866885
吴 旻 18602862810
附件:
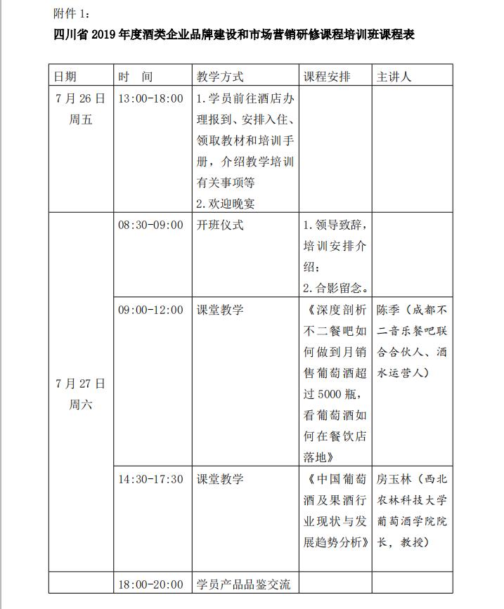
1、2019年度四川省酒类企业品牌建设和市场营销研修培训班课程表
2、2019年度四川省酒类企业品牌建设和市场营销研修培训班报名回执表
四川省葡萄酒与果酒行业协会
成都市葡萄酒协会
2019年6月14日



