六年级下册数学53全优卷答案2022 (六年级下册数学53天天练苏教版2021)

人教版六年级下册数学知识点总结,提分必备!同时向您推荐一份数学同步训练课程,寒假预习必备:

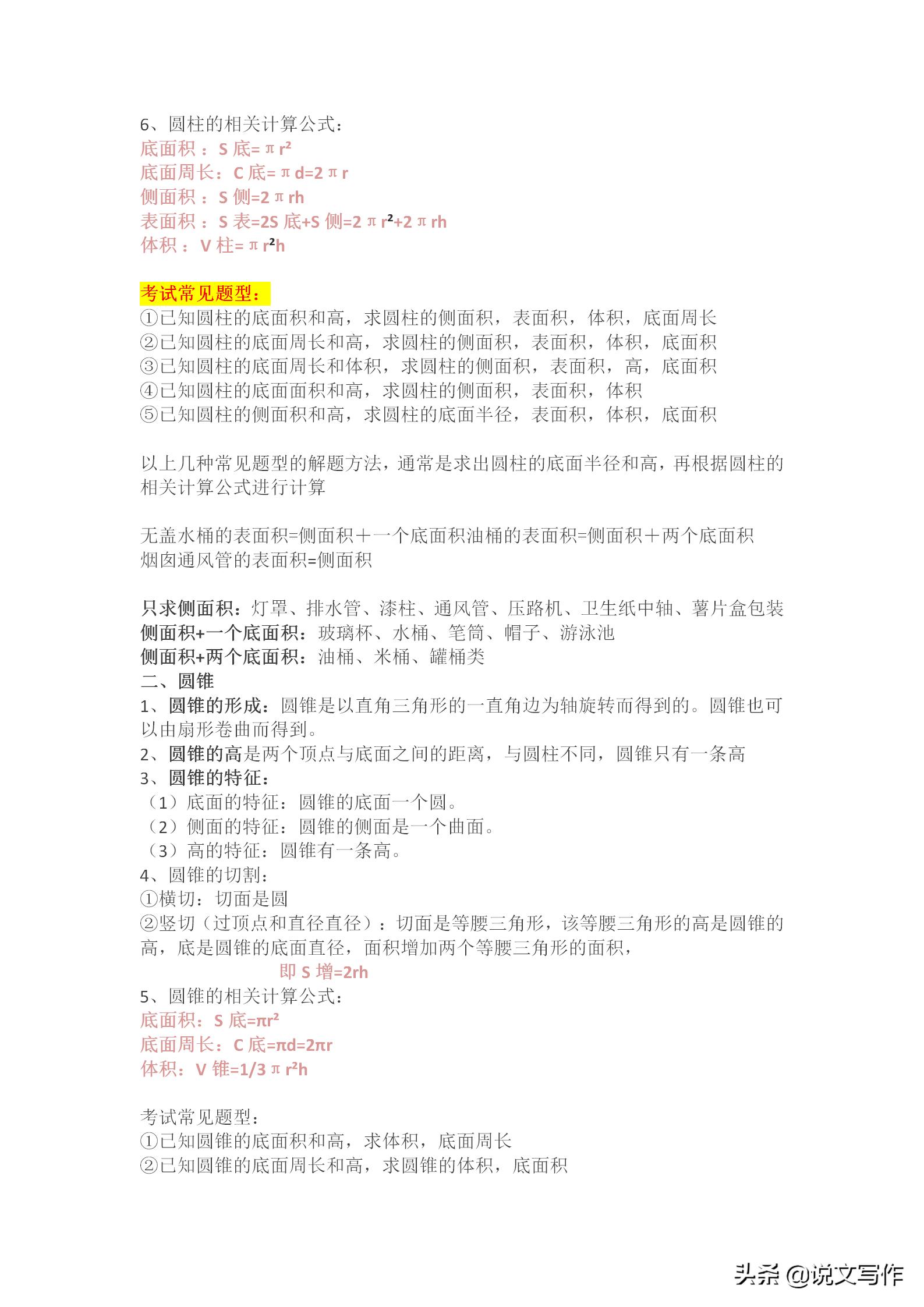
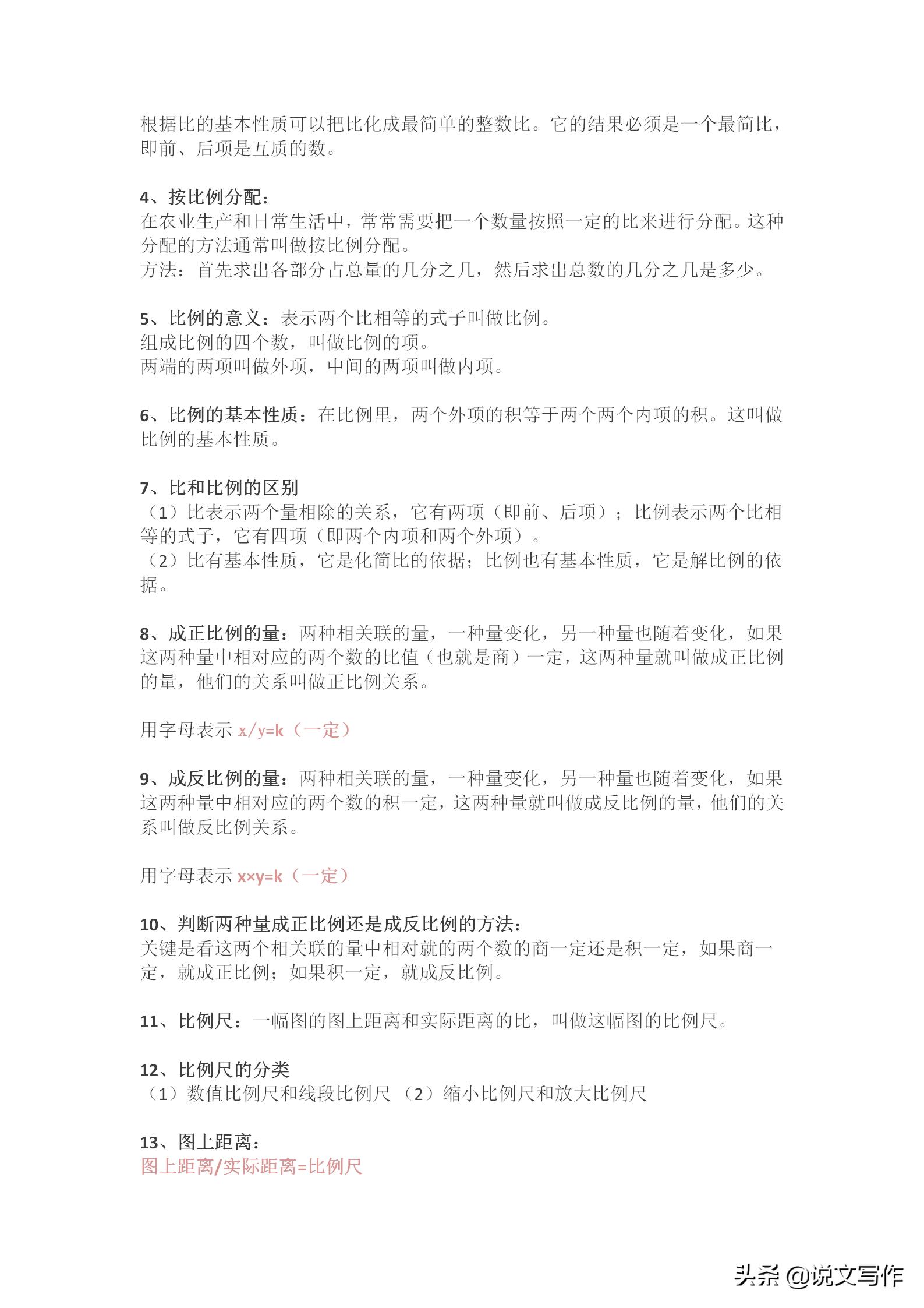
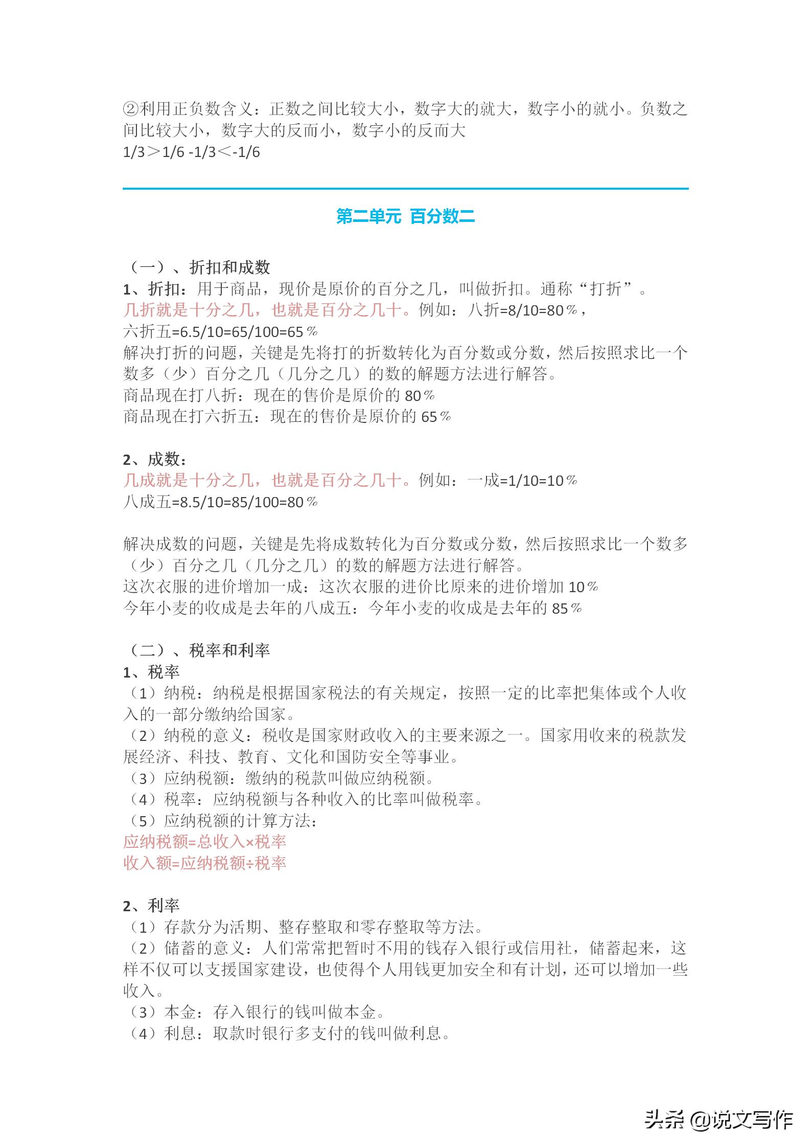
人教版六年级下册数学知识点归纳,人教版六年级下册数学必背知识点

人教版六年级下册数学知识点归纳,人教版六年级下册数学必背知识点

人教版六年级下册数学知识点归纳,人教版六年级下册数学必背知识点

人教版六年级下册数学知识点归纳,人教版六年级下册数学必背知识点

人教版六年级下册数学知识点归纳,人教版六年级下册数学必背知识点

人教版六年级下册数学知识点归纳,人教版六年级下册数学必背知识点

人教版六年级下册数学知识点归纳,人教版六年级下册数学必背知识点

人教版六年级下册数学知识点归纳,人教版六年级下册数学必背知识点