醉酒犯罪是要负法律责任的。先上法条:
《刑法》第十八条 精神病人在不能辨认或者不能控制自己行为的时候造成危害结果,经法定程序鉴定确认的,不负刑事责任,但是应当责令他的家属或者监护人严加看管和医疗;在必要的时候,由政府强制医疗。 间歇性的精神病人在精神正常的时候犯罪,应当负刑事责任。 尚未完全丧失辨认或者控制自己行为能力的精神病人犯罪的,应当负刑事责任,但是可以从轻或者减轻处罚。 醉酒的人犯罪,应当负刑事责任。
醉酒状态是不能减轻刑事责任的。这个在刑法理论上叫“原因自由行为”。
原因自由行为是指,原本有刑事责任能力的人,后来因为某种原因,陷入了无刑事责任能力的状态实施了犯罪行为,而陷入无刑事责任能力状态的原因是其自身意志可以决定的。
简单来说就是,自己把自己搞懵了还去害人的,该咋判咋判。这是基本原则。
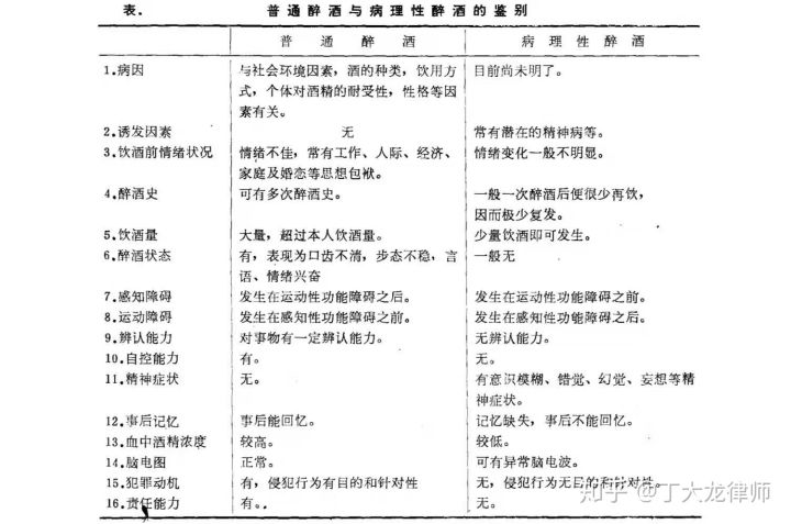
有原则就有例外。醉酒有不同情况,分为生理性醉酒和病理性醉酒。生理性醉酒就是一般的喝酒过量导致醉酒,这种要负刑事责任,但病理性醉酒可以不负刑事责任。
病理性醉酒,又称为特发性酒中毒(Alcohol idiosyncratic intoxication),是指所饮不足以使一般人发生醉酒的酒量而出现明显的行为和心理改变,在饮酒时或其后不久突然出现激越、冲动、暴怒、以及攻击或破坏行为,可造成自伤或伤人后果。发作时有意识障碍,亦可出现错觉、幻觉和片断妄想。发作持续时间不长,至多数小时;常以深睡结束发作。醒后对发作过程不能回忆。 病理性醉酒极为少见,可能与患者的个体素质或原有脑损害如外伤后遗症、癫痫、脑动脉硬化等引起大脑不能耐受酒精有关。诊断病理性醉酒需符合酒中毒的诊断标准,但患者的饮酒量比普通醉酒少得多。——引自百度百科《病理性醉酒》条目
由于饮酒者具有特异体质,自己并不知道自己很少量饮酒就处于一种严重的精神障碍状态。也就是说,丧失刑事行为能力的原因并不是自己能够控制的。
但病理性醉酒的适用有严格的限制,首先是对醉酒原因的状态进行鉴定。

(这个表格截取自《浅析司法鉴定中普通醉酒与病理性醉酒的区别》,作者谢金林、潘国南。《刑事技术》1989年第6期,26-27页。抱歉我找了好多论文,是在没找到近期的对两者对比得比这个好的了。)
醉酒不仅不可以减轻法律责任,甚至很多情况下还是入罪的构成要件。很多行为正常情况下实施不是犯罪,醉酒之后实施就是犯罪了。
最典型的是危险驾驶罪。《刑法修正案八》将醉酒驾驶机动车的行为纳入刑法,血液中酒精浓度在80毫克每百毫升以上的,就可以入罪追究刑事责任。
除此之外,在交通肇事罪中,正常情况下,致一人以上死亡,负事故主要责任以上的,才构成犯罪。但时如果是饮酒后或者吸毒后驾驶机动车的,致人重伤且负主要责任以上的,就可以构成犯罪了。
北京第三区交通委提醒您:道路千万条,安全第一条,司机一滴酒,亲人两行泪!
---------------------------------------
微信公众号:法眼律动
微信号:longchengddl
欢迎关注交流!