DKA,即糖尿病酮症酸中毒,主要表现为高血糖、酮症、酸中毒,是最常见的糖尿病急症,如果延误诊断或缺乏合理处理,重者可导致死亡的发生。因此,诊治过程中遇到小糖人 (患糖尿病的儿童),掌握 DKA 的诊断和正确的治疗措施至关重要。

DKA 常见诱因
儿童糖尿病最常见的是 1 型糖尿病,而 1 型糖尿病因延误诊断、急性感染、过量进食、中断胰岛素治疗或不正规治疗时均可诱发 DKA。
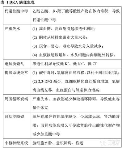
DKA 病理生理

临床表现

诊断标准

鉴别诊断

治疗
目的:迅速纠正水和电解质紊乱;用胰岛素纠正糖和脂肪代谢紊乱,逆转酮血症和酮中毒;去除引起 DKA 的诱因。
(1) 补液治疗
DKA 时,由于高血糖的利尿作用,除失水导致有效循环血量不足外,大量电解质随尿液排出,因此及时补充液体和电解质非常重要。
① 估计脱水程度:一般 DKA 时体液丢失为体重的 5%~10%。
· 轻度脱水:不易察觉的轻微唇舌干燥,按 50 mL/kg 口服补液。
· 中度脱水:比较溶液识别的唇舌干燥、皮肤弹性差、眼窝凹陷,按 5%~7% 体重计算补液量。
· 重度脱水:常伴休克表现,血清肌酐和红细胞压积增高是提示有效循环血容量严重不足的有效指标,按 7%~10% 体重计算补液量。
② 计算补液量:总量 = 累积损失量 + 维持量。含静脉和口服途径给予的所有液体量。
累积损失量(mL)= 估计脱水百分数(%)×体重(kg)×1000 mL
维持量的计算:
· 体重法:维持量(mL)= 体重×每 kg 体重 mL 数(<10kg 80 mL/kg;10~20kg 70 mL/kg;20~30kg 60 mL/kg;30~50kg 50 mL/kg;>50kg 35 mL/kg;
· 体表面积法:维持量每日 1200~1500 mL/㎡
③ 补液疗法:目前国际上推荐采用 48h 均衡补液法,每日液体总量一般不超过每日维持量的 1.5~2 倍。该方法一般不需要额外考虑继续丢失,液体复苏所补入的液体量一般无需从总量中扣除。总液体张力约 1/2 张。
· 快速补液:对于中、重度脱水的患儿,尤其伴有休克者,第一小时输注生理盐水 10~20 mL/kg,以求快速输注扩容,根据外周循环情况可重复,但第一小时一般不超过 30 mL/kg。随后进入序贯补液阶段。但是对于外周循环稳定的患儿,也可以直接进行 48h 均衡补液,而不需要快速补液。
· 序贯补液:继之以半张的生理盐水于 48h 内均衡补入累积损失量及维持量。补液中根据监测情况调整补充相应的离子、含糖液等。
· 补钾:DKA 时,体内钾离子随大量尿液而丢失,造成总体缺钾,但由于酸中毒时钾离子由细胞内转移至细胞外,可造成血钾正常的假象。随着酸中毒的纠正,特别是应用胰岛素后,血钾迅速转入细胞内,致使血钾下降。因此,对于输含钾液无禁忌的患儿,应尽早将含钾液加入上述补液的液体中。
· 含糖液的应用:补充外源性胰岛素后,由于胰岛素降血糖作用快速,而酮体的代谢较缓慢,如不注意糖的补充,可出现低血糖和酮血症并存,因此当血糖下降至 11.1 mmol/L 时,应给予 5% 糖盐,使血糖保持在 8.3~11.1 mmol/L 为宜。

(2) 小剂量胰岛素静脉持续滴注法
① 使用时间:在补液开始后的 1 小时开辟第二静脉通道输注胰岛素。
② 剂量:开始为常规胰岛素(RI)0.1 U/(kg·h),用生理盐水稀释成 1U/mL,利用输液泵控制输液速度。注意每小时监测血糖 1 次,根据血糖下降情况,逐渐调整减慢输液速度,以血糖维持在 8.3~11.1 mmol/L 为宜。
③ 停用指征:当血糖下降至 11.1 mmol/L 以下时,如临床症状消失,可停止持续静脉滴注胰岛素,在停止滴注前半小时,需皮下注射 RI 0.25 U/kg,防止血糖过快回升。开始进餐后,转为常规治疗。
(3) 碱性液体的应用
DKA 使用碱性液体的原则与其他原因所致脱水酸中毒不同,需严格掌握应用指征。一般经过输液和胰岛素治疗后,体内过多的酮体可转化为内源性 HCO3- 而纠正酸中毒。若血气 pH<6.9,考虑使用碱性液。所需量按 5% 碳酸氢钠 1~2 mL/kg,以蒸馏水稀释成等张液(1.4%)才能使用。纠正酸中毒的速度不宜过快,需>60 min,以免引起脑水肿。
(4) 磷的补充
DKA 时渗透性利尿可造成低磷血症,导致红细胞内 2,3- 二磷酸甘油酸合成不足,使组织得不到充足的氧,增加乳酸在组织中的堆积。因此在治疗中要监测血磷。严重者可给予口服磷酸盐合剂治疗,但需要注意低血钙问题(因为血浆中钙、磷浓度关系密切,二者的乘积 [Ca]×[P] 为 30~40 mg/dL)。
(5) 消除诱因
常见诱因为感染,选择强有力的抗生素,积极控制感染。
举例: 6 岁 20 kg 的 DKA 患儿,中度脱水,按 5% 脱水计算:
累积损失量 = 5%×20 kg×1000 mL = 1000 mL
维持量 = 20 kg×70 mL/kg= 1400 mL/d
故 48h 补液总量 = 累积损失量 + 维持量×2 = 1000+1400×2 = 3800 mL
故每日补液量为 1900 mL,24h 均匀输入,每小时补入液体量约为 80 mL。
作者:曾纪斌
审稿专家:海南医学院附属医院内分泌科 王新军