一、前言
随着科学技术的进步,芯片的集成度越来越高,所以在产品的设计上,能够保证产品本身稳定,抗干扰,防静电等因素,芯片外围的接口设计,也是产品开发过程中一个重要的环节,接下来,本文就针对产品设计过程中常见的几种接口,和大家交流下。
1、电源接口
电源接口是电子产品不可缺少的一部分,芯片供电不管是通过外部电池直接供电还是通过电平转换IC提供,我们首先要考虑到供电电路的安全和稳定性,如静电保护,提高浪涌电压承受能力,电源纹波控制等,我们一般会建议在电源输入端并联一个ESR的钽电容,靠近输入端增加一个TVS 管以提高模块的浪涌电压承受能力,并联不同规格的滤波电容,电路布线尽量宽,如下图所示。

2、UART接口
UART接口是集成电路最常用接口之一,很多集成芯片的通讯口,调试口都使用的UART接口,在设计中如果通讯双方的电平一致,则可以预留上拉电路和串0欧姆的设计上直接连接,但是我们的设计过程中可能会存在通讯双方的电平不一致,如一方1.8V,另一方3.3V或者一方5V,另一方3.3V,这种情况下就要增加电平转换电路,常见的电平转换电路有两种,一种是用电平转换IC,如下图所示。

第二种是通过晶体管搭建,如下图所示:

以上两种电路,不管是从成本,还是从设计的简单化考虑,都一定要测试转换电路是否会引起两边通讯端口工作电压是否可靠。
3、SPI接口
SPI接口在应用的过程中与UART接口类似,也会存在通讯双方电平转换的问题,推荐使用一个支持SPI 数据速率的电平转换器,如下图所示。

4、USB接口
USB接口的便捷性,在电子产品中广泛使用,由于USB接口会直接和外设产品直接连接,所以保护电路是必须要有的,一般我们在设计之初都会预留相关接地保护电路,在布线过程中要注意USB差分信号90欧姆的阻抗控制,避免将usb线路布线靠近板子边缘的地方。

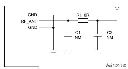
5、天线接口
做射频产品,我们对于射频天线接口,也是要做处理,对于天线接口的外围电路设计,为了能够更好地调节射频性能,建议预留π 型匹配电路,如下面原理图,π 型匹配电路元件应尽量靠近天线放置,且需要根据实际情况选贴。默认情况下,C1、C2 不贴,只在R1贴0欧姆电阻,整个射频的布线阻抗要满足50欧姆的阻抗。

在我们的开发工作中,除了以上谈到的这几种接口,还有我们经常使用的SDIO、PCIE USIM、ADC、I2C等接口,每种接口在设计的过程中多多少少都有需要注意的地方,我们在设计之初能够根据每个接口特点,预留保护和优化电路,避免产品应开发过程中的接口硬件问题,让设计更简单。