01
胸痛处置流程

02
急性心肌梗塞处置流程

03
过敏性休克处置流程

04
上消化道出血处置流程

05
创伤处置流程

06
成人心脏骤停处置流程

07
儿童心脏骤停处置流程

08
腹痛患者诊断流程

09
气道梗阻抢救流程

10
急性左心衰处理流程

11
急性缺血性脑卒中处理流程

12
高钾血症处理流程

13
产后大出血处理流程
无论是阴道分娩抑或剖宫产,分娩后出血量≥500 mL,即可认为产后出血(Postpartum haemorrhage,PPH),出血量≥1000 mL时为严重产后出血(专家共识)。



14
羊水栓塞处理流程

15
新生儿窒息处理流程

16
低血糖处理流程

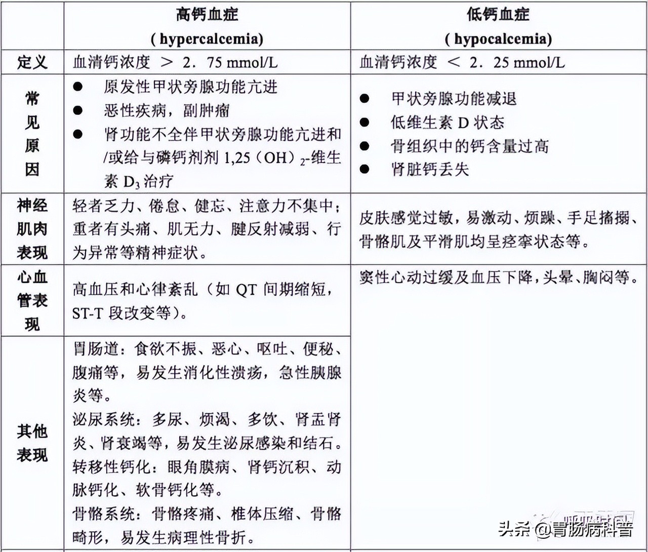
18
高钙血症与低钙血症处理流程





19
房颤急诊处理流程

20
高血压危象处理流程
