爆款文案黄金四法则,是成就千万流量的密码

爆款文案黄金四法则,是成就千万流量的密码
这个爆款文案,是推销式文案,也叫种草文安,所以,种草文案的流量密码是什么?怎么写出10万+阅读量的爆款种草文案呢?
爆款文案黄金四法则,就是流量密码。
一、激发购买欲望-6个方法

爆款文案黄金四法则,是成就千万流量的密码

爆款文案黄金四法则,是成就千万流量的密码

爆款文案黄金四法则,是成就千万流量的密码
"
1 感官占领
2 恐惧诉求
3 认知对比
4 多场景
5 畅销
6 顾客证言
"
二、赢得读者信任-3个信任技巧

爆款文案黄金四法则,是成就千万流量的密码
"
1 权威转嫁
2 事实证明
3 化解顾虑
"
三、引导马上下单-3个下单方法

爆款文案黄金四法则,是成就千万流量的密码
"
1 价格锚点
2 正当消费
3 限时限量
"
四、标题抓人眼球-6个写作公式

爆款文案黄金四法则,是成就千万流量的密码

爆款文案黄金四法则,是成就千万流量的密码
"
1 新闻社论标题 = 新闻主角(热点事件)+即时性词语(2018年、这个夏天)+重大新闻常用语(新款、曝光、风靡等)
2 好友对话标题 = 口语词+你+惊叹词
3 实用锦囊标题 = 具体问题+圆满结局/破解方法
4 惊喜优惠标题 = 产品亮点+限时限量+具体优惠
5 意外故事标题 :
·顾客证言 = 糟糕开局+完满结局;
·创业故事 = 反差+学历+年龄+境遇。
"
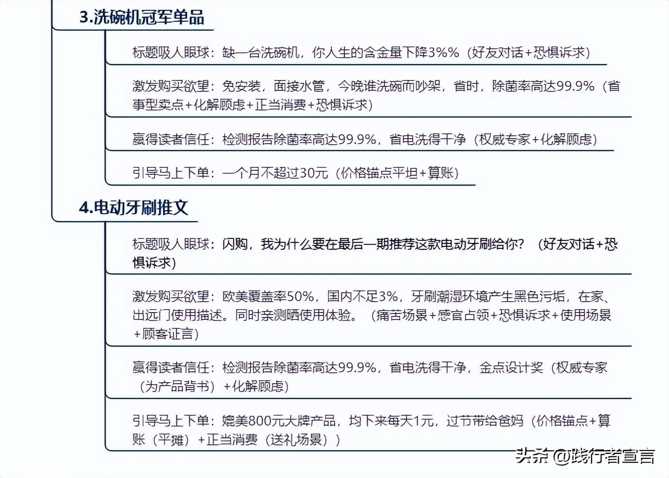
五、范文案例分析

爆款文案黄金四法则,是成就千万流量的密码

爆款文案黄金四法则,是成就千万流量的密码
结语:这四个法则来源于一本书《爆款文案》,有兴趣的可以细看。也算自己的读书笔记,希望对文案人有所帮助,谢谢观看。