1、温控器工作原理-简介
温控器,全称为温度控制器(Thermostat),也叫温控开关、温度保护器,分为机械式的和电子式的两类,它主要是根据工作环境的温度变化,在开关内部发生物理形变,从而产生某些特殊效应,产生导通或者断开动作的一系列自动控制元件,或者电子原件在不同温度下,工作状态的不同原理来给电路提供温度数据,以供电路采集温度数据。
2、温控器工作原理
温控器的工作原理是通过温度传感器对环境温度自动进行采样、即时监控,温控器当环境温度高于控制设定值时控制电路启动,可以设置控制回差。温控器由转换显示机构、设定机构、比较运算机构、输出机构四大机构组成。当温度传感器把现场温度转换成电信号传给温控器,温控器的转换显示机构把电信号转换成数字显示或模拟指示出来,并在内部与设设定机构的设定值通过比较机构进行比较后,通过输出机构输出给操控器,然后操控器再对加热器/致冷器进行控制。
温度控制器电路图(一)
采用555时基电路的简易温度控制器本电路是采用555时基集成电路和很少的外围元件组成的一个温度自动控制器。因为电路中各点电压都来自同一直流电源,所以不需要性能很好的稳压电源,用电容降压法便能可靠地工作。电路元件价格低、体积小、便于在业余条件下自制。该电路制作的温度自动控制器可用于工业生产和家用的电加热控制,效果良好。
一、电路工作原理电路原理
如图6所示。
当温度较低时,负温度系数的热敏电阻Rt阻值较大,555时基集成电路(IC)的2脚电位低于Ec电压的1/3(约4V),IC的3脚输出高电平,触发双向晶闸管V导通,接通电加热器RL进行加热,从而开始计时循环。当置于测温点的热敏电阻Rt温度高于设定值而计时循环还未完成时,加热器RL在定时周期结束后就被切断。当热敏电阻Rt温度降低至设定值以下时,会再次触发双向晶闸管V导通,接通电加热器RL进行加热。这样就可达到温度自动控制的目的。
二、元器件的选择
电路中,热敏电阻Rt可采用负温度系数的MF12型或MF53型,也可以选择不同阻值和其他型号的负温度系数热敏电阻,只要在所需控制的温度条件下满足Rt+VR1=2R4这一关系式即可。电位器VR1取得大一些能获得较大的调节范围,但灵敏度会下降。双向晶闸管V也可根据负载电流的大小进行选择。其他元件没有特殊要求,根据电路图给出参数来选择。
三、制作和调试方法
整个电路可安装在一块线路板上,一般不需要调试,时间间隔为1.1R2×C3,应该比加热系统的热时间常数选得小一些,但也不能太小,否则会因为双向晶闸管V急速导通或关闭而造成过分的射频干扰。安装调试完后可装入一个小塑料盒内,并将热敏电阻Rt引出至测温点即可。
温度控制器电路图(二)
如下图所示为一种用电接点水银温度计构成的温度自动控制电路。图中A、B为电接点温度计的两个触点,KM为交流接触器其线圈额定电压为36V,RL为电加热器。当合上电源开关S,电加热器开始加热,当温度上升至预置温度时,电接点水银温度计的两个触点A、B接通,使接触器KM得电吸合,其常闭触点切断电热器电源,停止加热。当温度小于预置温度时,电接点水银温度计的两个触点A、B断开,KM断电,其触点复位,电加热器又开始加热。这样周而复始,重复加热,实现自动控温的目的。

温度控制器电路图(三)
自动调节的温度控制器电路流体媒价温度控制器是利用感温流体热胀冷缩及液体不可压缩的原理而实现自动调节。温控器根据工作环境的温度变化,在开关内部发生物理形变,从而产生某些特殊效应,产生导通或者断开动作的一系列自动控制元件,或者电子原件在不同温度下,工作状态的不同原理来给电路提供温度数据,以供电路采集温度数据。

温度控制器电路图(四)
此温度控制器电路图的温度控制范围为5~95℃,可广泛应用于工业生产及科研方面的温度自动控制。
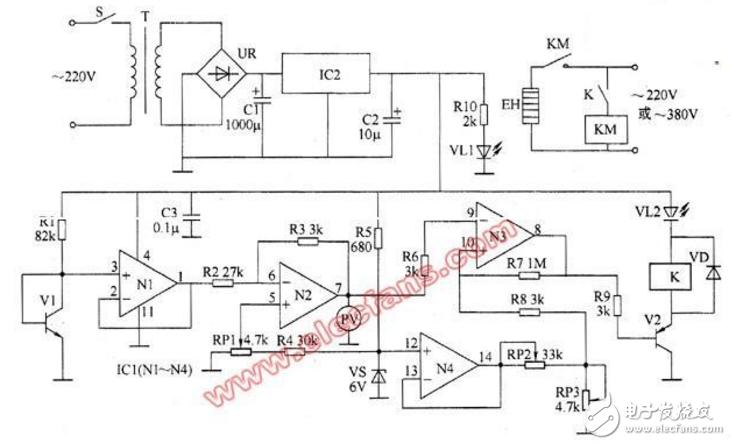
温度控制器电路图

元器件选择R1~RIO均选用1/4W金属膜电阻器或碳膜电阻器,R2和R3的精度应为为±1%。RP1~RP3均选用线性电位器。C1和C2均选用耐压值为25V的铝电解电容器;C3选用独石电容器或涤纶电容器。YD选用1N4001或1N4007型硅整流二极管。VS选用1W、6V左右的硅稳压二极管,例如1N4735等型号。VL1和VL2均选用φ5mm的发光二极管,VL1为红色,VL2为绿色。UR选用1A、50V的整流桥堆,也可用4只1N4001桥接后代替。V1选用MTS-102型晶体管式温度传感器(也可用负温度系数的热敏电阻器代替);V2选用S8550或3CG8550型硅PNP晶体管。IC1选用LM324型四运放集成电路;IC2选用7809型三端稳压集成电路。K选用JRX-13F型9V直流继电器。KM选用线圈电压为220V的交流接触器,其触头电流容量应根据EH的实际功率来选择。PV选用100mV的电压表。T选用3~5W、二次电压为12V的电源变压器。S选用5A、220V的交流电源开关。EH的功率应根据实际应用来选择。
温度控制器电路图(五)
本电路是采用555时基集成电路和很少的外围元件组成的一个温度自动控制器。因为电路中各点电压都来自同一直流电源,所以不需要性能很好的稳压电源,用电容降压法便能可靠地工作。电路元件价格低、体积小、便于在业余条件下自制。该电路制作的温度自动控制器可用于工业生产和家用的电加热控制,效果良好。
一、电路工作原理
电路原理如图1所示。

图1 采用555时基电路的简易温度控制器电路图
当温度较低时,负温度系数的热敏电阻Rt阻值较大,555时基集成电路(IC)的2脚电位低于Ec电压的1/3(约4V),IC的3脚输出高电平,触发双向晶闸管V导通,接通电加热器RL进行加热,从而开始计时循环。当置于测温点的热敏电阻Rt温度高于设定值而计时循环还未完成时,加热器RL在定时周期结束后就被切断。当热敏电阻Rt温度降低至设定值以下时,会再次触发双向晶闸管V导通,接通电加热器RL进行加热。这样就可达到温度自动控制的目的。
二、元器件的选择
电路中,热敏电阻Rt可采用负温度系数的MF12型或MF53型,也可以选择不同阻值和其他型号的负温度系数热敏电阻,只要在所需控制的温度条件下满足Rt+VR1=2R4这一关系式即可。电位器VR1取得大一些能获得较大的调节范围,但灵敏度会下降。双向晶闸管V也可根据负载电流的大小进行选择。其他元件没有特殊要求,根据电路图给出参数来选择。
三、制作和调试方法
整个电路可安装在一块线路板上,一般不需要调试,时间间隔为1.1R2×C3,应该比加热系统的热时间常数选得小一些,但也不能太小,否则会因为双向晶闸管V急速导通或关闭而造成过分的射频干扰。安装调试完后可装入一个小塑料盒内,并将热敏电阻Rt引出至测温点即可。
温度控制器电路图(六)
电路如下图所示。图中IC为NE555时基电路;RP3为温度调节电位器,其滑动臂电位决定IC的触发电位V2和阈电位Vf,且V5=Vf=2Vz。220V交流电压经C1、R1限流降压,D1、D2整流,C2滤波,DW稳压后,市售电热毯一般有高、低两个温度档。使用时,拨在高温档,入睡后总被热醒;拨在低温档,有时醒来会觉得热度不够。为此,制作了这种电热毯温控器,它可以把电热毯的温度控制在一个适宜的范围内。

电热毯温控器电路
工作原理:
图中IC为NE555时基电路;RP3为温度调节电位器,其滑动臂电位决定IC的触发电位V2和阈电位Vf,且V5=Vf=2Vz。220V交流电压经C1、R1限流降压,D1、D2整流,C2滤波,DW稳压后,获得9V左右的电压供IC用。室温下接通电源,因已调V2《Vz、V6《Vf,IC③脚为高电位,BCR被触发导通,电热丝通电发热,温度逐渐升高。热敏传感器BG1随温度的升高,其穿透电流Iceo增大,V2、V6升高。当V2》Vz,V6≥Vf时,IC翻转,③脚变为低电位,BCR截止邮电局热丝停止发热,温度开始逐渐下降,BG1的Iceo随之逐渐减小,V2、V6降低。当V6《Vf,V2≤Vz时,IC③脚回到高电位,BCR又被触发导通,电热丝又开始发热。实践证明,调节RP2使V2=1/2V6时,温差为零;而V2=V6时最大。元件选择:BG1可选用3AX、3AG等PNP型锗管;BCR用400V以上小型塑封双向可控硅,其它元件可按图标选用。
制作要点:
热敏传感器BG1可用耐温的细软线引出,并将其连同管脚接头装入一电容器铝壳内,注入导热硅脂,制成温度探头。使用时,把该探头放在适当部位即可。
文章素材来自互联网